看板 Gossiping 關於我們 聯絡資訊
陽光行動/光電場破壞棲地 生物多樣性成空談 2024-10-15 03:26 聯合報/ 記者 吳傑沐、范榮達、簡慧珍、鄭朝陽、王惠英/專題報導 https://uc.udn.com.tw/photo/2024/10/15/realtime/30716789.jpg
彰化芳苑海濱的潮間帶有開發危機,招潮蟹等生態豐富,環團擔心遭破壞。記者黃仲裕/攝 影 聯合國把「破壞棲地」列生物多樣性的頭號殺手,台灣不論由政府主導的再生能源開發案, 或企業申請重大開發案的把關機制,都被詬病虛應故事、陽奉陰違。環境團體認為,這暴露 執政者長期重開發、輕保育,沒讓生物多樣性「常在我心」。 芳苑紅樹林潮間帶 水鳥沒了 「嗶嗶啵啵……你聽到這聲音嗎?」彰化環保聯盟總幹事施月英走在彰化縣芳苑鄉的紅樹林 海空步道,一路細數這裡的招潮蟹、彈塗魚等潮間帶生態,她指向遠處鋪上浮動型光電板的 另一段潮間帶說,以前碩士班做生態調查時,那裡至少有一、兩萬隻水鳥,現在都沒了。 「拿農地、濕地蓋光電場,真是一大錯誤」,施月英說,農地即使維持種綠肥的低度利用, 不但有助涼爽的微氣候,土壤中微生物也幫助維持生態系平衡,鋪了光電板只會長雜草、躲 老鼠和蛇,引來的是猛禽,改變了生物鏈。 屏東縣枋寮鄉蓮霧農張靜玉深受其苦,她有一甲蓮霧園被光電場包圍,更多的蛇鼠與害蟲造 成管理困難。她堅持有機種植,買草蛉在田間吃害蟲,但鄰近光電場躲著斑節蛀蟲等害蟲, 迫使農民必須多噴農藥,讓她苦惱不已。 中研院生物多樣性研究中心執行長鄭明修認為,目前光電場絕大多數免環評,地面型光電破 壞棲地,讓生物多樣性及生態功能下降。 https://uc.udn.com.tw/photo/2024/10/15/realtime/30716790.jpg
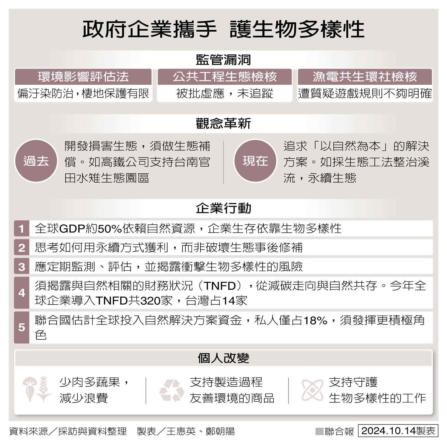
政府企業攜手 護生物多樣性 製表/王惠英、鄭朝陽 七股過冬黑琵少了 不見追蹤 「台南七股約五分之一面積已被光電板覆蓋」,鄭明修說,過半魚塭只種電、不養魚;七股 到布袋的國有鹽田大量釋出作光電場,海岸濕地被切割,也危及黑面琵鷺度冬棲地。台南市 野鳥學會觀測今年到台南過冬的黑琵數量,比去年少了近兩百隻,卻不見政府建立光電開發 衝擊黑琵生態的追蹤監測機制。 石虎處境也堪憂,先前中央規定二公頃以下土地作光電場,地方政府核准即可,苗栗從通霄 、苑裡、後龍到銅鑼共核准一一○處光電場,正是石虎棲地及活動熱區。苗栗縣府表示,審 查會避開石虎高敏感區,刷掉一半申請案。 台灣石虎保育協會理事長劉威廷說,淺山地區的農地、林地也是許多鳥類和麝香貓、食蟹獴 、穿山甲的重要棲地,當中更有食物鏈底層多樣性的兩棲類、爬蟲類及昆蟲,拿來開發種電 ,棲地縮小破碎化,生物多樣性肯定流失。 風機影響野鳥鯨豚 沒人在乎 風力發電在彰化縣野鳥學會總幹事李益鑫眼中,也衝擊生物多樣性;彰化沿海陸域風機密集 ,發生多次野鳥躲不過風扇,不是被打死就是自撞喪命;海域風機的水下基礎設施對魚群和 鯨豚有好處還是障礙,都無科學調查證明。 「把關機制給人虛晃一招感覺」,施月英說,不論環評還是環境與社會檢核機制,常被質疑 只是「過場」,前端的生態調查不確實,後端未落實執行,多數開發也缺乏監測追蹤,說政 府多重視生物多樣性,都是騙人的。 https://udn.com/news/story/124242/8291953 -- ※ 發信站: 批踢踢實業坊(ptt.cc), 來自: 42.70.170.6 (臺灣) ※ 文章網址: https://www.ptt.cc/bbs/Gossiping/M.1729039942.A.B12.html
fony1029: https://i.imgur.com/NUKoTo0.jpeg114.136.254.171 10/16 08:52
soarling: 沒有民主的生物7414 42.73.131.184 10/16 08:53
fony1029: 有比青鳥的棲息地重要嗎?在那叫什麼☺114.136.254.171 10/16 08:53
polo5615: 火力全開 223.137.63.63 10/16 08:53
johnhmj: 選票太少不重要 49.216.177.133 10/16 08:54
s820912gmail: 都在南部沒關係 49.216.173.191 10/16 08:54
supersoupray: 短視近利,禍害遺千年 39.14.34.80 10/16 08:54
ru04hj4: 藻礁都可以捨棄了 42.79.79.249 10/16 08:54
ashjkn5586: 那些生物又沒票管那麼多幹嘛 123.192.245.85 10/16 08:55
Nevhir: 植物需要光 你把陽光遮住 生態當然改變 111.249.249.20 10/16 08:58
simon9331: 反觀可割可棄的藻礁。220.134.137.116 10/16 08:58
JT0624: 這些出來喊的支持民進黨嗎 223.141.197.3 10/16 08:59
giggleboy: 幾隻臭魚爛蝦而已 有比發財重要嗎? 49.217.134.12 10/16 09:00
steven005: 沒人在乎 謝謝指教 101.10.65.215 10/16 09:02
israelii: https://i.imgur.com/hUwKHXZ.jpeg220.138.126.152 10/16 09:07
SethBeer: 環團,呵呵 114.136.51.75 10/16 09:35
kikujiro: https://i.imgur.com/CMPEYXn.jpeg 111.252.111.98 10/16 10:16
ronga: 再生能源超破壞生態的 118.163.122.55 10/16 12:36