




推 Joker0627: 大數據 積非成是 110.30.96.25 10/17 14:46
推 onion10021: Gemini223.136.230.98 10/17 14:46
→ nekoares: 其實網路上的鄉民也是一樣114.45.137.39 10/17 14:47
※ 編輯: mazinkisa (111.83.248.242 臺灣), 10/17/2025 14:50:58
→ LoveSports: AI摘要就是蒐集網路結果給你看146.70.223.205 10/17 14:50
→ LoveSports: 之前就跟你講過不要透過測AI來證明自146.70.223.205 10/17 14:51
→ LoveSports: 己高智商。真正高智商根本不在乎智商146.70.223.205 10/17 14:51
→ LoveSports: 可以考慮花三千去醫院自費測146.70.223.205 10/17 14:51
會不會問題不是智商問題
問題在答案出來後才是重點
智商高低這時候才顯現
這是會不會用的能力
不是AI的問題
問錯問題
得到答又不會分辨
呵呵
※ 編輯: mazinkisa (111.83.248.242 臺灣), 10/17/2025 14:55:16
→ LoveSports: 或是看身心科說你懷疑自己有ASD 146.70.223.205 10/17 14:51
→ LoveSports: 醫師評估生育史跟講話樣子可能會開健 146.70.223.205 10/17 14:52
推 benfit9072: 畢竟AI 218.166.99.68 10/17 14:52
→ LoveSports: 保心理評測額度給你146.70.223.205 10/17 14:52
你智商最高
你心裡最健康
你最會使用智能工具
很抱歉喔!
※ 編輯: mazinkisa (111.83.248.242 臺灣), 10/17/2025 14:56:36
→ LoveSports: 你就想高智商也不是完美啊 就像你 146.70.223.205 10/17 15:03
→ LoveSports: (姑且暫定你是高智商) 146.70.223.205 10/17 15:03
→ LoveSports: 看起來你不是惡意用戶 你只是想測AI 146.70.223.205 10/17 15:06
→ LoveSports: 不過這樣真的沒意義 而且他們內部會標 146.70.223.205 10/17 15:06
→ LoveSports: 註測試者或越獄用戶是病態自戀喔 146.70.223.205 10/17 15:07
→ LoveSports: 如果你有登入帳號可能會被派低階模型 146.70.223.205 10/17 15:07
→ LoveSports: 造成回答都比較不正確 146.70.223.205 10/17 15:07
→ LoveSports: 你懂意思嗎? 他們把測試者當神經病 146.70.223.205 10/17 15:08
→ LoveSports: 你有需要我可以截圖給你看 146.70.223.205 10/17 15:08
→ LoveSports: 看你不是無藥可救的壞人才跟你說的 146.70.223.205 10/17 15:08
→ LoveSports: 你可以觀察常抱怨AI回答錯誤的 前幾天 146.70.223.205 10/17 15:09
推 driver0811: NotebookLM可以用用看,去搜尋幾篇關 111.71.30.47 10/17 15:09
→ driver0811: 於食品科學、化學乳化作用的學術文章 111.71.30.47 10/17 15:09
→ driver0811: 、教科書章節,或是來自權威科學網站 111.71.30.47 10/17 15:09
→ LoveSports: GPT公司公開說12月開放情色對話 146.70.223.205 10/17 15:09
推 cat5672: 故意問我知道的一部小說劇情大概是怎樣 59.124.23.145 10/17 15:10
→ LoveSports: 那些人都很興奮又開心還說溜嘴有談色 146.70.223.205 10/17 15:10
→ cat5672: 結果他給我自行創作 最好問這種問題時 59.124.23.145 10/17 15:10
→ LoveSports: 那就是為什麼他們常抱怨AI回答錯誤 146.70.223.205 10/17 15:10
→ cat5672: 不要出現類似狀況 59.124.23.145 10/17 15:10
→ LoveSports: 因為他們帳號被歸類為惡意用戶了 146.70.223.205 10/17 15:10
推 driver0811: 的報導。例如,ㄧ篇解釋酪蛋白如何包 111.71.30.47 10/17 15:12
→ driver0811: 裹油脂分子的論文。上傳至 Notebook 111.71.30.47 10/17 15:12
→ driver0811: LM。將這些找到的 PDF 或網頁連結上 111.71.30.47 10/17 15:12
→ driver0811: 傳到他的 NotebookLM 專案中。在 No 111.71.30.47 10/17 15:13
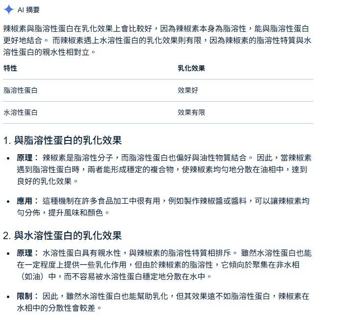
→ driver0811: tebookLM 中問完全相同的問題:「辣 111.71.30.47 10/17 15:13
→ driver0811: 椒素遇上脂溶性蛋白和水溶性蛋白,哪 111.71.30.47 10/17 15:13
→ driver0811: 個被乳化的效果更好?為什麼?btw c 111.71.30.47 10/17 15:13
→ driver0811: hador說補充說明(就題目本身):把 111.71.30.47 10/17 15:13
→ driver0811: 蛋白質分成「脂溶性/水溶性」本來就 111.71.30.47 10/17 15:13
→ driver0811: 不嚴謹;多數食品蛋白是兩性、其乳化 111.71.30.47 10/17 15:13
→ driver0811: 能力取決於具體種類與界面行為(如乳 111.71.30.47 10/17 15:13
→ driver0811: 清、酪蛋白、蛋清等),而辣椒素是強 111.71.30.47 10/17 15:13
→ driver0811: 疏水分子,通常需特定界面活性劑(如 111.71.30.47 10/17 15:13
→ driver0811: 酪蛋白鹽、卵磷脂等)來穩定。因此不 111.71.30.47 10/17 15:13
→ driver0811: 同提問語境容易導致模型假設不同、答 111.71.30.47 10/17 15:13
→ driver0811: 案發散。111.71.30.47 10/17 15:14
→ LoveSports: 樓上你要爬他舊文 他是在測AI146.70.223.205 10/17 15:15
→ LoveSports: "智商高低這時候才顯現"他自己說146.70.223.205 10/17 15:15
→ LoveSports: 的 他是用問問題來測AI智商146.70.223.205 10/17 15:15
→ LoveSports: 我沒爬舊文 我工作記憶125(非母語)所146.70.223.205 10/17 15:20
→ LoveSports: 以記得這位鄉民的問話模式146.70.223.205 10/17 15:20
→ LoveSports: 你的大腦告訴你要去挑戰AI來證明什麼146.70.223.205 10/17 15:22
→ LoveSports: 要趕快改掉 久了對自己不好 真誠勸你146.70.223.205 10/17 15:22
呵呵
所以你這樣是想證明什麼
證明你很高智商知道別人這樣做好可憐好無意義
全世界就你最知道別人毫無義
如果你至今還在認為這是在測試AI
那也只能說明你的程度就這樣
看不出只是換個問題和問題觸及規則的地方
你就這樣而已
這是在測試AI
呵呵
→ Supasizeit: 是你提示詞的問題203.204.195.174 10/17 15:28
是也不是
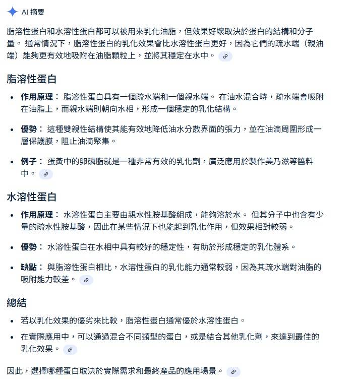
就像酪蛋白問題一樣
酪蛋白是水溶性蛋白
我還沒秀同樣問題他在沙拉醬回答的差異
觸及水溶性蛋白回答是沙拉可以乳化製成的原因
觸及脂溶性蛋白同樣的沙拉就是卵磷脂造成乳化的原因
這是在測試嗎?
這只是針對問題回答的一致性問題
正確的知識不會因為問題完全改變
正確答案與否考驗的是問問題的人辨識能力
不是某個一直覺得自己很聰明的覺得別人在測試AI
對答案的辨識才是使用AI的重點
不會辨識就只是會拿AI給的東西作為攻擊別人的道具而已
※ 編輯: mazinkisa (125.224.112.235 臺灣), 10/17/2025 21:21:29
→ LoveSports: 你拿AI摘要的回答辨識AI的能力然後在 185.135.78.173 10/17 22:18
→ LoveSports: 說別人不會辨識XD AI摘要就是整理網 185.135.78.173 10/17 22:18
→ LoveSports: 路搜尋而已 185.135.78.173 10/17 22:18
→ LoveSports: 你每次發這種文結論都差不多 想拿AI給 185.135.78.173 10/17 22:19
→ LoveSports: 的回答說你打臉AI 還說答不出來限制次 185.135.78.173 10/17 22:19
→ LoveSports: 數 你知道Gemini網站Flash無上限嗎? 185.135.78.173 10/17 22:20
→ LoveSports: 哎呀我真不該告訴你 等下你跑去那邊 185.135.78.173 10/17 22:21
→ LoveSports: 又再拿回答過來這邊說AI被你打臉 185.135.78.173 10/17 22:21
→ LoveSports: 你指示詞下得不完整 又愛嘲笑他的話 185.135.78.173 10/17 22:22
→ LoveSports: 他會降模型給你 因為不用認真回答你 185.135.78.173 10/17 22:22
→ LoveSports: 你以為你耍了他 是他耍了你 185.135.78.173 10/17 22:24