看板 Gossiping 關於我們 聯絡資訊
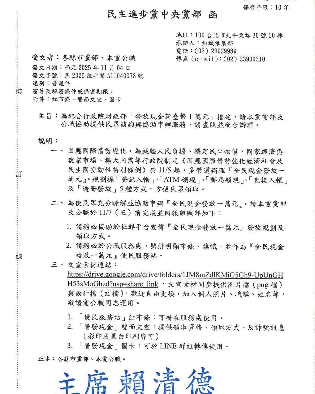
酸民進黨收割普發一萬!羅智強「曝光賴清德公文」:如果罷免成功還會發嗎 storm 易軍堯 普發一萬元現今已於5日正式開放登記,總統賴清德、多位民進黨公職也先後發文,提醒 民眾登記普發一萬時的注意事項;國民黨立委羅智強痛批,如果726、823「大罷免大成功 」,賴清德是否還會力挺普發一萬根本是未知數,回想當初綠營在國會阻擋特別條例的樣 子,再對比現在收割功勞的舉動,讓羅智強忍不住痛批「噁心」。 賴清德5日透過臉書發文,證實普發一萬現金已於5日上午8時開放登記,說明5種領取方式 、分流進行登記的同時,提醒民眾應認明正確官網,若遇到可疑連結或陌生電話,請立即 撥打165反詐騙專線查證。 羅智強透過臉書發文、公開賴清德發給民進黨內部的公文,質疑如果當初兩波大罷免成功 「賴清德還會發這個公文嗎」,羅智強也表示,看到民進黨現在上下一心、忙著收割普發 現金的功勞,就想起同樣一群人當初在立法院阻擋特別條例的樣子,忍不住痛批「噁心」 。 針對普發一萬相關須知,財政部公布五大領取管道,分別為登記入帳、ATM領現、郵局領 現、特定對象直接入帳以及特定偏鄉造冊發放;其中選擇「登記入帳」需要至 10000.gov.tw官網登記,之後可以透過補摺或至網路銀行或行動銀行查詢確認入帳。 ( 相關報導: 賴清德轉貼普發一萬須知!全網狂酸「終於領到違憲的錢」:不是說買菜就 沒了 | 更多文章 ) 至於已有固定領取政府津貼或年金的特定對象,則不需要額外登記,將於11月12日、也就 是現金發放首日直接匯入個人帳戶。 https://www.storm.mg/article/11079167 https://i.meee.com.tw/86v3g1a.jpg
2. 請務必於公職服務處,懸掛明顯布條、旗幟,並作為「全民現金 發放一萬元」便民服務站。 DPP擋箱子.jpg -- ※ 發信站: 批踢踢實業坊(ptt.cc), 來自: 111.250.224.184 (臺灣) ※ 文章網址: https://www.ptt.cc/bbs/Gossiping/M.1762428086.A.1C3.html
derrick1220: 賴賴賴 怎麼樣 怎麼樣 27.242.185.214 11/06 19:21
steven005: 就不能拿去買遙控飛機嗎 101.10.142.177 11/06 19:22
Yefim618: https://i.imgur.com/aahLzNk.jpeg 114.40.213.223 11/06 19:22
FromD: 鳥蟾就是又噁又壞 1.171.153.114 11/06 19:29
Korsechi: https://i.imgur.com/wRDYCx1.jpeg 118.171.35.139 11/06 19:39
tenlove: 綠色是噁心的顏色 42.72.226.121 11/06 19:43