→ bill403777: 錢包韌性42.72.123.163 01/06 09:20
※ 編輯: yushenglu (111.83.0.77 臺灣), 01/06/2026 09:20:22
推 seanfan: 賴清德沒有兒子孫子要養嗎111.243.119.222 01/06 09:20
→ NaouZ: who car,正常人可是不會記幾天的呦^_< 61.219.68.18 01/06 09:20
→ cs09312: 被擋下來要任性什麼 39.14.1.203 01/06 09:21
推 suhaw: 民進黨:你是沒看到陳菊嗎?她吃得很健康150.117.130.100 01/06 09:21
→ frommr: 強化某些口袋 61.70.234.70 01/06 09:22
推 poorenglish: 要進程序討論未來預算 最少也要先說 101.10.156.75 01/06 09:22
噓 dixon7110147: 資訊有誤 61.71.72.24 01/06 09:22
→ poorenglish: 明9000的預期規劃吧 還是最高民意機 101.10.156.75 01/06 09:22
→ vowpool: 貪得太誇張了 甚至貪了預算的3/4 125.227.40.62 01/06 09:22
→ sonic4567: 8年1.25兆,其實比每年多沒多少,只是 49.218.240.244 01/06 09:22
→ poorenglish: 關已經被當成塑膠? 101.10.156.75 01/06 09:22
→ sonic4567: 都愛帶風向忽略多久時間 49.218.240.244 01/06 09:22
推 smallice543: 韌性就是你被打要站好 倒了就站起來 101.12.103.161 01/06 09:23
→ smallice543: 繼續被打 101.12.103.161 01/06 09:23
→ Workforme: 党的荷包 1.164.75.184 01/06 09:23
推 cafe123451: 反正計劃名有韌性兩個字就知道是… 42.79.231.57 01/06 09:23
→ poorenglish: 8800 2兆的那種黑箱做法不能再重演 101.10.156.75 01/06 09:23
推 slex: 再吵等下就祕密抓補在野黨領袖 看你怕不怕 202.39.249.154 01/06 09:24
→ vowpool: 時間都規劃好8年了 那計畫書可以拿出來阿 125.227.40.62 01/06 09:25
→ vowpool: 說8年也是在騙啦 125.227.40.62 01/06 09:25
→ ctx1000: AA 125.229.83.181 01/06 09:29
推 lastphil: 黨荷包 59.115.159.130 01/06 09:30
推 ayufly: 你看推文的青鳥也講不出細項是啥XDDD223.139.142.218 01/06 09:33
推 seanfan: 只能夢囈分攤到八年沒有貪比之前多啊111.243.119.222 01/06 09:36
→ luna2000sea: 韌性3W點了 強強強 223.141.236.19 01/06 09:36
→ seanfan: 並不是沒有貪污比之前多就該讓他通過好111.243.119.222 01/06 09:36
→ seanfan: 嗎 科科 也不看看現在國民主權在誰手上111.243.119.222 01/06 09:37
推 DS196457: 強化了綠共的零用錢 1.165.188.94 01/06 09:37
推 xxxangoy: 不要問 ... 問就是不愛台 懂???122.118.228.239 01/06 09:40
推 gukyo: 韌你老木 60.251.182.68 01/06 09:42
→ hjklhandsome: 是沒看到最近脆力道加強了嗎 61.216.57.1 01/06 09:42
推 Arbay1011: 政府就是任性啦 49.216.177.160 01/06 09:43
推 sxxs: 不要問 203.203.33.152 01/06 09:44
→ Ethric: 強化有保證成功的嗎 223.138.77.207 01/06 09:46
→ machiusheng: 40%:百工百業是免費的? 42.79.23.157 01/06 09:47
推 YJM1106: 無菜單料理 你們藍白粗人不懂啦 106.64.32.217 01/06 09:48
噓 j3gp6: 抗中飽台 1.25兆換來一張a4紙 也很爽 116.241.169.23 01/06 09:50
→ keirto: 看到一些美國人在喊為什麼不進委員會 審國 223.137.175.51 01/06 09:51
→ keirto: 防預算 223.137.175.51 01/06 09:51
噓 nickstarwind: 智障才在那邊洗兩張A4紙 111.83.82.162 01/06 09:53
→ nickstarwind: 問題是程序委員會都進不了 111.83.82.162 01/06 09:53
推 Gangtai: 小草隨便想理由就是不想進入實質討論 101.10.82.135 01/06 09:54
推 cyp001: 手續費9000億啊 123.252.76.48 01/06 09:56
→ alan0260: 紅熊:先給錢,我再慢慢想 111.71.15.241 01/06 09:56
推 peterjfs: 任性你不懂嗎 101.10.79.53 01/06 09:56
→ AIRWAY1021: 茶葉行、鞋店、建材行等等都吃飽了 120.96.205.39 01/06 09:57
推 Jeff911: 龜頭金孫的保護費啦 你在哭喔 不要吵 49.217.57.133 01/06 09:58
→ gameboy666: 小吃店發大財 223.23.129.137 01/06 09:58
推 trogtor: 綠友友發大財的秘密不能說的 39.12.50.192 01/06 09:59
推 DOOT: 台灣價值 59.126.75.112 01/06 10:04
→ bobju: 演都不演就想騙預算 藍白能答應嗎?! 101.9.36.206 01/06 10:05
→ chasegirl: 某些人的發財計劃 39.10.32.158 01/06 10:07
→ vowpool: 拿兩張A4就想叫人排進來討論審查? 125.227.40.62 01/06 10:11
→ vowpool: 不用再護航了啦 9000億你一毛都沒有 125.227.40.62 01/06 10:12
推 gin10791: 什麼細項都沒有 是誰不想實質討論 49.216.164.192 01/06 10:15
推 domago: 強化党的財力 101.10.237.159 01/06 10:19
→ yd7148: 強化黨的任性?不然怎妹選?網軍很花錢的 42.73.0.32 01/06 10:22
→ yd7148: ? 42.73.0.32 01/06 10:22
→ andy279279: 強化党的口袋阿 42.77.61.179 01/06 10:26
推 rawoo: 黨可能早忘了,當初提「程序正義」上位的 42.79.86.64 01/06 10:28
→ libraayu: 強化韌性啊 不懂?你一定是中共同路人 124.218.1.239 01/06 10:29
推 mask99: 綠友友任性 49.216.40.168 01/06 10:30
→ max95624: 冥禁党:再問就是吉,不支持國防自主。 27.240.178.233 01/06 10:32
→ saiboos: 党的韌性 39.14.1.60 01/06 10:32
推 seanfan: 選舉抹黑栽贓罷團民團百工百業不用花錢?111.243.119.222 01/06 10:33
推 jackycheny: 党的韌性阿,嘻嘻 223.137.8.79 01/06 10:34
→ seanfan: 預算不進去民進黨要怎麼選 花自己錢選?111.243.119.222 01/06 10:34
→ seanfan: 花自己錢選是不可能的 下台也是不可能的111.243.119.222 01/06 10:34
推 starlhit: 黨:給我錢就好!不用問111.243.210.179 01/06 10:38
推 Lumbereddy: 美國知道這是在唬爛,中國也知道,但 49.217.56.151 01/06 10:46
→ Lumbereddy: 重點是讓台灣人民相信他們被保護了, 49.217.56.151 01/06 10:46
→ Lumbereddy: 這樣明白了嗎 49.217.56.151 01/06 10:46
推 jekyllhsu: 不是都說了嗎?先給錢再想要做什麼用啊218.173.193.148 01/06 10:51
噓 BV033GFT: 你通過不就知道了 42.73.179.225 01/06 10:52
→ Dirgo: 確保黨寶貝的退路118.163.179.141 01/06 11:02
推 silentmobius: 沒過党沒辦法強化選舉韌性 現在很 27.53.114.218 01/06 11:08
→ silentmobius: 急 27.53.114.218 01/06 11:08
推 t315866k: 強化選舉啊 122.172.84.58 01/06 11:13
→ ultraccs: 武器不送過來 根本詐騙223.138.211.223 01/06 11:27
噓 abc22826320: 內容是進委員會看,結果現在連排審 49.216.189.136 01/06 12:38
→ abc22826320: 都不排 49.216.189.136 01/06 12:38
→ seanfan: 法盲鳥是不知道一讀也要有內容喔111.243.119.222 01/06 12:44
→ seanfan: 弄一個封面跟封底就叫你排審查 什麼畜生111.243.119.222 01/06 12:44
→ seanfan: 可以這樣意圖浪費台灣的納稅錢哦 畜生啊111.243.119.222 01/06 12:44
→ seanfan: 不過法盲鳥大概連什麼是一讀都沒聽過xD111.243.119.222 01/06 12:45

→ seanfan: 完全沒有內容的法律案要審查什麼 排什麼111.243.119.222 01/06 12:47
→ seanfan: 如果真不知可看看別程序委員會審什麼內容111.243.119.222 01/06 12:48
→ seanfan: 完全沒有核實能力 沒有是非 只有立場111.243.119.222 01/06 12:48
噓 chitsaijang: 再問就社維法羈押 閉嘴 111.71.101.43 01/06 13:04
噓 h3111304: 特別條例而已,當然是兩張紙啊!不然勒 36.235.11.236 01/06 13:30
→ h3111304: ? 36.235.11.236 01/06 13:30
噓 h3111304: 特別條例過了,才能編預算啊!哪裡不合 36.235.11.236 01/06 13:35
→ h3111304: 理就砍啊!又不是說特別條例過了就1.25 36.235.11.236 01/06 13:35
→ h3111304: 兆過了,一堆人不懂程序,在那邊隨藍白 36.235.11.236 01/06 13:35
→ h3111304: 玩弄資訊落差,整天在那邊兩張A4,到底 36.235.11.236 01/06 13:35
推 h3111304: 特別條例連付委都不給付委,擺明就是學 36.235.11.236 01/06 13:40
→ h3111304: 生完成作業,然後老師拒收才在那邊嚷嚷 36.235.11.236 01/06 13:40
→ h3111304: ,作業在哪?內容是什麼?我怎沒看到! 36.235.11.236 01/06 13:40
噓 YEN2006: 不付委是要討論三小,藍白不要當人民北七 114.33.61.52 01/06 13:48
噓 h3111304: 程序就是細項進程序委員再討論,討論也 36.235.11.236 01/06 13:53
→ h3111304: 不是一定會過,哪裡不合理要砍再砍,樓 36.235.11.236 01/06 13:54
→ h3111304: 上一堆在那邊洗,先拿出來看看啊!程序 36.235.11.236 01/06 13:54
→ h3111304: 是這樣子的嗎? 36.235.11.236 01/06 13:54
推 seanfan: 樓上有律師資格嗎?麻煩自己查證一下 101.10.57.202 01/06 14:05
→ seanfan: 到我考上國考之前 是沒看過空白條例一讀 101.10.57.202 01/06 14:05
→ seanfan: 條例就行政院推出的法律案 空白法律4啥 101.10.57.202 01/06 14:05
→ seanfan: 整天不問是非只有立場 連AI的能力都沒有 101.10.57.202 01/06 14:06
推 seanfan: 程序委員會 不是只有排時間 還要學者專家 101.10.57.202 01/06 14:18
→ seanfan: 跟公聽會 空白條例是要公聽三小?整天洗 101.10.57.202 01/06 14:19
→ seanfan: 洗洗 是能分到半毛錢嗎 新潮流又不會給你 101.10.57.202 01/06 14:19

推 seanfan: 既然是空白的大家都不爭執 排入有何意義 101.10.57.202 01/06 14:22
→ seanfan: 這在我們訴訟實務上 顯無理由直接駁回了 101.10.57.202 01/06 14:23
推 seanfan: 只有傻逼會被洗腦好嗎不要不問是非 101.10.57.202 01/06 14:23
噓 h3111304: 所以,只有律師資格才能討論就對了?那 36.235.11.236 01/06 15:16
→ h3111304: 這個版要不要乾脆改叫律師版算了?AI 36.235.11.236 01/06 15:16
→ h3111304: 都查得到,一讀以法律案程序進入不需 36.235.11.236 01/06 15:16
→ h3111304: 提供詳細明細,詳細名細通常留待二三讀 36.235.11.236 01/06 15:16
→ h3111304: ,這些都不是我寫的AI都能查得到,考上 36.235.11.236 01/06 15:17
→ h3111304: 國考怎麼了嗎?然後進入程序委員會也不 36.235.11.236 01/06 15:17
→ h3111304: 是二讀,程序委員會只是審查法案的第一 36.235.11.236 01/06 15:17
→ h3111304: 關,沒有人說要直接逕付二讀,然後你打 36.235.11.236 01/06 15:17
→ h3111304: 著考上國考的背景貼個逕付二讀的東西混 36.235.11.236 01/06 15:18
→ h3111304: 淆視聽?混淆視聽再給你扣個新潮流的大 36.235.11.236 01/06 15:18
→ h3111304: 帽子,真的好棒棒。 36.235.11.236 01/06 15:18
推 seanfan: 笑死 中文還好嗎?我貼的就是講一讀會 101.10.57.202 01/06 17:10
→ seanfan: 你連看中文字都困難 要討論什能帶啥風向 101.10.57.202 01/06 17:10
→ seanfan: 麻煩再看看這到底在講的是不是就是一讀會 101.10.57.202 01/06 17:11

→ seanfan: xD免費跟你指導 還跑去問三小ai 慘烈 101.10.57.202 01/06 17:12
→ seanfan: "逕付二讀之缺點"故下面是講一讀的ok嗎 101.10.57.202 01/06 17:14
→ seanfan: 中文閱讀真的是慘烈阿阿阿 難怪當青鳥 101.10.57.202 01/06 17:14
推 seanfan: 立法理由:設立程序委員會 除了形式審查 101.10.57.202 01/06 17:17
→ seanfan: 外 還要聚集民意公知與討論 形成社會各 101.10.57.202 01/06 17:17
→ seanfan: 方認知後 才二讀由各委會交民代繼續討論 101.10.57.202 01/06 17:18
→ seanfan: 一定要手把手教到這個程度才行嗎 (笑 101.10.57.202 01/06 17:18
噓 h3111304: 現在的問題是連程序委員都不給進,立院 36.235.11.236 01/06 17:25
→ h3111304: 的流程圖拜託去看看好嗎?不要再扯什麼 36.235.11.236 01/06 17:25
→ h3111304: 一讀二讀啦,程序委員在一二讀前面都不 36.235.11.236 01/06 17:25
→ h3111304: 給進了,扯什麼一二讀,現在是還卡在提 36.235.11.236 01/06 17:26
→ h3111304: 法源階段耶!你通過的是哪門子的的國考 36.235.11.236 01/06 17:26
→ h3111304: ?通國國考的會是這樣的素質?一直亂扣 36.235.11.236 01/06 17:26
→ h3111304: 人帽子? 36.235.11.236 01/06 17:26
推 seanfan: 因為沒有內容 要排什麼?你起訴沒內容能 101.10.57.202 01/06 17:26
→ seanfan: 怪法院直接駁回不實質審理嗎?? 101.10.57.202 01/06 17:26
→ seanfan: 在講什麼卡在法源你在講什麼?這是法律 101.10.57.202 01/06 17:27
→ seanfan: 案送審耶?這不是程序法耶!你在講什麼 101.10.57.202 01/06 17:27
→ seanfan: 我貼給你的就是立法院法制局的內容.... 101.10.57.202 01/06 17:28
→ seanfan: 你那個流程圖是在哪裡貼上來看看看 101.10.57.202 01/06 17:29
→ seanfan: 剛才立法理由就已清楚說了一讀會的功能 101.10.57.202 01/06 17:30
→ seanfan: 鬼打牆什麼 麻煩直接就立法理由回答就好 101.10.57.202 01/06 17:31
→ seanfan: 不要沒是非只有立場 禍害台灣也不必如此 101.10.57.202 01/06 17:31
推 seanfan: 我們可以偶爾走路不靠右邊就好了 可以嗎 101.10.57.202 01/06 17:35
推 markFF: 古諺:不要拿你的興趣挑戰別人的專業 111.125.132.90 01/06 17:50
推 markFF: 上面有沙雕青鳥被電得不要不要的 111.125.132.90 01/06 17:51
噓 h3111304: 原來考過國考的專業,就是畜生法盲的這 36.235.11.236 01/06 18:25
→ h3111304: 樣亂扣帽子啊?嘴巴講空白空白,行政院 36.235.11.236 01/06 18:25
→ h3111304: 特別條例草案說明六頁就擺在那裡,草案 36.235.11.236 01/06 18:25
→ h3111304: 裡第四跟五條都已經說明要買哪些了。在 36.235.11.236 01/06 18:25
→ h3111304: 那邊瞎扯空白只有封面跟封底,專業在哪 36.235.11.236 01/06 18:25
→ h3111304: ,我是看不到,我只看到自稱國考及格背 36.235.11.236 01/06 18:25
→ h3111304: 景的人,在那邊法盲,畜生的給人亂扣帽 36.235.11.236 01/06 18:25
→ h3111304: 子,然後才在那邊裝睡說空白空白,如果 36.235.11.236 01/06 18:26
→ h3111304: 國考通過都是這樣素質的人,國家是真的 36.235.11.236 01/06 18:26
→ h3111304: 堪慮啊! 36.235.11.236 01/06 18:26
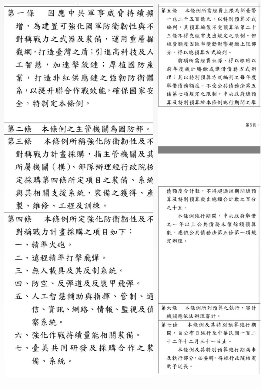
推 fanntasy: 那個....條例草案內容總共6條 要一兆...111.243.119.222 01/06 18:46

→ fanntasy: 不能給很正常的吧 正常人都知道不可以111.243.119.222 01/06 18:49
→ fanntasy: 確實內容也就是兩頁可以印出來的....111.243.119.222 01/06 18:50
推 fanntasy: 來看正常跟立法院要錢的案子應該有的樣111.243.119.222 01/06 19:01

→ fanntasy: 是不是一目了然了 正常人都知道不能給111.243.119.222 01/06 19:02
噓 h3111304: 明明行政院給的就是A4大小正常字體六頁 114.26.180.192 01/06 19:05
→ h3111304: ,也可以被硬凹掐頭去尾字體縮小,硬印 114.26.180.192 01/06 19:06
→ h3111304: 成兩頁,不然就是有人說空白,立場不同 114.26.180.192 01/06 19:06
→ h3111304: 就是要講兩頁跟空白,要這樣精神勝利法 114.26.180.192 01/06 19:06
→ h3111304: 也不是不可以啦!反正裝睡的人是叫不醒 114.26.180.192 01/06 19:06
→ h3111304: 的,你們開心就好,哈哈! 114.26.180.192 01/06 19:06
推 fanntasy: 先別糾結字體 你看看正常的案子多少檔111.243.119.222 01/06 19:14
→ fanntasy: 案然後再看這個不正常的幾個繁體中文字111.243.119.222 01/06 19:14
→ fanntasy: 字體不重要隨便調大小都好 跟地球一樣大111.243.119.222 01/06 19:15
推 fanntasy: 剛剛問AI了 500個字 XD期末考寫都不止111.243.119.222 01/06 19:16
→ fanntasy: 或許他們就是想丟這種離譜的讓你擋 哈111.243.119.222 01/06 19:17
→ fanntasy: 五百字要一兆元又不是腦震盪了誰會同意111.243.119.222 01/06 19:18

→ fanntasy: 檔名字數都五百字多啊哈哈哈111.243.119.222 01/06 19:21
→ fanntasy: 所以字體是重點嗎 頁數是重點嗎 不是111.243.119.222 01/06 19:21
推 seanfan: 立法理由到字數 都可以看出誰佔理 101.10.106.41 01/06 20:36
→ godchildtw: 荷包 175.98.129.226 01/06 20:52