
推 angraer: 叫綠葡萄瞬間俗掉 哈哈 122.118.8.207 01/12 19:14
推 noway: 確實好聽多了 49.218.241.67 01/12 19:15
推 s0914714: 這些傻鳥不就跟當初韓粉一樣幫忙敗票 123.241.68.54 01/12 19:15
→ tchialen: 土字堤 114.40.134.16 01/12 19:15
→ sr20detll: 店家服軟了 59.127.112.99 01/12 19:15
→ s0914714: 當初韓粉真是小巫見大巫 123.241.68.54 01/12 19:15
→ mrschiu: 綠葡萄有什麼好俗的這才是文革好嗎... 36.229.98.101 01/12 19:16
→ jma306: 巨峰提子 114.26.91.117 01/12 19:16
推 slamblock15: 這蛋糕為什麼不叫 頭頂綠綠的? 42.72.154.85 01/12 19:16
推 doig: 對,我以後都要說青提、獼猴桃、西蘭花。大111.248.199.226 01/12 19:17
→ doig: 陸的用法比較傳神111.248.199.226 01/12 19:17
→ mrschiu: 青堤是不俗在哪裡?綠色的土堤就很鄉下? 36.229.98.101 01/12 19:17
推 paracase: 好歹也用緹 39.15.65.177 01/12 19:18
→ doig: 綠粉很氣,但我就要說青提,要變中共同路人111.248.199.226 01/12 19:19
→ doig: 了。反正我常罵綠早就被歸類同路人了111.248.199.226 01/12 19:19
→ Qaaaa: 現實是青提完全聽不出來是啥 203.71.94.31 01/12 19:20
推 s655131: 一堆綠官員還不是用接地氣 42.79.104.79 01/12 19:20
推 dick929: 我都叫它菩提老祖 49.218.142.245 01/12 19:20
噓 userpeter: 沒有好聽啊... 一般人根本不會那樣說.. 111.83.221.69 01/12 19:21
→ userpeter: 呵呵呵 111.83.221.69 01/12 19:21
聽不出來才文青啊
不然可不可幹嘛把「冬瓜露」叫「冷露」
笑死
推 caity: 確實比較文青 223.138.29.183 01/12 19:21
※ 編輯: ThisisLongID (111.250.196.64 臺灣), 01/12/2026 19:23:57
推 Lailungsheng: 楊枝甘露...後來才知道是芒果 39.12.2.14 01/12 19:25
→ Newtype: 換一個詞就能讓低能文盲爆氣 也挺值了 61.227.26.23 01/12 19:25
→ Newtype: 學習能力可能比中山大學猴子還低 61.227.26.23 01/12 19:26
→ starwish00: 確實,質感上升111.252.117.153 01/12 19:30
→ winglight: 青鳥不吵我還不知道是什麼,以為是台灣 220.135.69.109 01/12 19:31
→ winglight: 人又在玩什麼梗而已 220.135.69.109 01/12 19:31
推 angraer: 星巴克還不是一堆明明有現成叫法的,硬 122.118.8.207 01/12 19:33
→ angraer: 要改成自己的用法,他也沒在管你聽不聽 122.118.8.207 01/12 19:33
→ angraer: 的懂啊 122.118.8.207 01/12 19:33
推 zumdahl: 西紅柿 223.141.199.23 01/12 19:36
噓 sheep79119: 好聽,但語言叫約定成俗硬要標新立異106.128.108.103 01/12 19:37
推 firetim: 青提是真的比較好聽XD~不過重點不在好不 114.136.231.46 01/12 19:40
→ firetim: 好聽,而是這到底有啥好出征...... 114.136.231.46 01/12 19:40
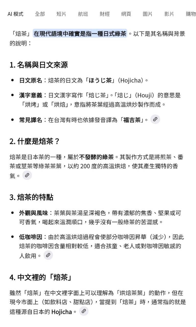
噓 qt359101: 話說培茶是三小114.136.243.107 01/12 19:41
推 snowpin: 就像菜單一堆「佐」啥米的 感覺比較雅緻 1.161.12.196 01/12 19:44
推 caity: 跟燒烤豚肉是不是有像,豬肉還要寫成日語 223.138.29.183 01/12 19:46
推 skullxism: 甜點名不是愛怎麼取就怎麼取嗎123.192.154.251 01/12 19:48
→ lee7317: 好聽 還以為是古語 101.14.3.190 01/12 19:54

→ coffee112: 就比較假掰的講法吧 218.35.215.254 01/12 19:55
推 cowboyz1105: 我只知道青提是青鳥又一個g點XD 42.71.25.232 01/12 19:57
推 miforward: 粉綠管的比粉紅還瘋了 61.216.26.209 01/12 20:00
→ fir191938: 裝逼確實比較好聽 1.169.40.78 01/12 20:02
推 Cuchulainn: 不明所以 華人總愛標新立異182.233.221.179 01/12 20:10
推 JackTheRippe: 在台灣美學裡 綠葡萄就是綠葡萄 是 223.139.212.9 01/12 20:15
→ JackTheRippe: 在堤三小 223.139.212.9 01/12 20:15
推 bicedb: 畢竟台派青鳥沒文化也不是一兩天的事了 180.176.208.45 01/12 20:17
推 fit8590: 其實正常沒人在意是青提還是綠葡萄,會 1.161.115.183 01/12 20:18
→ fit8590: 在意到出征不就只有青鳥 1.161.115.183 01/12 20:18
→ acergame5: 我還青仔咧114.136.219.163 01/12 20:19
推 wanters: 焙茶綠葡萄這名稱有點可愛...>< 123.195.0.39 01/12 20:26
→ wanters: 感覺是以小孩為對象的商品,大人看了可能 123.195.0.39 01/12 20:27
→ wanters: 不太想點 123.195.0.39 01/12 20:27
推 wanters: 但是如果叫青葡萄培茶口味的話感覺就很 123.195.0.39 01/12 20:30
→ wanters: 高級,好像那個茶是燒青葡萄去培的一樣 123.195.0.39 01/12 20:30
→ wanters: 像有家店有"櫻桃燻鴨",感覺B格很高吧 123.195.0.39 01/12 20:31
→ wanters: 但其實就是櫻桃鴨的煙燻口味... 123.195.0.39 01/12 20:32
推 clairehao: 原來在講青提子喔 現在才看懂 不是種在 119.77.139.235 01/12 20:33
→ clairehao: 新疆那邊的綠葡萄嗎 這樣文字獄 要不要 119.77.139.235 01/12 20:33
→ clairehao: 先把手機拿出來看是不是中國的? 119.77.139.235 01/12 20:33
推 wanters: 中國那邊在網路上的用法應該是整個混用了 123.195.0.39 01/12 20:36
→ wanters: 反正葡萄就給他換稱提子 綠色那種葡萄就 123.195.0.39 01/12 20:36
→ wanters: 給他叫綠堤子青堤子,沒再指特定品種了 123.195.0.39 01/12 20:37
→ wanters: 連日本偷過去那個麝香葡萄也會寫堤子 123.195.0.39 01/12 20:38
→ ffaatt: 說好的撐香港 27.53.139.121 01/12 20:53
→ SomiSomiNo1: 青提子 橢圓形 紫葡萄 圓形 42.70.179.150 01/12 21:04
推 pttabs: ai 指正我 應該是 青「提」130.195.218.150 01/12 21:12
推 keroro39: 台灣價值 驅逐不認識的香港用語 101.10.219.63 01/12 21:51
推 ter2788: 青鳥不開心 61.227.86.230 01/12 23:55
→ g4zoco196: 拉提好聽多了 49.218.230.24 01/13 00:12
推 silver5566: 確實好聽 106.107.237.32 01/13 01:56
推 silver5566: 就跟霹靂、山君等等一樣,就是好聽 106.107.237.32 01/13 02:01
推 silver5566: 杜康、廣寒、甘霖、柔荑、庖廚、韶光 106.107.237.32 01/13 02:25
推 will3529: 青鳥聽到港語氣到發抖XD 61.71.45.246 01/13 03:36
噓 astrofluket6: (X) 有一說一 (O) 憤怒誘餌 67.180.205.89 01/13 07:25
推 orangewang: 我還是吃我的車厘子 好了122.121.166.103 01/13 08:46
推 mangle: 是111.249.182.187 01/13 09:00
推 LJer: 依託答辯 223.141.232.24 01/13 09:36
推 dragontail: 提子跟葡萄是不同品種呀 台灣沒有提210.197.179.119 01/13 09:53
→ capnlizard66: 綠葡萄瞬間價值沒了 42.79.167.45 01/13 10:09