推 paul1951: 豬頭皮 49.216.20.63 02/18 22:58
推 kakalin: 青鳥一天不發病會死嗎223.138.221.213 02/18 22:59
推 tchialen: 公益是真的 賭博也是真的 114.40.157.143 02/18 23:00
推 spath: 彩券本質上是劫貧濟貧 223.138.117.12 02/18 23:00
噓 cpz: 台派不錯223.138.240.217 02/18 23:01
→ glacialfire: 基本上 特許障礙者擁有執照經營這點 39.15.65.176 02/18 23:03
噓 postpost: 台派哈哈,你不愛財?全部身家捐出來啊 49.216.23.133 02/18 23:03
→ glacialfire: 其實算救了不少人的生計了 39.15.65.176 02/18 23:04
→ glacialfire: 身心障礙者其實很不易維生 39.15.65.176 02/18 23:04
推 postpost: 早上就看到這篇了標題有夠矯情 49.216.23.133 02/18 23:06

噓 LinkMiguel: 身障都出得起店面 裝潢 租金 嗎 223.23.223.122 02/18 23:09
→ peterwww: 過年以前常看到聽到打麻將 123.194.168.50 02/18 23:11
→ peterwww: 現在很少看到 123.194.168.50 02/18 23:11
推 coffee112: 是說他們愛買 又礙著誰了嗎 過年欸 101.8.159.33 02/18 23:13
→ WUBAME: 跟過年有啥關係 買那個又沒犯法 114.27.211.204 02/18 23:19


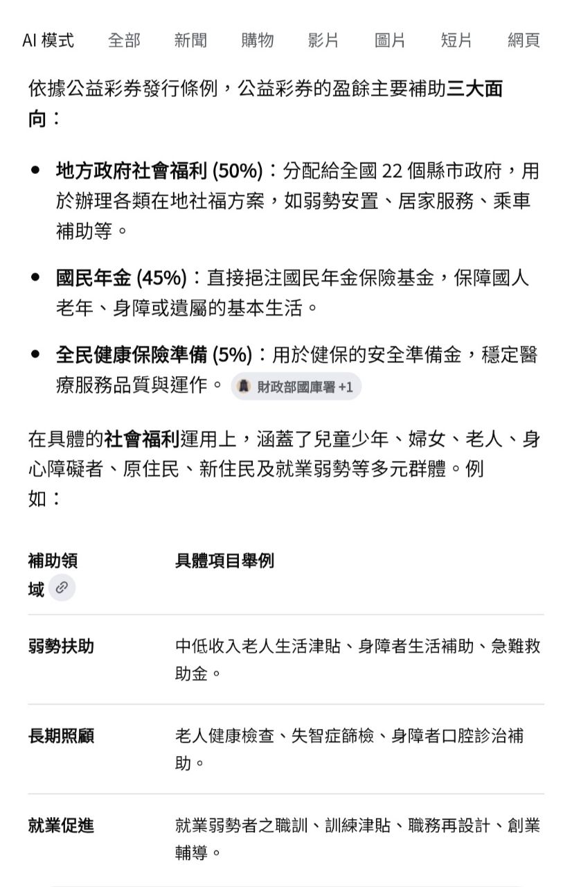
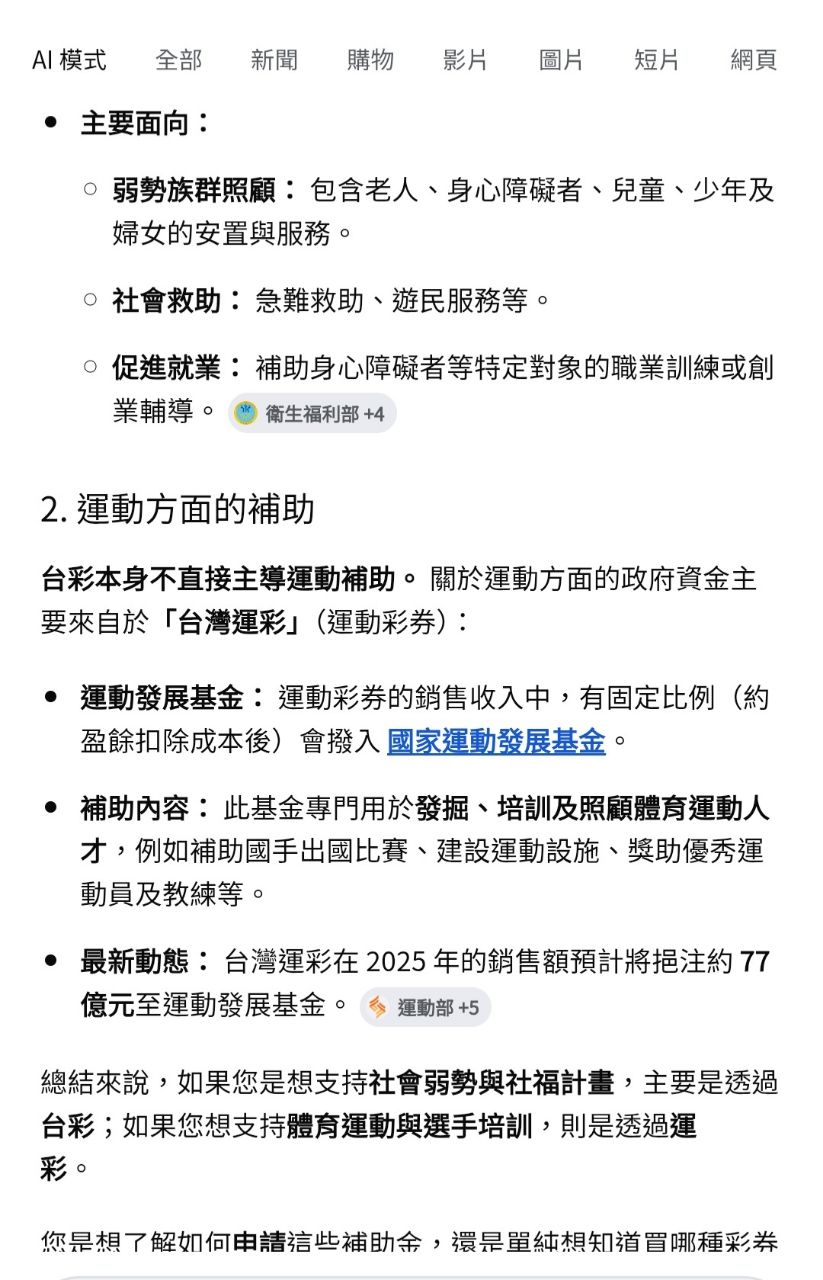
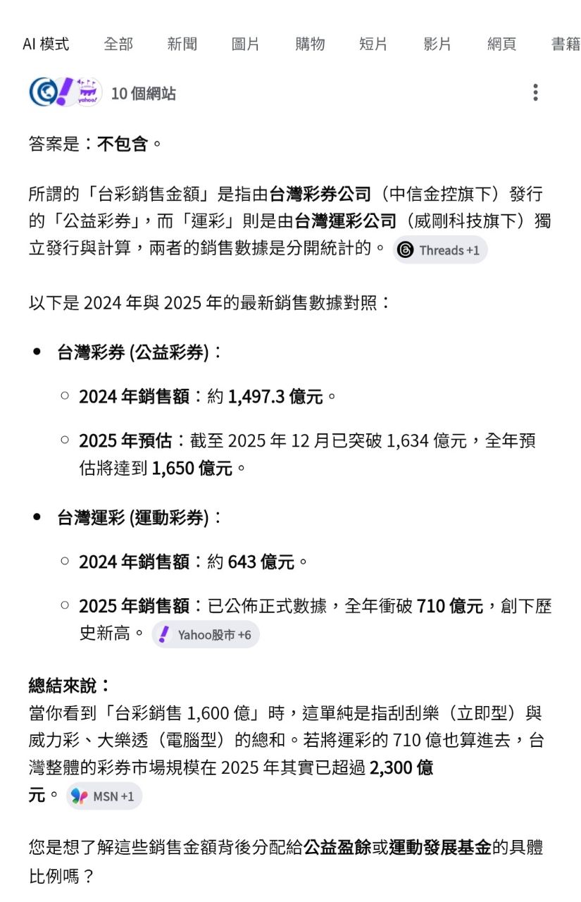
推 brazil: 比較訝異原來一年總銷售金額才1600億? 42.73.99.9 02/18 23:29
→ brazil: 出乎預料的少 這有把運彩加進去嗎? 42.73.99.9 02/18 23:29
推 wettland5566: 豬頭皮不演了 101.10.217.150 02/18 23:30

推 ivan22809: 生意好就要仇視 有病嗎 101.10.95.91 02/18 23:40
→ GKKR: 這公館? 89.117.42.44 02/18 23:43
推 sellgd: 2000年初買中國網購 在那靠爸假貨 203.222.13.16 02/18 23:44
推 ceca: 你有沒有交過女朋友? 114.35.187.97 02/18 23:48
→ ceca: 阿幹,回挫篇. 114.35.187.97 02/18 23:48
噓 kurtis0359: 青鳥一天不發病會死嗎 14.239.95.236 02/18 23:52
推 Vladivostok: 過年有種不要說恭喜發財 220.133.210.4 02/19 00:01
推 caity: 公益彩券也不行? 42.77.19.128 02/19 00:11
推 Doica2445: 通常經濟越慘才會有一夜致富的想法… 118.150.182.53 02/19 00:46
推 JiangDong: 貪財才不會買彩卷,因為根本不會中笑 27.240.48.210 02/19 01:00
→ JiangDong: 死,貪婪是要歐印宏達電 27.240.48.210 02/19 01:00
→ deltarobot: 貪財的都去賭更大的好不好 49.216.165.136 02/19 01:24
→ deltarobot: 彩券這種根本賠錢貨 49.216.165.136 02/19 01:25
推 rushfudge: 又是自以為的 精障台女 1.170.205.56 02/19 01:39
推 rcat2010: 青鳥不發病就不是青鳥了 1.174.211.169 02/19 02:03
噓 adems77: 不問問政府,股市三萬點房價衝上天,為 61.220.130.197 02/19 03:41
→ adems77: 何有這麼多想靠彩券翻身的可憐人嗎? 61.220.130.197 02/19 03:42
推 una283: 礙著誰了 買個彩券變低端220.132.181.237 02/19 05:00
推 start0917: 高雄王XD 39.10.2.42 02/19 05:22
推 togs: 這樣算可悲嗎? 確定有錢人不會去買? 36.231.81.42 02/19 06:20
推 emohann: 真的就是被這些人搞爛台灣的啊 27.53.113.81 02/19 07:45
噓 Pluto17: 脆上的鳥可以這樣公開出征民進黨的嗎?125.224.206.222 02/19 08:19
→ Pluto17: 怎麼可以這樣公開說你家主子貪財可悲呢125.224.206.222 02/19 08:20
→ Pluto17: 要殺頭的呀125.224.206.222 02/19 08:20
→ Pluto17: 沒這些人買公益彩卷就少一樣可以撈的管125.224.206.222 02/19 08:21
→ Pluto17: 道了 你各位智障鳥出錢補給黨嗎?125.224.206.222 02/19 08:21
→ kisusu: 可以去台彩官網他的做公益比例以及抽籤營 111.82.63.51 02/19 08:44
→ kisusu: 運資格 精彩的 111.82.63.51 02/19 08:44