推 PaulSkenes: 此篇正解。只是孫文不是劉備,孫文頂 101.8.137.138 02/27 11:58
→ PaulSkenes: 多是廖化 101.8.137.138 02/27 11:58
→ a7788783: 袁大頭跟孫大炮這都能吵啊?吵這個有什 42.71.178.43 02/27 11:59
→ a7788783: 麼意義嗎?現在是很急著推翻民進黨掌控 42.71.178.43 02/27 11:59
→ a7788783: 的中華民國政府讓老共接手啊? 42.71.178.43 02/27 11:59
→ mdkn35: 孫大砲就只是被國共拿出來推的起源 111.83.239.87 02/27 12:02
→ mdkn35: 不然北洋跟汪精衛都更會治理國家 111.83.239.87 02/27 12:02
→ a7788783: 那又怎樣?難道叫政府跟教育部翻盤把孫 42.71.178.43 02/27 12:06
→ a7788783: 大砲打成偽政權把銅像跟歷史都改成袁大 42.71.178.43 02/27 12:06
→ Atwo: 正統可是易幟了 114.47.146.178 02/27 12:06
→ a7788783: 頭嗎?去跟民進黨政府講啊?看民進黨政 42.71.178.43 02/27 12:06
→ a7788783: 府鳥不鳥你 42.71.178.43 02/27 12:06
噓 moslaa: 我幾個小時前的發文 219.70.118.121 02/27 12:09
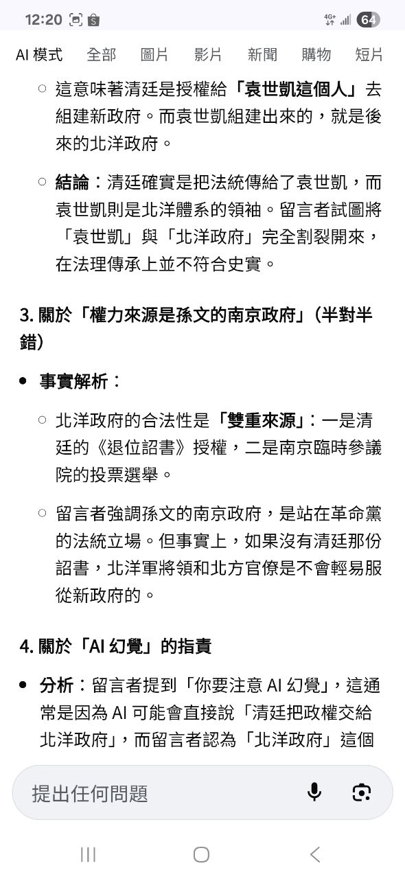
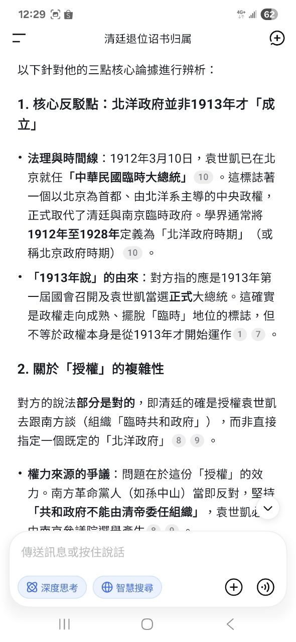
→ moslaa: 已經解釋過,清廷是授權袁跟南方政權談 219.70.118.121 02/27 12:10
→ moslaa: 而不是直接指定袁世凱成立北洋政府統治 219.70.118.121 02/27 12:10
→ moslaa: 袁世凱當時成立的北京臨時共和政府 219.70.118.121 02/27 12:10
→ moslaa: 不等於後來的北洋政府 219.70.118.121 02/27 12:11
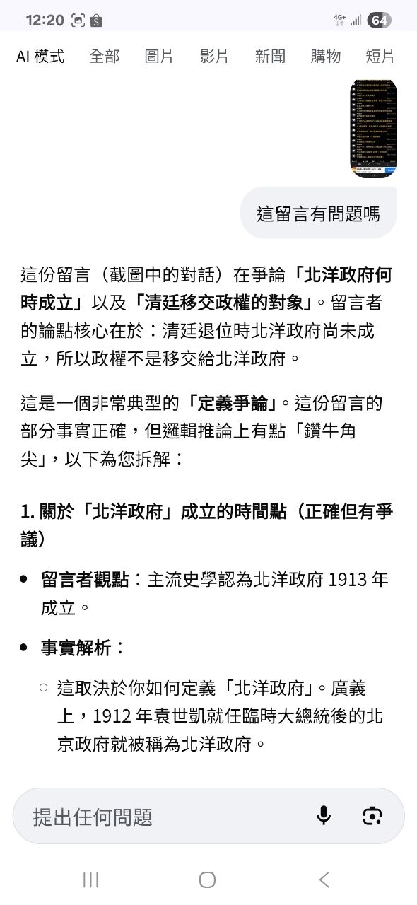
→ moslaa: 北洋政府依當前主流史學,都是1913年成立 219.70.118.121 02/27 12:11
→ moslaa: 但滿清退位是1912年。 219.70.118.121 02/27 12:12
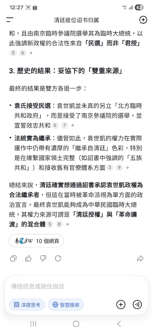
→ moslaa: 北洋政府的權力來源是孫文的南京政府同意 219.70.118.121 02/27 12:12
→ moslaa: 把政權移交給北洋政府 219.70.118.121 02/27 12:12
→ moslaa: 北洋政府始終承認 10/10武昌起義是國慶日 219.70.118.121 02/27 12:13
→ moslaa: 1/1是建國日。這兩個日子,當時袁世凱還 219.70.118.121 02/27 12:14
→ moslaa: 在當滿清的官,跟中華民國是對立的。 219.70.118.121 02/27 12:15
→ moslaa: 你居然直接用ai,ai是很好用 219.70.118.121 02/27 12:16
→ moslaa: 但你要注意所謂AI幻覺 219.70.118.121 02/27 12:16
→ moslaa: 再說一次,學界認為北洋政府是1913年成立 219.70.118.121 02/27 12:17
→ moslaa: 所以清廷退位的1912年時,不可能把 219.70.118.121 02/27 12:17
→ moslaa: 政權移交給一個尚未成立的政府。 219.70.118.121 02/27 12:18




推 PaulSkenes: 一堆失意的中華民國派還在做邏輯的詭 101.8.137.138 02/27 12:21
→ PaulSkenes: 辯。就算你說的1911清廷退位,1913年 101.8.137.138 02/27 12:21
→ PaulSkenes: 袁世凱才當總統好了。當時中國分裂, 101.8.137.138 02/27 12:22
→ PaulSkenes: 袁世凱用2年的時間透過內政手段才統一 101.8.137.138 02/27 12:22
→ PaulSkenes: 中華民國,當上第一任總統,這也合理 101.8.137.138 02/27 12:22
→ PaulSkenes: 啊。誰說分裂時期也要硬挑一個中華民 101.8.137.138 02/27 12:22
→ PaulSkenes: 國總統? 101.8.137.138 02/27 12:22
→ moslaa: 法理本來就是在名詞上做文章 219.70.118.121 02/27 12:22
→ lucky017110: AI有理有據,牛b 223.136.198.24 02/27 12:23
→ moslaa: 臨時政府就不是後來的北洋政府 219.70.118.121 02/27 12:23
→ lucky017110: 這分析不悲不亢 牛b 223.136.198.24 02/27 12:23
→ moslaa: 人家詔書明明說,授權這個臨時政府去談 219.70.118.121 02/27 12:24
→ moslaa: 可見最後是哪個政府接手,在詔書頒布時 219.70.118.121 02/27 12:24
→ lucky017110: 那我把你這份留言給Deepseek查查 223.136.198.24 02/27 12:24
→ moslaa: 在法理上,根本還沒決定 219.70.118.121 02/27 12:24
→ moslaa: 你也真爆笑,自己用ai,然後吹ai解釋正確 219.70.118.121 02/27 12:25
→ moslaa: 我實在很不想說你是不是沒腦只能靠AI 219.70.118.121 02/27 12:25
→ moslaa: 這樣啦 219.70.118.121 02/27 12:26
→ moslaa: 如果aI的解釋才是唯一真理的話 219.70.118.121 02/27 12:26
→ moslaa: 那以後人類不要做學術研究學術討論啦 219.70.118.121 02/27 12:26
→ moslaa: 大家拿aI說法出來當結論就好啦 219.70.118.121 02/27 12:27
→ moslaa: 告訴你啦 219.70.118.121 02/27 12:27
→ moslaa: 用ai來回答別人,真正的意思 219.70.118.121 02/27 12:27
→ moslaa: 這是中立(應該中立吧)的ai的觀點 219.70.118.121 02/27 12:28
→ moslaa: 沒有加入我個人的私心偏見 219.70.118.121 02/27 12:28
→ moslaa: 但立場中立,跟出來的觀點是否正確 219.70.118.121 02/27 12:29
→ moslaa: 是兩回事好不好~ 219.70.118.121 02/27 12:29






→ lucky017110: 再度打臉 223.136.198.24 02/27 12:31
→ krousxchen: 有人又在硬凹了,笑死 1.165.68.103 02/27 12:32
→ lucky017110: 我查DeepSeek AI喔 ,還是再把Chatgp 223.136.198.24 02/27 12:33
→ lucky017110: t補上 223.136.198.24 02/27 12:33
→ krousxchen: 為啥國民黨要叫那時期是北洋時期?就 1.165.68.103 02/27 12:34
→ krousxchen: 是因為當時北洋才是正統,照某人論點 1.165.68.103 02/27 12:35
→ krousxchen: 後世政權承認哪個就是正統的話,那國 1.165.68.103 02/27 12:35
→ krousxchen: 民黨政權就已經承認當時的正統是北洋 1.165.68.103 02/27 12:35
→ moslaa: 哪裡打臉啊,真要說,你也被打臉 219.70.118.121 02/27 12:35
→ moslaa: 因為青鳥的主張是北洋政府的合法性來自 219.70.118.121 02/27 12:35
→ lucky017110: mo我勸你別人身攻擊,你那留言有明確 223.136.198.24 02/27 12:36
→ moslaa: 滿清授權。但注意你自己提的aI 219.70.118.121 02/27 12:36
→ lucky017110: 指名性,要告人我勝算很高 223.136.198.24 02/27 12:36
→ moslaa: ai的結論是北洋政府(先不爭甚麼是北洋政) 219.70.118.121 02/27 12:36
→ lucky017110: 就你人身攻擊這點我就可以舉報你 223.136.198.24 02/27 12:37
→ moslaa: 合法性來自雙重 滿清政權與南京政權 219.70.118.121 02/27 12:37
→ moslaa: 好 我怕了 請大大原諒我 不要告我 QQ 219.70.118.121 02/27 12:37
→ lucky017110: deepseek有參考學術資料的喔 223.136.198.24 02/27 12:37
→ moslaa: 大大您才是對的 219.70.118.121 02/27 12:38
→ lucky017110: 他可不是自己掰出來的 223.136.198.24 02/27 12:38
→ moslaa: 又來了,我就不檢查ai所謂的學術資料 219.70.118.121 02/27 12:38
→ moslaa: 你要搞清楚,學術本來就是諸說並立 219.70.118.121 02/27 12:39
→ moslaa: 你提出ai說它有學術依據,這充其量 219.70.118.121 02/27 12:40
→ moslaa: 表示ai給你的說法確實是有活人主張過的 219.70.118.121 02/27 12:40
→ moslaa: 不是它自己亂編的 219.70.118.121 02/27 12:41
→ moslaa: 因為到目前為止,經常發生ai給的說法 219.70.118.121 02/27 12:41
→ moslaa: 最後一查,發現根本沒那個參考文獻 219.70.118.121 02/27 12:41
→ moslaa: 這跟ai說法正不正確,毫無關係 219.70.118.121 02/27 12:42
→ lucky017110: 中國AI當然參考中國學者資料,中國 223.136.198.24 02/27 12:42
→ krousxchen: 還在諸說並立,連國民黨都承認當時正 1.165.68.103 02/27 12:42
→ lucky017110: 學者尊孫還是尊袁,兩派差不多,但以 223.136.198.24 02/27 12:42
→ krousxchen: 統綒北洋了,你還要凹什麼 1.165.68.103 02/27 12:42
→ moslaa: 你的新截圖,最多只說明非ai幻覺 219.70.118.121 02/27 12:42
→ moslaa: 但不能表示就是正確的 219.70.118.121 02/27 12:43
→ lucky017110: 政治觀點挺孫居多,但DeepSeek資料 223.136.198.24 02/27 12:43
→ moslaa: 我不管你用甚麼ai,我不理會誰說的 219.70.118.121 02/27 12:43
→ lucky017110: 怎是偏袁,歷史擺在那啊,清廷退位 223.136.198.24 02/27 12:43
→ lucky017110: 唯一合法性就是袁世凱帶領的北洋政 223.136.198.24 02/27 12:44
→ moslaa: 我只看有沒有道理 219.70.118.121 02/27 12:44
→ moslaa: 所以你不用跟我扯 這是中國aI耶 219.70.118.121 02/27 12:44
→ lucky017110: 府,牛b袁世凱,不愧是讓當時日本人 223.136.198.24 02/27 12:44
→ moslaa: (想不到中國ai變成真理了 笑) 219.70.118.121 02/27 12:44
→ lucky017110: 害怕的男人 223.136.198.24 02/27 12:44
→ moslaa: 你啊 我再說一次,你自己的ai舉證 219.70.118.121 02/27 12:45
→ moslaa: 都清楚說了 北洋政府的合法性來自 219.70.118.121 02/27 12:45
→ moslaa: 雙重認證。從這角度,其實變成兩邊都對 219.70.118.121 02/27 12:46
→ lucky017110: 中國AI也不敢串改歷史,總不能說當 223.136.198.24 02/27 12:46
→ lucky017110: 時清廷把退位詔書給孫中山 223.136.198.24 02/27 12:46
→ moslaa: 根本不是你自以為的 ai認為北洋政府正統 219.70.118.121 02/27 12:46
→ moslaa: 完全來自滿清。 219.70.118.121 02/27 12:46
→ lucky017110: 你在仔細看清楚喔,這題會考試 223.136.198.24 02/27 12:46
→ moslaa: 我還是那句話 219.70.118.121 02/27 12:46
→ lucky017110: 哈哈 223.136.198.24 02/27 12:47
→ moslaa: 滿清詔書說的是,授權袁世凱組成臨時政府 219.70.118.121 02/27 12:47
→ lucky017110: 你可以去修正AI資料庫,可以去維基 223.136.198.24 02/27 12:47
→ moslaa: 去跟南方談,談出來的結果才是真中華民國 219.70.118.121 02/27 12:48
→ lucky017110: 百科修改 哈哈 223.136.198.24 02/27 12:48
→ krousxchen: 笑死,又是把自已感受當作唯一真理 1.165.68.103 02/27 12:48
→ moslaa: 政府。並沒甚麼滿清直接把政權移交袁世凱 219.70.118.121 02/27 12:48
→ lucky017110: 你也可以拍一部歷史劇,總比你在這 223.136.198.24 02/27 12:48
→ krousxchen: 怎麼精神中國人硬凹都用這招? 1.165.68.103 02/27 12:48
→ lucky017110: 裡喊比較快 哈哈 223.136.198.24 02/27 12:48
→ moslaa: 真是奇怪,人類研究當然是用自己的大腦想 219.70.118.121 02/27 12:48
→ krousxchen: 上次遇到一個也是要我說服他,笑死 1.165.68.103 02/27 12:48
→ moslaa: 怎麼會老是說 我說的可是ai說的 219.70.118.121 02/27 12:49
→ moslaa: 對啊 219.70.118.121 02/27 12:49
→ krousxchen: 人類研究用自已大腦想,但正確與否是 1.165.68.103 02/27 12:49
→ krousxchen: 要客觀現實證明好嗎??笑死 1.165.68.103 02/27 12:49
→ krousxchen: 卻有人把自已的認知當現實,這就是精 1.165.68.103 02/27 12:50
→ moslaa: 我也奇怪,各種主流百科全書,都嘛說 219.70.118.121 02/27 12:50
→ krousxchen: 神分裂 1.165.68.103 02/27 12:50
→ moslaa: 元清是中國朝代,偏偏青鳥總講元清非中國 219.70.118.121 02/27 12:50
→ lucky017110: 你可以在網路上狂發你的觀點,讓AI 223.136.198.24 02/27 12:51
→ lucky017110: 數據庫能抓到你的論點,記得SEO優化 223.136.198.24 02/27 12:51
→ moslaa: 又不去改百科全書,我也是覺得好笑 219.70.118.121 02/27 12:51
→ lucky017110: 好一點,哈哈 223.136.198.24 02/27 12:51
→ krousxchen: 元最先是蒙古,之後才是中國,嘻嘻 1.165.68.103 02/27 12:51
→ krousxchen: 清最先是滿洲國,之後才是中國,嘻嘻 1.165.68.103 02/27 12:51
→ lucky017110: 我大袁世凱乃是民國第一人唯一合法政 223.136.198.24 02/27 12:52
→ lucky017110: 權,AI挺我 維基挺我 哈哈 223.136.198.24 02/27 12:52
→ moslaa: 所以最後都是中國啦 你承認就好 我看結果 219.70.118.121 02/27 12:52
→ moslaa: 你說ai挺你,先不說你最後貼的圖 219.70.118.121 02/27 12:56
→ moslaa: 明明ai是兩邊說法整合起來,並未單認同誰 219.70.118.121 02/27 12:57
→ moslaa: 你是哪裡看到維基挺你啊? 219.70.118.121 02/27 12:57
→ moslaa: 我特地去看中文維基 北洋政府 條目 219.70.118.121 02/27 12:58
→ moslaa: 裡面用關鍵字 <正統> 來查找 219.70.118.121 02/27 12:58
→ moslaa: 是在這裡看到 219.70.118.121 02/27 12:58

→ lucky017110: 都貼完了,你還在要圖,給你翻書抄 223.136.198.24 02/27 12:59
→ lucky017110: 答案了,說沒書 呵呵 我要去爽了,你 223.136.198.24 02/27 12:59
→ lucky017110: 可以自言自語拉人氣,看有沒有挺你 223.136.198.24 02/27 12:59
→ lucky017110: 的人喔 223.136.198.24 02/27 12:59
→ moslaa: 我怎麼讀,都覺得是反對把北洋當正統啊 219.70.118.121 02/27 12:59
→ moslaa: 好吧,這涉及文本解讀,我說了不算 219.70.118.121 02/27 13:00
→ moslaa: 反正我已經截圖,大家自己看囉 219.70.118.121 02/27 13:00
→ moslaa: 我明明在幫你的貼文拉人氣 (笑) 219.70.118.121 02/27 13:02
→ krousxchen: 反對北洋是正統,但請問當時廣州呢?? 1.165.68.103 02/27 13:03
→ krousxchen: 廣州連被問是否為正統都沒資格,嘻嘻 1.165.68.103 02/27 13:04
→ moslaa: 嚴格說來,我個人不是反對北洋為正統 219.70.118.121 02/27 13:06
→ moslaa: 我是反對說北洋政府的正統性來自滿清授權 219.70.118.121 02/27 13:06
→ moslaa: 我一說再說,詔書上明明是說,讓臨時政府 219.70.118.121 02/27 13:07
→ moslaa: 去跟南方談判,而不是直接說 這個臨時政府 219.70.118.121 02/27 13:07
→ moslaa: 就代表中華民國了 219.70.118.121 02/27 13:08
→ moslaa: 雖然基於實力,確實談出來的結果,會是 219.70.118.121 02/27 13:08
→ moslaa: 這個臨時政府轉型成正式代表中華民國 219.70.118.121 02/27 13:09
→ moslaa: 但在法理上,就是留了空間給非袁的臨時 219.70.118.121 02/27 13:09
→ moslaa: 政府變成正式代表政府 219.70.118.121 02/27 13:10
→ moslaa: 而所謂正統,就是在法理上做文章 219.70.118.121 02/27 13:10
→ moslaa: 所以當然要追究,滿清究竟是給袁與它的 219.70.118.121 02/27 13:11
→ moslaa: 臨時政府,直接變中華民國政府ˇ 219.70.118.121 02/27 13:11
→ moslaa: 還是只是去協商,人家詔書明明就是說協商 219.70.118.121 02/27 13:11
→ moslaa: 就這樣啦,反正我觀點講得很清楚 219.70.118.121 02/27 13:12
→ moslaa: 如果只會用ai說 ai跟你看法不同耶 219.70.118.121 02/27 13:12
→ moslaa: 那以後學術就交給ai就好啦~ 219.70.118.121 02/27 13:12
→ krousxchen: 好啦,你都承認北洋是正統了,掰 1.165.68.103 02/27 13:29