→ rogudan: 小粉紅們主打先求有再求好 223.139.4.71 01/27 04:00
噓 a8976262: 只有一年預算當然比八年少七成不然呢? 118.171.81.56 01/27 04:01
→ s9021401045: 特別預算不會排擠其他預算?台灣有無150.249.216.234 01/27 04:19
→ s9021401045: 限的錢可以花,所以不排擠其他預算?150.249.216.234 01/27 04:19
→ s9021401045: 然後第六點人民不爽還要給你錢喔?你150.249.216.234 01/27 04:22
→ s9021401045: 當自己是獨裁政權喔,當然不審預算150.249.216.234 01/27 04:22
→ s9021401045: 啊150.249.216.234 01/27 04:22
→ s9021401045: 第一點沒有台灣之盾老共馬上就會打台150.249.216.234 01/27 04:26
→ s9021401045: 灣嗎?那現在沒有台灣之盾老共怎麼150.249.216.234 01/27 04:26
→ s9021401045: 還不打,要等到8年後你有了台灣之盾150.249.216.234 01/27 04:26
→ s9021401045: ,然後讓自己不敢打?老共這麼笨?150.249.216.234 01/27 04:27
推 holysong: 畜生、下賤、無恥 114.46.190.193 01/27 04:57
推 Malion: 小吃店153.195.223.171 01/27 05:39
推 busman214: 狗昌真的當自己皇帝... 114.36.218.34 01/27 05:41
推 miler22020: 基本上 阿北信徒 聽不懂 212.15.83.133 01/27 06:02
推 c41231717: 草組電腦都不灌系統 36.230.184.127 01/27 06:08
推 jassick: 完了,今天沈柏洋要被八掛版藍白紅網軍洗 101.10.60.113 01/27 06:15
→ jassick: 3000篇霸凌了。 101.10.60.113 01/27 06:15
推 rayonwu: 高調 123.193.90.9 01/27 06:15
推 MVPGGYY: 早期組電腦,店家會免費幫你灌盜版的軟體 1.174.84.242 01/27 06:45
推 xxxcv: 槽點有點多,他腦子還好嗎223.140.191.115 01/27 06:49
推 quid1121: 噁男昌 36.239.105.86 01/27 06:56
推 tim1112: 我們要的是提高打贏戰爭的勝率,而不是在 111.81.37.13 01/27 07:00
→ tim1112: 那盧洨沒有台灣之盾中國為什麼還沒打。 111.81.37.13 01/27 07:00
推 tim1112: 因為既然沒有台灣之盾時中國沒打,有盾 111.81.37.13 01/27 07:02
→ tim1112: 時中國更不敢打。台灣本來就有需要提高 111.81.37.13 01/27 07:02
→ tim1112: 對外敵的嚇阻力,所以軍事力量越高越好 111.81.37.13 01/27 07:02
→ tim1112: 不需要設置上限 111.81.37.13 01/27 07:02
→ s9021401045: 所以中國笨到等你有盾?中國根本就沒180.188.170.242 01/27 07:06
→ s9021401045: 把你看在眼裡,你八年總經費還沒他一180.188.170.242 01/27 07:06
→ s9021401045: 年多,除了能撈錢其他完全沒用處180.188.170.242 01/27 07:06
→ s9021401045: 過了八年兩岸的軍事實力只會越拉越180.188.170.242 01/27 07:08
→ s9021401045: 遠,只有最愚蠢的執政者才會選擇跟180.188.170.242 01/27 07:08
→ s9021401045: 中國做軍事競賽180.188.170.242 01/27 07:08
推 tim1112: 要講這種笑話那民眾黨連自己的軍購案都不 101.3.106.53 01/27 07:11
→ tim1112: 需要提 101.3.106.53 01/27 07:11
→ tim1112: 軍事本來就是要提升的 全世界一堆國家都 101.3.106.53 01/27 07:12
→ tim1112: 在提高自己的預算 因為他們都很清楚戰爭 101.3.106.53 01/27 07:12
→ tim1112: 早晚會開打 101.3.106.53 01/27 07:12
推 cttw19: 我覺得大小藍可以提出解除武裝的政見 反 42.77.116.46 01/27 07:12
→ cttw19: 正是國防無用論 42.77.116.46 01/27 07:12
→ tim1112: 而既然早晚要打仗 當然是準備越多越好 101.3.106.53 01/27 07:13
→ smik: 其實我不想說太多,我只想說,當初民眾黨質 122.146.93.96 01/27 07:14
→ smik: 疑顧立雄沒專業不該當國防部長。 122.146.93.96 01/27 07:14
→ smik: 今天換成黃國昌,一個連兵都沒當過,靶也沒 122.146.93.96 01/27 07:15
→ smik: 打過的人,告訴大家要怎買武器,真的是好笑 122.146.93.96 01/27 07:15
→ smik: 致極。 122.146.93.96 01/27 07:15
→ smik: 換了人,他們就什麼都可以了 122.146.93.96 01/27 07:15
→ s9021401045: 要不是藍綠白都親美,這個軍購案本180.188.170.242 01/27 07:18
→ s9021401045: 來就是沒必要的,買了中國不怕,美180.188.170.242 01/27 07:18
→ s9021401045: 國也不會來幫,純粹就是花錢討好美180.188.170.242 01/27 07:19
→ s9021401045: 國180.188.170.242 01/27 07:19
→ s9021401045: 沈伯洋就有當過兵?180.188.170.242 01/27 07:22
推 cttw19: 木可黨哪裡來的國防專業 連法律專業都沒 42.77.116.46 01/27 07:26
→ cttw19: 有好嗎 一群軍盲+違憲大師寫出來的惡搞版 42.77.116.46 01/27 07:26
→ cttw19: 特別條例草案 42.77.116.46 01/27 07:26
推 tim1112: 中國不怕是你自己想的 別以為大家都這麼 101.3.106.53 01/27 07:27
→ tim1112: 認為 101.3.106.53 01/27 07:27
→ tim1112: 過去中國沒敢犯台就是因為台灣實力夠強讓 101.3.106.53 01/27 07:28
→ tim1112: 中國害怕 所以未來當然要繼續提高軍力 101.3.106.53 01/27 07:28
→ s9021401045: 中國會怕也是你自己想的,美國軍推180.188.170.242 01/27 07:28
→ s9021401045: 都證實了在台海開戰美國必輸180.188.170.242 01/27 07:28
→ tim1112: 所以講啥中國不怕的才是無稽之談 101.3.106.53 01/27 07:28
→ tim1112: 你都知道有輸的風險當然更該提升 101.3.106.53 01/27 07:29
→ tim1112: 所以才不需要為國家軍事提升程度設上限 101.3.106.53 01/27 07:29
→ tim1112: 更何況也存在兵推台美贏的例子 101.3.106.53 01/27 07:30
→ tim1112: 所以完全不需要低估自己 101.3.106.53 01/27 07:30
推 jjbye: 狗昌全家死後下無間獄永生永世出苦無期 101.14.5.155 01/27 07:30
→ s9021401045: 講啥中國會怕才是沒有根據的說法,連180.188.170.242 01/27 07:32
→ s9021401045: 美國都怕在台海跟中共打仗了,最好180.188.170.242 01/27 07:32
→ s9021401045: 中國會怕你台灣有什麼盾180.188.170.242 01/27 07:32
推 littleredhat: 太離譜惹 101.10.0.70 01/27 07:33
推 tim1112: 美國都要台灣加強軍備了當然是在為戰爭 101.3.106.53 01/27 07:33
→ tim1112: 準備 101.3.106.53 01/27 07:33
推 tim1112: 還有勸那些藍白仔在狡辯前先統一好說詞。 111.81.37.13 01/27 07:35
→ tim1112: 不要一邊說美國怕台海開戰,一邊又再說 111.81.37.13 01/27 07:35
→ tim1112: 美國要引誘台海開戰 111.81.37.13 01/27 07:35
→ s9021401045: 美國如果不怕中國,他就不會要求高180.188.170.242 01/27 07:38
→ s9021401045: 耗電高耗水的台積電要去美國了,用台180.188.170.242 01/27 07:38
→ s9021401045: 灣的資源替美國代工晶片對美國來說才180.188.170.242 01/27 07:38
→ s9021401045: 是最經濟的做法,要不是怕中國打下台180.188.170.242 01/27 07:38
→ s9021401045: 灣,美國才不會蠢到叫台積電去美國,180.188.170.242 01/27 07:38
→ s9021401045: 這就表示美國根本沒有信心也不想守180.188.170.242 01/27 07:39
→ s9021401045: 住台灣,對美國來說,只要有台積電,180.188.170.242 01/27 07:39
→ s9021401045: 台灣根本不重要180.188.170.242 01/27 07:39
→ jjbye: 樓上IP來自中國香港,中共網軍也來擋軍購 101.14.5.155 01/27 07:59
推 jim543000: 基本上還在聽黑熊話的不是有收錢就是低 36.227.25.208 01/27 08:00
→ jim543000: 能兒 有這些武器也打不過中共 只是繳保 36.227.25.208 01/27 08:00
→ jim543000: 護費而已 36.227.25.208 01/27 08:00
→ jim543000: 至於保護費繳了有沒有用不確定 只能確 36.227.25.208 01/27 08:01
→ jim543000: 定美國爸爸要把晶片製造搬去美國本土 36.227.25.208 01/27 08:01
→ jim543000: 這就是最務實的回應了 36.227.25.208 01/27 08:01
推 chuntsang: 小丑 49.216.42.209 01/27 08:02
推 tim1112: 如果真是來自中國香港那就沒啥好談了。 111.81.37.13 01/27 08:13
→ tim1112: 敵人越不希望我們作的我們就越有作這件 111.81.37.13 01/27 08:13
→ tim1112: 事的動機。 111.81.37.13 01/27 08:13
推 wl0519: 一年一期編,直接趕走廠商。就像蓋大樓, 27.52.5.78 01/27 08:14
→ wl0519: 一年核准你蓋一層的概念 27.52.5.78 01/27 08:14
→ wl0519: 這到底在講什麼 每年買的東西都不一樣不是 27.52.5.78 01/27 08:14
→ wl0519: 很正常嗎 27.52.5.78 01/27 08:14
推 tim1112: 而如果要以戰爭為前提,那台積電赴海外 111.81.37.13 01/27 08:15
→ tim1112: 投資才是正確的選擇。這樣政府就能專心 111.81.37.13 01/27 08:15
→ tim1112: 打仗而不用分兵保護重要產業 111.81.37.13 01/27 08:15
噓 nick2010: 一年蓋一層這種爛比喻XDDD 209.149.209.88 01/27 08:16
噓 elia0325: 認知作戰專家 39.9.227.175 01/27 08:17
→ Dhack5321: 10.是把支持者當白痴嗎... 61.222.88.145 01/27 08:24
→ kenyeh001: 能聽的下去沈黑熊的比喻的人,好可怕! 42.79.164.65 01/27 08:25
推 jim543000: 連個靜止不動的堰塞湖都無法處理的貪 36.227.25.208 01/27 08:26
→ jim543000: 汙党談打仗 天大笑話 36.227.25.208 01/27 08:26
推 beergap: 這種低能邏輯剛好對綠畜的胃 111.184.133.85 01/27 08:30
推 knik119: 慢慢來不要急 114.137.66.120 01/27 08:32
噓 jack7775kimo: 大烙仔又能看紅孩兒高潮囉^^ 223.140.204.16 01/27 08:37

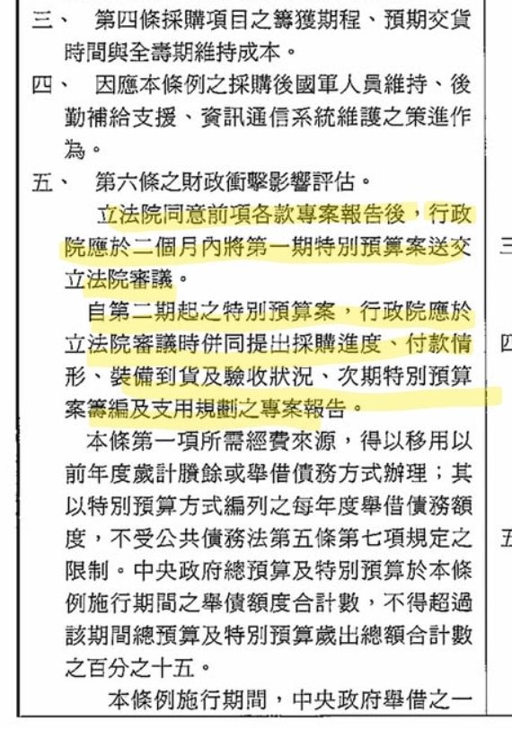
→ pupu20317: 部提預算,還要看進度報告寫得如何, 49.216.225.155 01/27 08:44
→ pupu20317: 立法院覺得滿意、同意才能繼續往後編一 49.216.225.155 01/27 08:44
→ pupu20317: 年的國防預算,國昌老師真的當國防預 49.216.225.155 01/27 08:44
→ pupu20317: 算是買網購呢^_^ 直接給你卡死,卡到 49.216.225.155 01/27 08:44
→ pupu20317: 你連買都不用買,國昌老師很遵照中國 49.216.225.155 01/27 08:44
→ pupu20317: 說得啊,台灣哪來的國防預算 呵呵 49.216.225.155 01/27 08:44
→ pupu20317: 現在是台灣有人怎麼急,也沒用了,藍 49.216.225.155 01/27 08:46
→ pupu20317: 白就是罔顧台灣安全,要台灣死,嘻嘻^_ 49.216.225.155 01/27 08:46
→ pupu20317: ^ 49.216.225.155 01/27 08:46
推 kennyluck: 沈伯洋是國防委員就也出個提案啊 真當 27.255.77.226 01/27 08:47
推 kennyluck: 黨團沙包當自己在立法院的工作? 27.255.77.226 01/27 08:47
噓 seasinger: 東西先來啊 東西都沒有然後要你一次付114.136.242.253 01/27 08:53
→ seasinger: 8年的錢?台灣是凱子嗎?114.136.242.253 01/27 08:53
→ smik: 小草腦子不太好,預訂軍武跟網購一樣簡單, 118.168.17.17 01/27 08:54
→ smik: 今天付明天到對吧。 118.168.17.17 01/27 08:54
推 cttw19: 小草:祖國大陸太強了 強化國防無用 42.77.116.46 01/27 08:55
推 jack8759: 推 36.230.51.96 01/27 09:57
推 roy2monu: 還在一次付8年1.25兆,那黃狗昌這一年40 203.77.45.203 01/27 10:46
→ roy2monu: 00億6張紙,8年就3.2兆了耶 203.77.45.203 01/27 10:46
推 gting: 說一年一編正常的大概沒做過或看過採購 61.227.221.169 01/27 11:33
噓 don323: 黑熊自打嘴的崩潰文真是好笑 114.137.243.59 01/27 12:00
推 busman214: 小草就是無知又愛大談= = 114.36.218.34 01/27 12:59
→ xulzj524: 特別預算不會排擠其他預算這句話??? 220.133.154.96 01/27 13:42
→ xulzj524: 台灣每年錢就那麼多 220.133.154.96 01/27 13:42
→ xulzj524: 特別預算多幾千億 220.133.154.96 01/27 13:42
→ xulzj524: 沈伯洋先出來說看看這預算哪裡來 220.133.154.96 01/27 13:42
→ xulzj524: 還是認為印鈔票就好? 220.133.154.96 01/27 13:42
推 kugaking: 看樣子沈根本一開始就會這樣講了。有沒 223.137.198.7 01/28 19:16
→ kugaking: 有進委員會又怎樣? 223.137.198.7 01/28 19:16