
推 samurai0319: 為何困難點是天氣太熱?XDD 05/15 22:23
推 EmeraldAZ: (′・ω・`) 05/15 22:23
推 bob04150320: 天氣太熱會懶得動(誤 05/15 22:23
→ Jetstream: 天氣太熱不想打阿XDDD 05/15 22:23
→ david011063: 熱到不想打~~很正常 05/15 22:23
→ V01986136: 天氣太熱w 05/15 22:24
推 shadowblade: |—w—^)b 05/15 22:24
推 zonpoulin: 艦收開太久老電腦散熱不良會熱當啊 05/15 22:24
推 VeryStrange1: 應該是電費暴增 05/15 22:28
→ anpinjou: 待驗證 05/15 22:34
推 md01yo30: 困難點不是赤城吃掉了嗎 05/15 22:35
推 diablo81321: ????一航戰這次真的會吃? 05/15 22:42
→ dhero: 當你撈到赤城卻沒撈到食材的時候 就是被偷吃了 05/15 22:43
推 gugucaca: 1-5王點掉米 3海防1輕空 有放一個見張員 05/15 22:56
推 hoitoiskai: 1-4王點梅干 05/15 23:10
推 Ladiscar: 第一個任務獎勵 探照燈/螺絲*2 二選一 05/15 23:24
→ dhero: 抱歉 該睡覺了 明天抽空再更新 05/15 23:27
→ cokecola: 5-4 6SS 王點 A勝 掉落 米 05/15 23:56
推 jk189: 2-3王點S勝掉米,陣容有輕巡跟驅逐各一,沒有見張員,有帶 05/16 00:16
→ jk189: 探照燈,打兩場掉一場 05/16 00:16
推 rickydai888: 1-5 王點 梅干掉落 05/16 00:20
推 happyending: 5-4 H點S勝 米 王點S勝 海苔 05/16 00:30
推 kramer: 6-1 王點S勝有掉米 我解月任3場有掉2 05/16 00:36
→ JONES0816: 6-5 王點A勝有米 05/16 00:37
推 PallasAthena: 5-4 王點 S勝 海苔 米 05/16 00:50
推 Lovelin: 4-2 王點 S勝 海苔 05/16 01:00
推 arthurduh1: 6-5王點場場掉: 茶, 米 05/16 01:16
→ arthurduh1: ^S勝 05/16 01:16
推 will0102: 第2.3任務前置為 第一任務達成 05/16 01:26
推 livedead: 4-2 I點S勝 米 3-3 王點S勝 米 05/16 01:43
推 lolicat: 感謝記錄 05/16 02:01
推 kkkaede: 3-5 小北七格(米、茶) 王點(米、梅干) 05/16 02:26
→ kkkaede: 2-5 王格(米、海苔、茶) 3-3 王格(米、海苔) 05/16 02:36
推 acnt8996: 第二任務(二式大挺,特大發,三酸後期)選一 05/16 02:53
推 Ladiscar: 第一任務還有給開發資材*2 05/16 03:58
推 Argent: 第二任務獎勵好難選...@o@ 三酸後期沒研究,但是二式大艇 05/16 04:03
→ Argent: 對新人來說超誘人,特大發則是5條大發才能改出來成本超高 05/16 04:06
→ Argent: 天人交戰的選擇題啊... 05/16 04:07
→ rockgtzexe: 吃三個戰鬥糧食的任務回報時如果把做出來無改的鎖起來 05/16 08:01
→ rockgtzexe: 會吃有改修的 05/16 08:02
感謝分享
推 Satsukikai2: 所以沒有陽炎改二 不知火改二的任務? 那可以拆了呢 05/16 10:15
拆 都拆
→ harrychang: 誰知道第三隻陽炎型改二會不會需要這兩隻編成 05/16 10:38
推 bladesinger: 你愛拆就拆阿,問其他人幹嘛? 以後出任務其他人又不 05/16 10:41
→ bladesinger: 幫你擔責任 05/16 10:41
→ bladesinger: 要不要拆船跟要不要花式斬殺,自縛打甲一樣請自己決 05/16 10:42
→ bladesinger: 定自己承擔風險 05/16 10:42
推 Rommel: 當下沒有專案的員工就馬上裁掉,聽起來跟某科技業有87%像 05/16 11:04
推 Totori: 曾經拆掉初春改二後之後就不能解精銳21驅 05/16 11:11
推 susaku: 反正還是那幾句 不想課船位就是賭未來還需不需要到囉 05/16 11:16
→ susaku: 用 05/16 11:16
→ susaku: 就算需要用到 這幾艘也不是什麼稀有的 多花點時間再練回 05/16 11:17
→ susaku: 來就是了 05/16 11:17
推 bluebluelan: 十個船位也才三百塊 最低時薪兩個小時而已 05/16 11:54
→ bluebluelan: 一隻改二兩個小時練得起來? 05/16 11:54
推 Totori: 五十鈴 05/16 11:56
→ Totori: 不對那是一改很快XD 05/16 11:57
推 ryvius0723: 陽炎不知火改二拆下去你的圖就放水流了 又不是說免圖 05/16 12:03
→ ryvius0723: 的再練回來就有 05/16 12:04
→ ryvius0723: 至於某人喜歡講幹話刷存在感就ㄎㄎ 05/16 12:04
推 AgyoKan: 要拆不用特別報告,快去拆 05/16 12:08
→ susaku: 會去改二再拆的奇葩人物也不用care他的圖會不會放水流啦 05/16 12:30
推 guiltpunish: .....看到這張表 媽的我在打艦娘版討滅戰嗎... 05/16 12:38
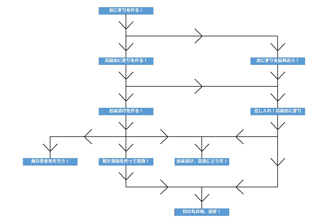
→ Ladiscar: 高級飯糰的任務有兩個 05/16 13:12
→ Ladiscar: 1.主計科任務【高級おにぎりを作る!】 做高級飯糰*1 05/16 13:13
→ Ladiscar: 鋼400 + 三選一獎勵(熟練見張員 / 噴進炮*2 / 水桶*7) 05/16 13:14
→ Ladiscar: 2.主計科任務【差し入れ!高級おにぎり】 做高級飯糰*2 05/16 13:15
→ Ladiscar: 鋁500 + 3選1(零戰52*3/紫電改二*2/航空資材) 05/16 13:16
→ Ladiscar: 和 2選1 (家具職人/補強增設) 05/16 13:17
→ Ladiscar: 所以總共有7個任務 05/16 13:19
感謝分享
推 Ladiscar: 還有兩個任務 05/16 23:54
→ Ladiscar: 1. 主計科任務【お茶漬けを作る!】 05/16 23:54
→ Ladiscar: 2. 主計科拡張任務【日の丸弁当、量産!】 05/16 23:55
→ Ladiscar: 【お茶漬け、夜食にどうぞ!】獎勵好像原本是1的 待驗證 05/16 23:58
→ Ladiscar: 其餘獎勵等情報 05/16 23:58
感謝告知,最近情報有夠亂的
推 vvrr: 那珂吧XD 05/17 01:39
推 Satsukikai2: 呃...精銳18驅解完後還有陽炎和不知火的驅逐隊任務嗎 05/17 08:21
→ Satsukikai2: 20等的兩隻而已... 05/17 08:21
→ dhero: 看到了 正在改 05/17 17:53
推 tay1021: 感謝整理 05/17 22:50
推 arthurduh1: 感覺 6 還有其他前置? 我解了 5 沒看見 6, 但有 7, 8 05/20 17:34
→ arthurduh1: 2 還沒解 05/20 17:34
→ arthurduh1: 我看 wiki 有寫了, 6 的前置還有 4 05/20 17:35
→ arthurduh1: 4 的前置還有 3 (本篇文章有提) 05/20 17:37
※ 編輯: dhero (118.163.235.100), 05/21/2018 13:45:32
推 tay1021: 第9點還真的限定驅逐秘書艦 05/21 22:42
※ 編輯: dhero (118.163.235.100), 05/22/2018 14:25:31
※ 編輯: dhero (118.163.235.100), 05/23/2018 17:28:17
噓 sanae0307: 不小心按下達成7...結果辛苦收集的六片海苔都沒了 05/26 01:41
推 susaku: 樓上+1 想說怎麼一個任務寫80%接下去就變達成 海苔就沒了 05/27 23:29
→ susaku: 本來是要先解任務4拿紫電來改修的說... 05/27 23:30