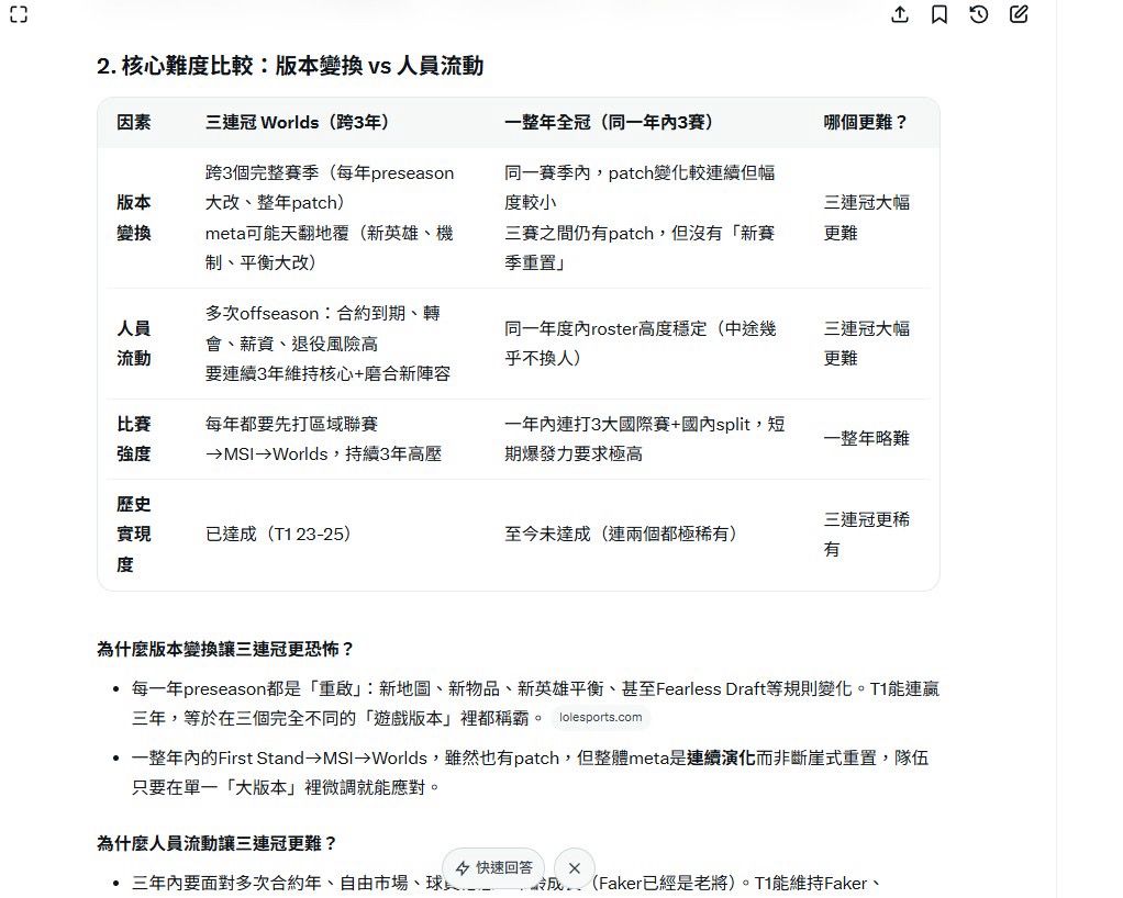
推 A00610lol : 燦金啊 03/24 13:50
→ A00610lol : 你看沒人達成的就是最難的那個 03/24 13:50
→ wingsway : 都很難…燦金一整年都不能出任何狀況好像也挺不容 03/24 13:52
→ wingsway : 易 03/24 13:52
→ a3221715 : 都很難 因為版本會變 03/24 13:52
→ a3221715 : 狀態還要保持 03/24 13:53
推 abcd575 : 燦金幾乎是不可能的任務 03/24 13:56
→ laking : 最想達成肯定是三連霸不是燦金 03/24 13:56
→ aegis159 : 燦金難是難在RIOT會針對你砍,國際賽打的好就削 03/24 13:56
推 end17 : 三連霸比較難吧,燦金已經好幾隻隊伍將近達成了,三 03/24 13:56
→ end17 : 連霸只有始無前例的一人,而且更多的是一冠後隔年光 03/24 13:56
→ end17 : 速隕落的 03/24 13:56
推 SHCAFE : 燦金是最後一步最難 因為會跟三連霸的那隊撞到 03/24 13:58
推 crosstony256: 講得三連霸版本不會變 三年比一整年變動還大 03/24 13:58
推 violegrace : 燦金可以跳戰 三連霸沒人敢想 03/24 13:58
→ crosstony256: 三連霸一樣針對啊 拳頭點名巴龍削弱T1 03/24 13:58
推 wingsway : 我也覺得燦金是不可能,一整年的版本都要吃得下來 03/24 14:00
→ wingsway : 太難了 03/24 14:00
→ laking : FST MSI 亞運 石油盃 聯賽冠軍以及世界賽 除了石油 03/24 14:00
推 EdwardXIII : 三連霸目前只有兩次機會而已,有機會燦金的隊伍比 03/24 14:00
→ laking : 盃跟世界賽 ,亞運(韓國人限定),其他冠軍都沒啥 03/24 14:00
→ EdwardXIII : 較多 03/24 14:00
→ laking : 用 03/24 14:00
→ EdwardXIII : 不過現在賽事變多燦金也幾乎不可能了 03/24 14:01
→ laking : 歷史也只會記得三連霸不是燦金 03/24 14:01
→ wingsway : 連版本適應很強的T1也是專打S賽這種長期賽事,燦金 03/24 14:01
→ wingsway : 幾乎一整年都在快速換版本打 03/24 14:01
推 James921124 : 兩個都很難啊 版本一變動有的隊伍就直接掰了 03/24 14:02
推 wqa870314 : 過去最有機會燦金的哪隊? G2? 03/24 14:03
→ laking : Ruler都說寧願用一整年的冠軍交換世冠了 03/24 14:03
推 slackychase : 燦金超級難吧 樓上少提了沙特國家盃 你國內聯賽雙冠 03/24 14:04
→ slackychase : 國際賽如果有亞運要贏6個冠軍欸 03/24 14:04
推 abcd575 : 尤其現在又切一堆賽段 比賽多如牛毛 03/24 14:04
推 wingsway : 應該是JDG?燦金不被人記得應該只是沒人達成過。但 03/24 14:04
→ wingsway : 年年都被拿出來講..現在劇本在BLG身上,雖然我還是 03/24 14:04
→ wingsway : 認為BLG再強也不可能燦金 03/24 14:04
推 James921124 : 但認真來說三連霸難度應該高一點 你不但要考慮版本 03/24 14:05
→ James921124 : 變動有時候還有人員變動要考慮 03/24 14:05
推 chasegirl : 就尺哥帶隊的JDG 沒了 03/24 14:05
→ slackychase : 而且沙特國家盃同一隊能派的選手只有三個 難度又更 03/24 14:05
→ slackychase : 高 03/24 14:06
→ laking : T1爛了整年只要最後有世冠前面錯失什麼冠軍根本不在 03/24 14:06
→ laking : 乎 03/24 14:06
推 a125g : 三連霸比較難吧 每年版本都不一樣捏 03/24 14:07
→ a125g : 燦金之路 每年版本有一個核心在 怎麼改都不會改到 03/24 14:07
→ a125g : 核心 去年是物件團 03/24 14:07
→ a125g : 今年核心是上下路跟對線 03/24 14:07
→ a125g : 還有加上隊員變動磨合之類的 03/24 14:07
→ laking : 最完美的接近燦金是16年T1吧 畢竟兩個最重要的國際 03/24 14:07
→ laking : 賽冠軍 23JDG沒世冠無法比較 03/24 14:08
推 wingsway : 你一年只能拿一冠軍當然選世冠或亞運冠軍,但是燦 03/24 14:08
→ a125g : 換一個人 配合差一點 在強隊中可能就是差一個小分 03/24 14:08
→ wingsway : 金就是一整年全包全都要耶,RULER就是知道不可能才 03/24 14:08
→ a125g : 以上 03/24 14:08
→ wingsway : 會全部去換一個S冠啊 03/24 14:08
→ xeins : 出道即冠軍跟打入冠軍賽比較難吧 03/24 14:08
推 ssddff123 : blg如果能燦金 那含金量絕對超過三連霸 03/24 14:08
→ a125g : 三連霸會覺得不能是因為現在有人達成的馬後炮== 03/24 14:09
→ a125g : 要是現在還沒人達成 根本不用問 03/24 14:09
→ laking : 而且打完國際賽回去聯賽打練習賽的時候已經落後開始 03/24 14:09
→ laking : 準備版本的隊伍了 03/24 14:09
→ wingsway : 燦金跟三連霸其實都歸類在不可能我覺得 03/24 14:09
→ a125g : 燦金至少把人員的變動這變數限制住了 03/24 14:10
→ laking : 結論:三連世冠比燦金更有價值 03/24 14:10
→ DonDonFans : 你說呢 最接近燦金的是faker 03/24 14:11
→ DonDonFans : 完成三連霸的也是faker 03/24 14:11
推 Sensitive : 肯定是三連霸,燦金沒人達成不代表更難 03/24 14:11
→ a125g : 燦金要完成只須一年 選手狀態保持一年 03/24 14:11
→ a125g : 三連霸選手要三年保持好至少都要能進世界賽 03/24 14:11
推 xxivz102 : 我覺得三連霸比燦金還難誒... 03/24 14:11
→ a125g : JDG真就差一點 03/24 14:11
→ wingsway : 但你看近幾年,那些強隊也很少換人了…ZOFGK甚至連 03/24 14:11
→ wingsway : 續三年同陣容,GG或BLG也都盡量不換或是換一個,但 03/24 14:11
→ laking : 同意A大說的 03/24 14:11
→ a125g : 最難應該是6冠 03/24 14:12
→ wingsway : 除了JDG還是沒有跟燦金接近的隊伍出現 03/24 14:12
推 qwe8982 : 目前最接近燦金是G2 不是faker… 03/24 14:12
→ a125g : 重點是3年選手身手會下滑 燦金那年身手在巔峰就好 03/24 14:12
→ laking : 你看T1 15-17就知道了 連續強三年真的很難 03/24 14:12
→ laking : 而且你看14T1還沒世界賽打 03/24 14:13
推 PeaceFul0804: 最近的還得是G2吧 都打到冠亞了,S5那個就不算了 03/24 14:13
→ a125g : 今年vP 尺哥 Kiin這些老選手已經看得出來狀態不穩 03/24 14:13
→ DonDonFans : s5 skt才是 msi差一小分 03/24 14:13
推 roger2623900: 沒人達成不代表更難 燦金強一整年 三連霸要連續三 03/24 14:13
→ a125g : 會突然下滑嚴重了 03/24 14:13
→ roger2623900: 年保持世界第一 時間越長肯定越難 03/24 14:13
→ DonDonFans : G2那個進去被橫掃明顯差的多 03/24 14:14
推 abc10037139 : 不要講三連了,你看除了老人外有誰能連霸的 03/24 14:14
推 qwe8982 : 樓上真的一堆雲 JDG也沒有比G2接近好嗎 03/24 14:14
→ PeaceFul0804: S5 msi沒拿到拳頭就不會針對性削弱了 03/24 14:14
噓 ssddff123 : G2接近?哈哈 是指決賽被光速橫掃嗎 03/24 14:14
推 a125g : 去年BLG換一個打野從亞軍變成十六強 03/24 14:14
推 HanKWanG1994: 三連霸永遠有人記得 燦金之路也不錯 03/24 14:15
→ laking : 你給一位LPL選手一個世冠接下來他們兩三年能不能打 03/24 14:15
→ laking : 進世界賽都很難了 03/24 14:15
→ roger2623900: G2被橫掃就不接近了 只是運氣好沒先撞到冠軍 03/24 14:15
推 qwe8982 : 被橫掃也是冠亞好嗎 笑死 03/24 14:15
→ laking : 看看 IG FPX EDG他們有連續三年都有世界賽打嗎 03/24 14:16
→ laking : 在他們奪冠年前後 03/24 14:16
推 a8973925 : 二連都很難了更何況三連 03/24 14:16
→ roger2623900: 拿亞軍又不代表強度 只是沒有提早撞到冠軍而已 03/24 14:16
推 a125g : 世界賽是強度跟壓力級別最高的賽事 各賽區前幾強都 03/24 14:17
推 James921124 : G2確實最接近啊 至少有進到冠亞 03/24 14:17
→ a125g : 來 加上 單淘汰 03/24 14:18
推 qwe8982 : 笑死 槓精一個 03/24 14:18
→ a125g : 世界賽還比抓版本 03/24 14:18
→ qwe8982 : 已經進到冠亞了 還覺得不算 03/24 14:19
→ laking : 23JDG強了一整年倒在世界賽四強,你看看現在還有多 03/24 14:19
→ laking : 少人能記得他們這隻隊伍? 03/24 14:19
推 jason401310 : 沒有提早撞到冠軍真的是最離譜的邏輯謬誤,冠軍就是 03/24 14:19
→ jason401310 : 打完之後才產生 03/24 14:19
推 zuraKatsura : 都會被記得啊 S8rng S9G2 S13jdg 03/24 14:20
→ laking : 我是說相比23-25三連霸的T1 03/24 14:20
推 crosstony256: SKT有個跨年燦金 但因為不在同一年就不算 03/24 14:20
噓 ssddff123 : 這樣s5 skt更接近吧 春夏冠軍 S賽冠軍 msi2:3差一 03/24 14:20
→ ssddff123 : 場 03/24 14:21
推 qwe8982 : 看ID就知道了啦 神人一個 還沒打誰知道冠軍是誰 單 03/24 14:21
→ qwe8982 : 純槓精 03/24 14:21
→ jason401310 : 你這邏輯和沒有提早撞到冠軍坐一桌,沒有MSI的當下 03/24 14:22
→ crosstony256: 所以維持一年版本變動都拿冠也有人做到 只是他是年 03/24 14:22
→ jason401310 : 就是中斷了 03/24 14:22
→ crosstony256: 中到隔年中 03/24 14:22
推 TsworldG : 燦金吧,三連霸只要強三年的那三個版本,而且世界 03/24 14:23
→ TsworldG : 賽版本大家都用摸的,燦金要強一整年 03/24 14:23
推 a125g : 又不是只要世界賽打好 03/24 14:25
→ a125g : 你聯賽沒打好出不了國怎麼打世界賽斯 沒看T1每年都 03/24 14:25
推 onionandy : 燦金你要問小狗跟秋萎怎麼在最後炸了啊 03/24 14:26
→ a125g : 爬著進世界賽 03/24 14:26
→ a125g : 去年還有17強要打 03/24 14:26
推 Remix00 : 三連冠吧,選手拿一次就圓夢了,連續拿三次除了強還要 03/24 14:26
→ Remix00 : 運氣 03/24 14:26
→ a125g : 老樣子如果現在沒人達成三連霸 那這問題不用問了 03/24 14:26
推 tp950016 : 現實兩冠的都沒幾個了 覺得三連比較簡單也很奇怪 03/24 14:26
推 Erurize : 餐巾最接近好像S幾的SKT S9 G2 S13JDG 三連冠有人 03/24 14:26
→ Erurize : 達成了 但難度來說三連冠更扯就是了 還把每個隊伍 03/24 14:26
→ Erurize : 幾乎都殺了一遍 03/24 14:27
→ a125g : 另外還有選手拿冠後還要有動力 多少哪了之後沒熱情 03/24 14:27
→ onionandy : 最接近燦金的是小狗咖薩的RNG吧 03/24 14:27
→ bernon : <<只要強三年>>,那麼請問除了T1誰達成了二連霸 03/24 14:27
→ onionandy : 喔對喔還有JDG 03/24 14:28
推 zxm50191 : 老實講的話燦金的要求越來越高了,比賽變多了 03/24 14:28
→ tp950016 : S8 RNG八強就倒了 G2是走到決賽才被斷 03/24 14:28
→ ElderShock : 燦金代表一整年版本怎麼改都能適應甚至奪冠 03/24 14:28
→ Erurize : S9 G2更接近吧 還殺了SKT上去的冠亞 真奪冠含金量 03/24 14:28
→ a125g : 整組隊伍巔峰一整年 容易 但狀態能維持多年 很難 03/24 14:28
→ Erurize : 高到不行 03/24 14:28
→ a125g : 變數太多了 版本 成員 熱情 03/24 14:28
→ onionandy : 二連霸有啊!! SKT(X 03/24 14:29
推 jakcycoco : 燦金運氣比重很重 先鋒賽只有一個禮拜 無法調整狀態 03/24 14:29
→ a125g : 燦金沒人達成 6冠有 所以燦金比6冠難嗎 03/24 14:29
推 Remix00 : 而且三冠跟三連冠是不同層級的難度 03/24 14:29
→ zxm50191 : 拳頭一貫作法會被針對砍,你砍了之後還要馬上調整 03/24 14:29
→ jakcycoco : 能連冠真的是隊伍核心人物底蘊很夠才能拿 03/24 14:29
→ onionandy : 所以差點燦金有 亞軍G2 四強JDG 8強RNG 03/24 14:30
→ a125g : 還有一個二連霸跟一個三連霸 03/24 14:30
→ a125g : 差點三連霸的只有SKT 03/24 14:30
→ zxm50191 : G2就差最後一步 拉了一個大的 03/24 14:30
推 twtpcsilence: 燦金只要組戰艦一年 三連霸高機率隊員換人 更難吧 03/24 14:31
推 natsu123 : 三連太難了 這拉基遊戲通次關後幾乎都在否放惹 03/24 14:31
推 serding : 燦金 03/24 14:31
→ zxm50191 : 現在一年內S賽外有先鋒 MSI EWC還給你插個亞運 03/24 14:31
→ zxm50191 : 都蠻難的,難的點也不太一樣 03/24 14:32
推 onionandy : 現在想想 G2輸給督硬幣真的有夠瞎 03/24 14:32
推 cjy1201 : 燦金 因為版本會針對 03/24 14:33
→ zxm50191 : 連冠你要追那幾年的最後一個版本燦金是追一整年版本 03/24 14:33
→ zxm50191 : 講真的都很不容易 03/24 14:34
推 crosstony256: 燦金變動的還是角色meta 03/24 14:35
→ crosstony256: 三連霸連地圖,物件,機制都改了 論版本變動兩個根 03/24 14:35
→ crosstony256: 本比不了 03/24 14:35
推 ssddff123 : blg今年能燦金 goat又有爭議了 03/24 14:36
推 mizukawa : 覺得三連更難吧,不但地圖變動還有新角色出現,甚至 03/24 14:38
→ mizukawa : 賽制也會改變,一年內變動沒有這麼大 03/24 14:38
推 s21995303 : 三連霸肯定最難 只是李哥只能強世界賽導致大家覺得 03/24 14:38
→ s21995303 : 世界賽好像隨便拿捏一樣 03/24 14:38
推 zzz50126 : 都是奇蹟 03/24 14:40
推 roger2623900: G2那年就是被FPX徹底車過去 無懸念的橫掃=完全的實 03/24 14:40
→ roger2623900: 力差距 哪裡瞎 03/24 14:40
推 aaa5118 : 燦金吧 如果G2當年成功我就會說是三連霸了 03/24 14:41
推 jay228 : 燦金只需要聯賽第二就可以? 03/24 14:41
推 roger2623900: 四強打IG還比較好看 G2完全沒有還手餘地 03/24 14:41
→ jay228 : 內戰沒全勝哪能叫燦金 03/24 14:42
推 YukiHanJcup : 上面一堆雲觀眾 別逗你李哥笑了 03/24 14:43
推 SureHappy : 三連霸比較難 燦金有可能靠明星陣容又恰逢巔峰期 03/24 14:43
推 Fanatio : 會覺得3連霸比燦金簡單的 感覺是因為有人達到了 03/24 14:43
推 qwe8982 : 被橫掃也是亞 好嗎 神人 03/24 14:44
→ Fanatio : 3連霸根本超難 RIOT有針對過T1砍了 BLG版本那次 03/24 14:44
→ Fanatio : 24年 Faker回到S7 RIOT都沒想到 03/24 14:44
→ Fanatio : 很多人是不是忘了 RIOT訪談都明顯提到T1問題 03/24 14:45
→ Fanatio : 以電競界角度來看 難度就是2次衛冕大於燦金 03/24 14:46
推 brad123 : 三連霸 除了T1的另一隻二連霸是誰? 反觀有多少隊伍 03/24 14:47
→ Sensitive : 不要說三連霸,二連霸都比燦金難好嗎== 03/24 14:47
→ brad123 : 接近燦金? 03/24 14:47
推 odanaga : 三連霸三個版本甚至人員還有變動 03/24 14:48
→ Fanatio : 直接說 歷史有哪個戰隊直接被RIOT訪談明顯要針對的 03/24 14:48
→ Fanatio : 之前改巴龍還在那防止T1打法.... 03/24 14:49
推 zxm50191 : 版本人員變動你有一年時間調整的不是馬上變要你打 03/24 14:49
→ zxm50191 : *近一年 03/24 14:49
推 faracross : g2 jdg離燦金都只差一點點 誰不記得= = 03/24 14:50
→ Fanatio : 不是還有SKT嗎 03/24 14:50
→ Fanatio : 2016 SKT敗在夏季冠軍 重要國際賽都拿到了 03/24 14:51
推 yu7777 : 都是冠軍的背景板 當然記得 03/24 14:52
推 mizukawa : 近一年調整,年初跟年末版本也不一樣啊-.-除了跨年 03/24 14:52
→ mizukawa : 調整還要調整年初年末 03/24 14:52
推 recosin : 拿msi拳頭就會弄死你了 能s冠+msi的也只有skt而已 03/24 14:52
推 ZEONEX : 其實不考慮連續拿到, 單看一年內所有獎項 最接近 03/24 14:53
→ jackz : 燦金一整年五個狀態都超好 03/24 14:53
→ ZEONEX : 也可以說是S6 skt,這也是MSI冠軍魔咒唯一被破的一 03/24 14:53
→ ZEONEX : 年 03/24 14:53
推 zxm50191 : 對啊 所以一年內要追年初年中年末的版本也不一樣 03/24 14:53
→ Fanatio : 嚴格來講 最接近是G2>SKT>JDG 以摸到的程度來看 03/24 14:54
→ Fanatio : 但G2那個太醜的話 其實就是SKT最接近 MSIWorld都有 03/24 14:54
→ faelone : 三連霸比較難,因為拳頭第一次指名道姓砍的就是T1 03/24 14:55
→ zxm50191 : G2那個你是醜到不知道他們到底怎樣了 03/24 14:55
推 mizukawa : 但變動不會有跨年度大啊,一堆奪冠隔年直接被拆光或 03/24 14:55
→ mizukawa : 是自己爛掉的隊伍 03/24 14:55
推 B9907143 : 三連霸阿 你看 沙皇球女被動過幾次刀了 03/24 14:55
→ zxm50191 : 我是覺得都很難 難點不同 像長跑和短跑都是跑步 03/24 14:55
→ zxm50191 : 但要求的東西不太一樣 03/24 14:56
推 crosstony256: 你要說難度是追一年版本 那SKT也有達到過 S5夏-S6M 03/24 14:56
→ Fanatio : 以電競視角來看就是連霸 以運動界視角來看也是連霸 03/24 14:56
→ crosstony256: SI 03/24 14:56
推 tonylolz : 當然是燦金啊 03/24 14:56
→ B9907143 : 其它隊伍連霸就沒有了還三連比燦金難多了 03/24 14:56
→ zxm50191 : 想拚整年也有開始超強但爛尾的隊伍 也有整年起伏 03/24 14:57
→ zxm50191 : 但結尾超絕進化的隊伍 03/24 14:57
→ Fanatio : 會講燦金的,大致上看電競菜鳥 03/24 14:57
噓 ssddff123 : 燦金沒人達成 但接近的很多。二連霸、三連霸能提的 03/24 14:57
→ ssddff123 : 隊伍始終只有一隊 03/24 14:57
→ B9907143 : 燦金要不是GG世界賽喜歡自己搞自己早就有了 03/24 14:57
推 crosstony256: GG連燦金聽牌都沒聽過 還世界賽搞自己而已 03/24 14:58
→ crosstony256: 無敵11個月的腦粉洗腦包聽多了還當真囉 03/24 14:59
推 zxm50191 : GG算離的蠻遠的 03/24 14:59
推 ZEONEX : Geng 沒有任何一年可以完成 燦金啊 ,12 只有夏冠 03/24 15:00
→ ZEONEX : ,13 沒有MSI 14沒有夏冠 ,15沒有先鋒 03/24 15:00
推 catslave11 : 連霸確實比較難吧,畢竟目前二連三連只有一隻隊伍 03/24 15:00
→ catslave11 : 而已 03/24 15:00
推 Fanatio : 你去丟給任何一個AI問就知道 3連跟燦金哪個難了 03/24 15:02
推 sd950283 : 三連霸難太多了 03/24 15:03
→ Fanatio : NBA 80年也只有4次 3連 其中兩次還是一個隊 03/24 15:03
推 smasherMkLeo: 現在比賽太多 連燦金的定義搞不好都有分歧了 03/24 15:03
→ Fanatio : LOL這種還可以明定搞你 03/24 15:03
→ Fanatio : 真的不要因為有人達成就降低難度 那是因為奇蹟達成 03/24 15:04
推 zxm50191 : 燦金確實定義也沒到很明確就是了 03/24 15:04
推 ilikeroc : 三連霸肯定比璨金難 03/24 15:05
推 crosstony256: SKT沒有燦金的名頭 但夏冠 S冠 春冠 MSI冠的難度 03/24 15:05
→ crosstony256: 和春冠 MSI冠 夏冠 S冠難度不是一樣嗎 03/24 15:05
→ uthinkz : 三連霸 只是有人做到了 看起來難度反而低了 03/24 15:05
→ zxm50191 : 說不定還可能整年比賽都打贏但亞運沒被選進的 03/24 15:06
→ Fanatio : 講難聽的 在兩個沒達到前 會有人想燦金 沒人敢想3連 03/24 15:06
推 ZEONEX : 去年開始的新賽制跟過去就有不少變化了 未來rito哪 03/24 15:06
→ ZEONEX : 根筋不對調整賽制都不意外... 03/24 15:06
推 zweibeee : 當然是三連霸阿 覺得燦金比較難單純是還沒隊伍達成 03/24 15:08
推 rp20031219 : 燦金每年都有隊伍敢想敢挑戰 03/24 15:09
→ rp20031219 : 但三連霸沒有幾個選手敢想 03/24 15:09
推 a25270672 : 當然燦金比較難啊,三連霸的隊伍都沒成功過 03/24 15:10
推 abc10037139 : SKT有個還沒人超越的國際賽4連冠啊( 03/24 15:11
推 twosheep0603: 燦金難在一年內要快速適應三個版本 03/24 15:11
推 Fanatio : Gemini chatgpt Grok:三連霸更難 03/24 15:13
→ Fanatio : 這兩個來有個最大難度的地方 時間成本 03/24 15:14
→ Fanatio : 燦金每年都可以挑戰 3連你輸一次再來3年囉 03/24 15:15
→ Fanatio : LOL是有幾個3年 當NBA80年嗎 03/24 15:16
推 sallyhelp : 三連霸肯定更難,因為很有可能得歷經隊員變動 03/24 15:17
推 z985102 : 三連霸吧 03/24 15:17
推 a0616123 : G2肯定是最接近的啊 就差三場欸 03/24 15:18
推 zxm50191 : 講時間成本也怪怪的,不挑戰連霸或燦金選手也是繼續 03/24 15:19
→ zxm50191 : 打比賽,難道不挑戰那個時間可以拿去做別的事嗎 03/24 15:19
→ a22122212 : 三連霸肯定比較難阿 03/24 15:20
推 Fanatio : 聯賽的持續性啊... 不是提了NBA 80年 你LOL可以幾年 03/24 15:20
推 juto0722 : 他說的是挑戰機會吧 三連只要斷了就又要再三年 03/24 15:20
→ Fanatio : NBA還有兩次是那個公牛隊.... 03/24 15:21
→ Fanatio : 籃球沒辦法改版本只有人員流動 LOL設計師我開搞! 03/24 15:21
推 mizukawa : 李哥第一個三連斷了也是等了七年才有機會繼續挑戰, 03/24 15:21
→ mizukawa : 電競選手能打七年以上的屈指可數 03/24 15:22
→ zxm50191 : 挑戰機會的話那先鋒賽打完,已經很多隊伍沒機會了捏 03/24 15:22
推 windnduck : 三連霸比較難 03/24 15:22
推 hyperfrog : 三連霸啊 變數太多 03/24 15:23
→ zxm50191 : 三連是奇蹟,更別提去年也一堆屁事還從17強開始玩 03/24 15:23
推 telecaster77: 三連霸難多了 多少選手生涯連三年都沒有 03/24 15:23
→ zxcasd328 : 三連霸要三年餒 一堆隊伍就算奪冠可能隔年就拆了 03/24 15:23
推 mekiael : 三連冠最難,要維持隊伍陣容跟強度穩定連續三年 03/24 15:24
推 vvvv0o0vvvv : JDG哪有G2的紮實 G2是倒在冠軍戰 03/24 15:24
推 howdo1793 : 當然是燦金阿 那個三連霸六冠王都沒能達成 03/24 15:24
推 Fanatio : 而且那個白癡設計師從暗的針對T1還可以訪談明講 03/24 15:25
→ Fanatio : 連LPL24年都認為在左手最後一次巔峰故意設計給BLG 03/24 15:26
推 GA2006165027: 三連霸。除了t1,三連亞沒人辦到,三連四強只有G2 03/24 15:26
推 juto0722 : 別說三連 除開T1到現在也只有DWG挑戰過連霸還失敗 03/24 15:27
推 ssddff123 : s5 skt只差一場就燦金了吧?G2是差三場 03/24 15:27
推 tj41233 : SKT不在LCK燦金就達成了啊 03/24 15:27
→ juto0722 : 燦金到目前有機會的挑戰者多多了 03/24 15:27
→ tj41233 : 三連冠要打贏三次全世界隊伍欸 03/24 15:28
→ UzInSec : 我覺得三連霸比較難 03/24 15:28
推 c871111116 : JDG跟G2就差在籤運走位啊 03/24 15:29
推 telecaster77: 除了T1連一個二連霸的都沒有 燦金每一兩年就有隊伍 03/24 15:29
→ dieorrun : 三連吧 只是T1辦到了讓他看起來好像很簡單 03/24 15:29
推 crosstony256: s5s6都差一場 甚至能算跨已經達成了 所以從難度上 03/24 15:29
→ telecaster77: 接近 03/24 15:29
→ crosstony256: 說比較難就否定了 03/24 15:29
推 juto0722 : 可能是因為S5 SKT走到一半就斷了 G2是真的走到最後 03/24 15:30
推 ToBeHonst : 餐巾之路是啥路邊一條誰在乎 三連霸有意義多了 03/24 15:30
推 eric2688 : 不知道欸 先找一下其他隊伍二連霸的再來說吧 LOL 03/24 15:30
推 zxm50191 : 怎麼可能能跨 就跟三冠和三連冠也是不同的事情 03/24 15:31
→ qwer338859 : 肯定是三連霸 連二連霸的隊伍都只有一個隊伍達成過 03/24 15:31
推 juto0722 : 所以S5 SKT雖然只差一小分 但他中間就失去挑戰資格 03/24 15:31
→ juto0722 : 才會說走到決賽的G2最接近吧 03/24 15:32
噓 alex60905 : 講三連霸比較難的理由是只有一隊達成過,啊怎不照這 03/24 15:32
推 c871111116 : 能夠活到世界賽的燦金也就RNG G2 JDG而已 03/24 15:32
→ alex60905 : 邏輯說沒人達成過的燦金更難,不要為了挺就邏輯錯 03/24 15:32
→ alex60905 : 亂捏 03/24 15:32
→ c871111116 : 哪來的每一兩年就有 03/24 15:32
→ zxm50191 : 這東西斷了就是斷了,有的是中間就倒用整年看也怪 03/24 15:32
→ juto0722 : 現在能挑戰三連的 只有SKT跟T1不是更少嗎 03/24 15:33
→ qwer338859 : 燦金之前只有MSI和世界賽而已 聯賽冠根本沒難度 03/24 15:34
→ qwer338859 : 現在加了一個FST和石油杯 燦金也是挺難的 03/24 15:34
推 c871111116 : 三連少啊 阿上面講的好像燦金挑戰出現很多次一樣 03/24 15:34
→ c871111116 : 聯賽冠不能說沒難度吧 SKT跟GG都斷在夏決過不是 03/24 15:35
推 Fanatio : 三連霸連所有AI都說時間成本困難太大 03/24 15:35
→ Fanatio : 不是沒人達成難度最難耶 是因為3連被奇蹟達成了 03/24 15:35
推 zxm50191 : 乾脆說三連冠有人敢想,二連燦金沒看過挑戰者 03/24 15:36
推 mekiael : 應該說燦金裡面囊括的賽事受重視程度不同吧,S賽遠 03/24 15:37
→ Fanatio : 3連誰敢想 燦金肖想的一堆 03/24 15:37
→ mekiael : 大於其他賽事,除非你硬要說每個賽事都是同樣被認可 03/24 15:37
→ mekiael : 為跟S賽同層級的 03/24 15:37
→ zxm50191 : 燦金也只敢想今年有沒有機會,有人敢想二連燦嗎 03/24 15:37
→ Fanatio : S賽就是他賽事隊伍多時間長 太考驗隊伍 03/24 15:38
→ juto0722 : 標題不是純討論單年燦金跟三連嗎 為啥又變二連燦 03/24 15:38
推 hyperfrog : 很多隊伍一冠就散夥了,T1也留不住原陣容,換了一個 03/24 15:39
→ hyperfrog : 當初被嘲笑“享受世界賽”的多蘭,能從17打到1真的 03/24 15:39
→ zxm50191 : 標題只說燦金之路,也沒說幾連 03/24 15:39
推 ssddff123 : 燦金有三隊挑戰了 三連霸目前只有兩次 然後都是同 03/24 15:39
→ hyperfrog : 是奇蹟 03/24 15:39
→ ssddff123 : 一人 03/24 15:39
→ juto0722 : 況且三連除了faker T1之外目前真有其他人敢想嗎 03/24 15:39
→ zxm50191 : 不然還有隊伍能挑戰四連冠呢 03/24 15:39
推 Fanatio : 會產生三連霸的想法是T1拿二連後才出來 03/24 15:40
噓 alex60905 : 同樣照你邏輯,那怎沒人奇蹟達成燦金,不就是這個奇 03/24 15:40
→ alex60905 : 蹟更難實現嗎 03/24 15:40
→ Fanatio : 時間成本就壓死燦金了 這個根本沒得比 03/24 15:40
推 tnlinna : 燦金要拿五個冠軍欸(兩個賽季、三個國際),也不 03/24 15:40
推 longlyeagle : 想像上強三年比一整年穩定強還難 但是有人成功了 03/24 15:40
→ tnlinna : 容易吧 03/24 15:40
→ Fanatio : 你去跟所有AI辯看你辯得辯得贏 03/24 15:40
推 juto0722 : 他的邏輯不就是說不能用有沒有人達成來評斷難度嗎 03/24 15:41
→ juto0722 : 你的反問看起來是贊同他的邏輯的阿 03/24 15:41
→ Fanatio : 2連換多蘭的時候 老實說根本也沒敢想 都是夢想 03/24 15:41
推 hyperfrog : 主要是你三年版本,狀態,成員,對手都能大變化,變 03/24 15:41
推 qwer338859 : 舊版的燦金(JDG和之前)難度絕對遠小於三連冠 03/24 15:41
→ hyperfrog : 數太多 03/24 15:42
→ qwe8982 : 時間成本跟難度又沒有絕對關聯 03/24 15:42
→ Fanatio : 在時間成本上 如果T1沒奪冠 要2028耶 哪隊有希望 03/24 15:42
→ Fanatio : 時間成本絕對有關連啊 強隊會散掉 03/24 15:43
→ Fanatio : 我第一次聽到時間成本跟難度沒關聯????? 03/24 15:43
推 bernon : 奇怪,燦金要適應一整年,三連要適應三整年,難度一樣? 03/24 15:43
→ bernon : 難道三年的版本沒改過? 在講啥? 03/24 15:44
→ Fanatio : 有看MLB NBA 其他賽事的絕對說不出時間成本沒關聯 03/24 15:44
推 qwe8982 : 我沒說沒關聯啊 我說沒有絕對關聯啊 你自動過濾喔? 03/24 15:44
推 IaKoMu : 三連霸難。RNG G2 JDG有幾隊都挑戰過燦金 三連霸只 03/24 15:44
→ IaKoMu : 有T1挑戰過兩次 03/24 15:44
→ Fanatio : 就是有絕對關聯 03/24 15:44
→ Fanatio : 而且時間成本就是最大挑戰難度 03/24 15:45
推 ssddff123 : 看宙斯那吃相 時間 成本肯定有關聯 奪冠後選手薪水 03/24 15:45
推 hyperfrog : 挑戰二連的撇開t1也只有DK 03/24 15:45
→ Fanatio : 你以為每個選手都33333333這樣挑戰喔 03/24 15:45
→ ssddff123 : 哈哈 03/24 15:45
→ Fanatio : 不管哪種比賽連霸時間成本就是最有關連的 03/24 15:46
推 luck945 : 燦金可能更難,因為你MSI太強會被砍像G2那年 03/24 15:47
推 juto0722 : T1連拿世冠也被設計師放話針對阿 03/24 15:48
推 lily20 : 三連霸吧,就連除了SKT和T1外也沒隊伍二連霸 03/24 15:48
推 Fanatio : 樓上T1世界賽太強 RIOT:我們改巴龍時間一下 03/24 15:48
→ Fanatio : 我們會想就是因為T1 哪個官方可以那麼不要臉的 03/24 15:49
→ lily20 : 燦金起碼G2和jdg都有挑戰過,其實也只有SKT和T1太 03/24 15:49
→ lily20 : 規格外了 03/24 15:49
推 c871111116 : 每次都是針對最強隊改 哪次改版不是針對強隊改了 03/24 15:52
→ lily20 : 三連霸除了選手狀態以及每個隊伍奪冠後,薪水會up 03/24 15:52
→ lily20 : 導致更難維持奪冠陣容,更何況要三年,電競選手上 03/24 15:52
→ lily20 : 了年紀有可能今年還好好的,但明年突然出現對線下 03/24 15:52
→ lily20 : 滑的問題 03/24 15:52
推 crosstony256: 但也有可能不改 去年下半年版本就沒差很多吧 03/24 15:52
推 TheBaldJames: 說實在要不是聯賽GG跟S賽GG不同人 不然三連霸應該 03/24 15:53
→ TheBaldJames: 還是比較難 03/24 15:53
→ lily20 : dk也是曾經挑戰二連失敗後就爬不回來了 03/24 15:53
推 Faydee0613 : 這樣看S5 S6的SKT是真的可怕 都差一點點燦金 03/24 15:53
→ c871111116 : 去年就亞塔砍跟換線啊 03/24 15:53
→ crosstony256: 唯一被官方點名改地圖機制 03/24 15:54
→ lily20 : 能看看多少隊伍奪冠後隊員不是被拆解瓜分跳走,就 03/24 15:54
→ lily20 : 算能維持陣容但說真的下年機率很高也是隕落 03/24 15:54
推 zuraKatsura : 講一句某些人不愛聽的 現在msi比以前含金量高很多 03/24 15:55
→ zuraKatsura : 先鋒冠跟msi冠都毫無疑問是當前最強的隊伍 03/24 15:55
推 alex60905 : 問題就是挑戰過但有人達成了嗎,要預設前提不能用 03/24 15:56
推 Haruna1998 : 燦金 因為拳頭很愛搞MSI冠軍 03/24 15:56
→ alex60905 : 有沒有人達成來討論那沒啥好討論了阿 03/24 15:56
推 bombz69528 : 三連霸比較難吧,除了版本還要考慮隊員變化耶,是因 03/24 15:56
→ bombz69528 : 為有人幾乎快達成兩次才覺得容易吧XD 03/24 15:56
推 c871111116 : 以前最白癡的不就MSI讓AD爽 然後世界賽變上路大核 03/24 15:57
→ zuraKatsura : 所以現在的燦金幾乎不可能了 跟以前比不是一個難度 03/24 15:57
推 howard1997 : 燦金超難吧 03/24 15:57
→ c871111116 : 這幾年至少MSI版本沒再那麼讓AD爽了 03/24 15:57
推 qwe8982 : 三連霸要花的時間成本比燦金是事實 但燦金有因此比 03/24 15:57
→ qwe8982 : 較簡單? 03/24 15:58
推 lily20 : 三連還有每年隊伍隊員維持住的問題,畢竟隊員奪冠 03/24 15:58
→ lily20 : 後身價暴漲就會有機率出走 03/24 15:58
→ howard1997 : 比賽太多 而且還有可能你猛太久 拳頭對著你砍 03/24 15:58
→ laking : 連三連霸MSI都很難了 03/24 15:59
→ laking : 以前SKT也只有連贏兩次 RNG好像也有但沒印象了 03/24 15:59
→ lily20 : 但現在比賽越來越多,而且lol 選手其實年齡也真的 03/24 16:00
→ zuraKatsura : 而且拳頭絕對會避免燦金 整年都一個隊贏 誰看 03/24 16:00
→ lily20 : 平均一直上升,老人雖然能保持競賽水準,但很明顯 03/24 16:00
→ lily20 : 也出現無法長時間保持狀態 03/24 16:00
→ juto0722 : 燦金主要難度 單年的三四個版本要是世界最強隊 03/24 16:01
→ lily20 : GG隊員其實已經是我覺得保持很穩定的,但這次先鋒 03/24 16:01
→ lily20 : 其實看得出來起碼尺這次先鋒狀態沒很好 03/24 16:01
推 fmradio : 感覺三連霸還是難一點 還要考慮成員變動,版本大改 03/24 16:02
→ juto0722 : 三連一樣要三年有三個版本是世界最強 還有人員變動 03/24 16:02
→ fmradio : 隊伍狀態維持等,燦金只要隊伍狀態有到位還是蠻有機 03/24 16:02
→ fmradio : 會的,只是目前三連霸先完成了,但說實話運氣成分也 03/24 16:02
→ fmradio : 是不小 03/24 16:02
→ lily20 : 但還是三連霸難,只是有隊伍真的太超模了,別說三 03/24 16:03
推 c871111116 : 狀態有到位就有機會 這種理論上的話對兩者都一樣 03/24 16:03
→ lily20 : 連,其他隊伍連二連都沒出現過 03/24 16:03
推 mekiael : 有隊伍不是MSI冠軍一樣被針對啊 03/24 16:04
推 ssddff123 : jdg戰艦組出來 真的差點就被他達成了 03/24 16:04
推 juto0722 : 而且燦金每年都有機會挑戰 三連每三年才有一次機會 03/24 16:04
→ j198811 : 前二也能叫燦金喔? 03/24 16:05
推 qwe8982 : 照你的邏輯 三連霸只要隊伍在世界賽狀態到位就好了 03/24 16:05
→ mekiael : 事實上整個年度賽事,MSI冠軍就是比不上S賽冠軍 03/24 16:05
→ Fanatio : 3連2027失敗啊重來+3 03/24 16:05
→ Fanatio : LOL現在還可以給你+3+3的嗎 XD 03/24 16:06
推 jympin : 三連霸明顯更難啊 扣掉T1 連個二連霸的都沒有 03/24 16:06
→ ZihYaoLin : 感覺還是燦金 03/24 16:06
→ Fanatio : 你也不看看左右手幾歲了 03/24 16:06
→ mekiael : 不要講的好像JDG挑戰燦金那年S賽有被針對好嗎… 03/24 16:07
推 weilu0228 : 燦金拳頭會吹到超過三連霸 03/24 16:07
→ ssddff123 : 連霸難在心態吧 這幾年看下來 大部分選手拿一冠就. 03/24 16:07
→ ssddff123 : .心態比較隨意嗎? 03/24 16:07
推 qwe8982 : 選手狀態 版本問題一大堆因素 結果你只抓時間出來 03/24 16:07
→ qwe8982 : 講 笑死 03/24 16:07
推 c871111116 : 有啊 那年BUFF藍寶234不就在針對了嗎 03/24 16:08
→ Fanatio : 舉例左手+3 26或27 他現在狀態就這樣了耶 03/24 16:08
→ Fanatio : 時間就是最大毒藥啊 03/24 16:08
→ jympin : 大部分奪冠隊伍 隔年直接消失 03/24 16:08
推 crosstony256: “只要世界賽狀態到位就好“ 講的多簡單 有多少選手 03/24 16:09
→ crosstony256: 夢寐以求有這能力www 03/24 16:09
推 alex60905 : 一些人眼中舊版燦金不值一提都沒人達成過了,現在 03/24 16:09
→ alex60905 : 的燦金更不可能,全局BP+一年內更多賽事可以頻繁針 03/24 16:09
→ c871111116 : 那是因為上面有人說燦金只要狀態到位就可以達成了 03/24 16:09
→ mekiael : 燦金跟三連面對的各種挑戰要素都差不多吧,但唯獨時 03/24 16:09
→ alex60905 : 對削弱,反正還是那個論點,沒達成就是比較難,要討 03/24 16:09
→ mekiael : 間影響跟維持陣容強度是最大差距 03/24 16:09
→ alex60905 : 論也是四連霸跟燦金再來討論,三連霸已經是完成式了 03/24 16:09
→ c871111116 : 兩個都是夢想中的廢話 03/24 16:09
推 qwe8982 : 一整年狀態到位就好 講的多簡單 有多少選手夢寐以求 03/24 16:10
→ qwe8982 : 有這能力 03/24 16:10
→ Flyroach : 燦金的難度在官方會針對你來砍,而且版本變異度非常 03/24 16:10
→ abc123kevin : 現在燦金也是越來越難 賽區 FT 季中 石油 季後 s賽 03/24 16:10
→ abc123kevin : 你只要哪個沒有達成觀眾都會挑毛病的 不過觀眾呢 03/24 16:10
→ abc123kevin : 只會記得世界S大賽的冠軍是誰 三連霸還是穩 03/24 16:10
→ Flyroach : 巨大,近幾年反而世界賽會趨近於保守,把季中改出的 03/24 16:10
推 Fanatio : 某人很好笑 4連完成就說4連完成式嗎 03/24 16:11
推 Zumi : 絕對是三連霸難 03/24 16:11
→ Flyroach : 一堆OP角各自砍死 03/24 16:11
→ Fanatio : 難度不是這樣比的耶 先生 03/24 16:11
噓 ssddff123 : 唉...22年劍魔buff針對宙斯 不然T1四連囉 可惜可惜 03/24 16:11
→ mekiael : 有隊伍沒挑戰燦金都會被針對了 笑爛 03/24 16:11
推 lily20 : 這樣三連還有隊伍維持上的問題 03/24 16:11
推 c871111116 : 這兩年MSI後是真的還好了 03/24 16:12
推 roger2623900: 一整年狀況好一定比連續三年S賽狀態都好簡單 03/24 16:12
推 korzen : 三連霸啊,很多人拿了一冠之後就沒心再爭了 03/24 16:12
→ Fanatio : 不然你現在找出一個AI去計算燦金難度更高的好了 03/24 16:12
→ c871111116 : 不然之前那種什麼耐戰改版新裝備的是真的法克 03/24 16:12
→ Fanatio : 我們人類思考一定沒AI計算的深 03/24 16:12
推 allen5743 : 三連霸感覺更難,拿過世界冠軍還能維持高檔的競技 03/24 16:12
→ allen5743 : 心態真的不容易 03/24 16:12
→ lily20 : 就算T1基本都快用自己青訓養了,還是有出現隊員身 03/24 16:13
→ Flyroach : 另外就是所有隊伍準備世界賽一個版本的時間比較長 03/24 16:13
→ lily20 : 價up後保沒辦法持問題 03/24 16:13
推 qwe8982 : 難度也不是只看時間耶 都很難完成的東西 硬要拉單一 03/24 16:13
→ mekiael : 有人達成,所以不難,愛因斯坦發明相對論,所以不難 03/24 16:13
→ qwe8982 : 因子來槓 03/24 16:13
→ mekiael : ,呵呵 03/24 16:13
→ Flyroach : 非世界賽版本準備的時間比較短,剛上沒幾天就打了, 03/24 16:13
推 ssddff123 : 有一隊msi跟區一樣 結果還能被設計師點名 也是屌 03/24 16:13
→ Flyroach : 然後也可能沒打多久就又換下一個版本了.. 03/24 16:14
→ Fanatio : 蛤? 時間不就是最大難度嗎 他到底想洗啥 03/24 16:14
推 c871111116 : AI不就GIGO... 看答案前先看問題 03/24 16:14
→ Fanatio : 所以運動賽事不就是因為時間會改變很多東西嗎 03/24 16:14
→ lily20 : 能維持住隊員還有競爭力也就是GG了,但GG更偏選手 03/24 16:14
→ lily20 : 抱團為了拿S冠所以努力降薪保持陣容 03/24 16:14
→ Fanatio : AI是google你是不是10年前的人? 03/24 16:14
推 qwe8982 : 選手狀態 版本問題不是難度? 03/24 16:14
→ Fanatio : C87你可以去股版不然八卦也可以 絕對被噴爆 03/24 16:15
推 crosstony256: 你要看達成前的環境 這兩年拿了先鋒大家就開始妄想 03/24 16:15
→ crosstony256: 燦金的 03/24 16:15
→ Fanatio : deeplearning都可被說google 水喔 03/24 16:15
→ crosstony256: 去年兩冠了大家不都在唱衰T1不可能三連 03/24 16:15
→ crosstony256: 只是拿了後輿論反轉了 03/24 16:15
→ Fanatio : AI是google 幹 我快笑死 03/24 16:15
推 Wantway : 一個一年一個三年 你覺得呢 03/24 16:15
推 shucole : 肯定是三連霸 沒有T1這個問題根本沒什麼好討論的 03/24 16:16
推 c871111116 : GIGO是google 你的理解才是天才吧 03/24 16:16
推 zxm50191 : 有沒有可能GIGO不是GOOGLE== 03/24 16:16
→ Fanatio : 你的思維比全世界還先進 連美中研發都不這麼認為 03/24 16:16
→ Fanatio : 我看錯 抱歉 03/24 16:16
→ Fanatio : 但這思維更屌 03/24 16:17

→ Fanatio : AI是垃圾喔 那你腦袋是不是比垃圾不如 03/24 16:17
→ zxm50191 : 又要凹了== 03/24 16:17

推 qwe8982 : google 笑死 吊書袋的咖洨 03/24 16:17
→ Fanatio : 我說看錯啊 所以換成GIGO說法啊 03/24 16:17
→ c871111116 : AI不是垃圾 GIGO跟中間的思考是有啥關係? 03/24 16:18
推 natsu123 : 可以問選手想要哪個 03/24 16:18
→ c871111116 : GIGO是在說AI垃圾 理解又更上一層了 03/24 16:18
→ shucole : 不然三次世界賽的版本都一樣嗎== 連bp 規則都不一 03/24 16:18
→ shucole : 樣了 03/24 16:18
→ Fanatio : 笑死結論沒有說三連比較低耶 03/24 16:18
→ zxm50191 : AI本來就很吃怎麼問他,而且也會迎合使用者 03/24 16:18
→ zxm50191 : AI不垃圾也不可怕,但現在用的人很多都很可怕== 03/24 16:19
推 a1216543 : 三連霸一定比較難阿 03/24 16:19
→ a125g : 這AI結論是因為沒人成功 所以燦金更難== 03/24 16:19
→ a125g : 所以燦金比4冠5冠6冠難 03/24 16:20
→ Fanatio : 你那種問法真的屌 而且AI還給出兩種延續性統治力 03/24 16:20
推 c871111116 : AI吐出來的東西都會有人理解不同惹 03/24 16:20
→ Fanatio : a125這種就是針對問法 而且AI沒明確說燦金更難 03/24 16:20
推 crosstony256: AI換個問法答案就不一樣的東西的 真的有人拿著這個 03/24 16:21
→ zxm50191 : 大哥 上面圖片的問題已經縮限是問三冠了 03/24 16:21
→ crosstony256: 佐證論點的... 03/24 16:21
噓 shucole : 大概只有少部分奧批奧吹會凹燦金比較難 03/24 16:21
→ a125g : 今年T1四連霸好了 燦金的含金量又提升了 03/24 16:21
→ zxm50191 : 456冠也沒人達到 你用456冠去問答案說不定不一樣 03/24 16:21
推 scps920609 : 六冠最難 03/24 16:21
→ c871111116 : 針對問法XD 把兩個定義寫出來叫針對XD 03/24 16:21
推 qwe8982 : 叫人去問AI 現在AI出來了 又開始喇叭了 03/24 16:22
→ c871111116 : 不然先提AI的讓大家看看你的問題跟AI結論 03/24 16:22
→ Fanatio : 不然你說AI不行,那更簡單 這篇三連跟燦金大家想法 03/24 16:22
推 ssddff123 : 尺哥不是有說過寧願其他冠軍都不要 只要一個世界賽 03/24 16:22
→ ssddff123 : ?問選手的話 應該都只要世界賽吧 03/24 16:22
→ qwe8982 : 最吹AI了 又開始不相信AI了 03/24 16:22
→ a125g : 456冠有人達到啊 faker 03/24 16:22
→ c871111116 : GIGO就不是在說AI不行 天才 03/24 16:23
推 zxm50191 : *連冠 03/24 16:23
推 tttt0204 : 燦金吧,一整年的狀態不可能都很好 03/24 16:23
→ zxm50191 : 要不要先問一下AI GIGO是甚麼意思== 03/24 16:23
推 howdo1793 : 我看AI對三連霸的理解是要同批選手 那三連霸難沒錯 03/24 16:24
→ qwe8982 : 吊書袋槓精還硬凹 03/24 16:24
→ Flyroach : 欸到底在崩潰啥 03/24 16:24
→ howdo1793 : 至今為止 同隊伍選手三連霸也沒被達成 03/24 16:24
推 dooodle : 三連霸啊 挑戰燦金之路不都倒在世界賽 03/24 16:24
推 a125g : 三連霸跟燦金都能只看選手吧 03/24 16:25


→ zxm50191 : 燦金多的是倒在別的地方的 不只世界賽 03/24 16:25
推 qwe8982 : 能把GIGO看成google 也是神人一枚 估計是認為別人 03/24 16:25
→ qwe8982 : 打錯字 03/24 16:25
推 tp950016 : 燦金倒在世界賽以外的也有啊 只是中間就斷了不會提 03/24 16:25
→ zxm50191 : 通常中間斷掉就算S賽奪冠也不會再回頭算差一點 03/24 16:26
推 Fanatio : 看錯歸看錯我認了 但也不能扭曲時間成本事實 03/24 16:26
→ dooodle : 有人達成的事不代表就比沒人達成的簡單了 03/24 16:26
推 jason401310 : 這種問題問AI的意義是什麼? 03/24 16:26
→ a125g : 不說三連霸 二連霸也是在其他地方倒的很多 03/24 16:26
推 zhong871201 : 三連霸比較難 lol只看世界冠軍 所有選手也只在乎最 03/24 16:27
推 shigurew : 四連霸 03/24 16:27
→ zhong871201 : 後的世界冠軍 你沒拿到就是整年失敗 對比燦金3>1 03/24 16:27
推 ParuruChan : 700安豚 03/24 16:27
→ zxm50191 : 這就是AI時代,就算去看醫生也會有人質疑醫生因為AI 03/24 16:27
→ a125g : 以沒人達到為基準 就是在說6冠比燦金簡單 03/24 16:28
推 Fanatio : 不然問對岸微博AI想法 各個世界AI比對一下 03/24 16:28
推 oo2751394 : 燦金吧,一年內隊伍狀態肯定起起伏伏 03/24 16:28
推 tung3d37 : 2連冠除了SKT/T1一隊都沒有 差點燦金的都好幾隊了 03/24 16:29
→ tung3d37 : 更何況3連 03/24 16:29
→ a125g : 我倒覺得選手巔峰期來了 能巔峰一整年很簡單 但要 03/24 16:29

→ a125g : 每年保持狀態 就很難了 心態 熱情 倦怠期 03/24 16:29
→ juto0722 : 連續三年最後的隊伍狀態一樣會起起伏伏阿 03/24 16:29
→ shucole : 我不懂為什麼會覺得一整年維持狀態很難 但拉長到三 03/24 16:30
→ shucole : 年會比較簡單 手感冷了再熱比一直熱簡單嗎XD 03/24 16:30
推 alex60905 : 巔峰一整年很簡單,然後沒人巔峰一整年達成 03/24 16:31
推 Fanatio : 我都覺得很奇怪 所有比賽賽事最怕時間拉長變數多 03/24 16:31
→ Fanatio : 為啥會可以洗時間成本不是絕對因素 03/24 16:31
推 debris : 三連霸最難 除了S賽以外的野雞冠軍誰在乎 03/24 16:31
推 den95279889 : 三連霸 03/24 16:31
→ oo2751394 : 但世界賽冠=相對有整年的容錯試誤空間 03/24 16:31
推 dooodle : 一年你覺得選手狀態起伏很難維持 三連霸還要考慮選 03/24 16:31
→ dooodle : 手奪冠漲薪陣容變換問題欸 03/24 16:31
推 a125g : 22歲的bin跟25歲的bin狀態會一樣嗎 03/24 16:31
→ dooodle : 都不用講狀態了 維持陣容都不簡單 03/24 16:32

→ Flyroach : 要巔峰一整年也要真的每種meta都很擅長耶 03/24 16:32
推 question2 : 有人改一次版就從大腿變懶覺,要一整年扛住不簡單 03/24 16:32
→ Flyroach : 像23年中路要能正常大法師→鬼轉成開團型草食中路 03/24 16:32
→ shucole : 整年的試錯空間 世界賽版本又不是年初就先給你練 03/24 16:32
推 jason401310 : 這兩年的Bin就不一樣了,去年還是16強旅洞Bin 03/24 16:32
→ a125g : 要連霸讓你要先能出國欸 03/24 16:33
→ Flyroach : 世界賽又鬼轉回大法師 03/24 16:33
→ juto0722 : 換年的版本更動還會有遊戲核心機制不同 沒比較簡單 03/24 16:33
→ a125g : 夏季版本打不好 可能就出不了國了 03/24 16:33

→ Flyroach : 24年則是站樁型後期中路→射手中路→法刺跟加里歐 03/24 16:34
→ a125g : 世界賽比抓版本 同時更各賽區最強的隊伍比 然後沒 03/24 16:34
→ a125g : 有雙敗 03/24 16:34
→ Flyroach : 一整年的變化程度其實也是大到靠北 03/24 16:34
→ a125g : 如MSI版本大多跟春季版本差不多 玩得好的隊伍強度 03/24 16:34
→ a125g : 不會差太多 03/24 16:35
推 zxm50191 : 一整年還會有真的垃圾的版本出來搞一下 03/24 16:35
→ a125g : 但夏季跟世界賽就差很大了 03/24 16:35
推 Fanatio : 在3年時間下,變因那麼多 哪個難看不出來嗎 03/24 16:35
→ Fanatio : 3年不只版本變因,有的沒的破事一堆 03/24 16:35
推 crosstony256: 去年算差異比較小的吧 03/24 16:35
→ Fanatio : 我的問法沒問題吧 問了3 4個去參考 03/24 16:36
推 alex60905 : ‘’已達成,至今未達成‘’ 03/24 16:36
→ Fanatio : 某幾個還在喇叭 變因差那麼多 03/24 16:36
→ Flyroach : 去年算差異比較小,今年應該又要大爆改了 03/24 16:36
推 oo2751394 : 不講遊戲版本,是說隊伍或選手狀態的調適磨合,要一 03/24 16:37
→ oo2751394 : 整年都緊繃高強度拿冠,跟相對有彈性容錯甚至沒出國 03/24 16:37
→ oo2751394 : 休息 03/24 16:37
推 tung3d37 : 夏季賽跟世界賽的差距感覺也沒不同年的世界賽大吧 03/24 16:38
→ tung3d37 : 前年跟去年光巴龍時間就不一樣了 更不用說還有亞塔 03/24 16:38
→ tung3d37 : 坎 03/24 16:38
推 zxm50191 : 以前還好,現在賽事已經多到你要拚的話太緊湊了 03/24 16:38
→ oo2751394 : 我還是覺得前者難啦 03/24 16:38
→ BoAGoddess : 就算人員不變 還要內部的人別搞 去年那樣搞 我是不 03/24 16:38
→ BoAGoddess : 知道AD換別人能不能奪冠啦 03/24 16:38
推 s13140709 : 別說三連霸 二連霸都很難了 03/24 16:39
推 Fanatio : 還有那個C87問法 版本因素人員變動都不用說嗎 03/24 16:40
→ Fanatio : 還要考慮換年實力下降因素 左手這種 03/24 16:40
→ Fanatio : 平衡機制大改都是跨年的 03/24 16:41
推 alex60905 : 拜託哪隊都好,趕緊把燦金拿了,不就統治一整年,求 03/24 16:42
→ alex60905 : 求了沒這麼難吧 03/24 16:42
→ juto0722 : 你用有沒有人達成來討論就是 燦金難度>6冠 03/24 16:42
推 qwe8982 : 燦金沒有時間成本 那三連霸維持狀態又不用維持整年z 03/24 16:42
推 zero549893 : 燦金越來越難了 今年比賽有夠多 03/24 16:42
推 dooodle : 有沒有達成根本不相關 像那個徒手攀岩的 在他爬上1 03/24 16:42
→ qwe8982 : zz 03/24 16:42
→ dooodle : 01之前也不會有人覺得酋長岩比101好爬吧 03/24 16:43
→ Fanatio : 3年時間成本包含變因太多好嗎 先生 03/24 16:43
→ dooodle : 說燦金之路沒有人達成所以比較難根本莫名其妙 03/24 16:43
→ Fanatio : 你單一年是機制要大改到哪裡去 03/24 16:43
推 oo2751394 : 今年BLG只能看左手狀態吧==不然明年我想GG也要拆了 03/24 16:44
→ shucole : 沒有DRX 現在就是燦金比四連霸難了 要怪就怪T1吧拉 03/24 16:44
→ shucole : 低三連霸的含金量 03/24 16:44
→ Fanatio : 哈哈 真的 這樣比燦金難度>6冠 03/24 16:45
推 a125g : 選手普遍操作巔峰期是20-22吧 過了這個年紀還能再 03/24 16:45
→ a125g : 進步的很少 03/24 16:45
推 qwe8982 : 維持狀態一年的變因太多好嗎 先生 03/24 16:46
→ a125g : 還能再進化的 就是現在還在頂部的老選手 03/24 16:46
→ Fanatio : 只有你覺得變因比3年多 請滑上面推文 03/24 16:47
→ Fanatio : 3年中各種因素比1年多 天才 03/24 16:47
→ Fanatio : 怎可能1年比較多 03/24 16:47
→ a125g : 老實說我覺得如果沒有Faker拿第四冠 現在一堆老選 03/24 16:47
→ a125g : 手退役的會更多 03/24 16:48
推 o0991758566 : 三年時間太長了 03/24 16:48
推 qwe8982 : 我有說比三年多嗎 好奇 我哪個推文有比較了 03/24 16:48
→ juto0722 : 連續3年最後的一個月都是最強會比較簡單嗎 03/24 16:48
→ shucole : 野怪變動 全局BP 刪裝備變動比改英雄數值少嗎 XD 03/24 16:49
→ qwe8982 : 連續一年都最強會比較簡單嗎 03/24 16:49
→ Fanatio : 那你就是承認3年變化因素比1年多囉? 03/24 16:49
→ juto0722 : 那這點你可以說不分上下 換年還牽扯人員 遊戲機制 03/24 16:50
推 zxm50191 : 三年又不是需要贏整年的,條件不一樣的東西硬比就怪 03/24 16:50
→ zxm50191 : 就像問人家三場短跑比賽難還是一場長跑 03/24 16:51
推 qwe8982 : 3年的最後一個月跟一整天要怎麼比 我是不知道啦 03/24 16:51
→ qwe8982 : 年 03/24 16:51
→ a125g : 一年內成員沒變動 通常都能維持強度吧 03/24 16:51
→ a125g : 隔年換個選手 就能從亞軍變成16強 03/24 16:51
→ zxm50191 : 兩邊需要的要求就不一樣的 03/24 16:51
→ juto0722 : 所以說比版本數阿 燦金至少需要三到四個版本最強 03/24 16:52
→ Flyroach : 畢竟有春之虎帝或世界賽Faker這種期間限定... 03/24 16:53
→ juto0722 : 三連一樣要有三個 還會多燦金通常沒有的人員變動 03/24 16:53
→ a125g : 版本燦金一整年版本核心都不會變啊 03/24 16:53
→ a125g : 去年都是打團版本 03/24 16:53
→ a125g : 今年上下任務版本 03/24 16:53
→ a125g : 明年來一個野輔版本 03/24 16:53
推 qwe8982 : 燦金會換版本變因還不多喔 03/24 16:53

→ a125g : 今年除非riot直接動上下任務 不然都是看上下路 03/24 16:54
推 Kenny0808 : 其實兩個都是難在電競有時一個改版,整隊就下去了, 03/24 16:55
→ Kenny0808 : 變動性太大 03/24 16:55
推 hyperfrog : 餐巾基本機制不會變啊,跨年變太多了,亞塔砍,巴龍 03/24 16:55
推 Fanatio : 3年變因一定比較多啊 RIOT通常會大改 還有人員組成 03/24 16:55
→ hyperfrog : 時間,任務系統,蟲子一堆有的沒的,直接影響遊戲打 03/24 16:55
→ hyperfrog : 法 03/24 16:56
→ a125g : BLG如果還是去年物件團版本 估計也是要下去 03/24 16:56
推 zxm50191 : 跨年大改版的那種大機制,都是一整年去適應的 03/24 16:56
→ Fanatio : 有一年6蟲 3蟲到底,跨年直接沒那麼重要了 03/24 16:56
→ zxm50191 : 不可能年初亞塔砍,年尾世界賽直接拔掉 03/24 16:56
→ hyperfrog : 餐巾就是年頭年尾meta角會變 03/24 16:57
→ Fanatio : 小改跟大改比 真的懶覺比雞腿 03/24 16:57
→ hyperfrog : 跨年是整個遊戲長不一樣=_= 03/24 16:57
→ zxm50191 : 中間很多看起來試驗性質的版本,拳頭看人不爽才修的 03/24 16:58
推 Ishtarasuka : 三連霸吧 變數更多 跨年可能少人meta大變 03/24 16:59
→ Ishtarasuka : 神奇的是有四個人四連S賽決賽 03/24 16:59
→ Ishtarasuka : 燦金也沒有說多簡單 一整年維持狀態真的難 03/24 16:59
推 ssddff123 : T1這幾年雖然沒資格燦金 但他適應也沒多爛吧 至少m 03/24 17:00
→ ssddff123 : si都還能參加 03/24 17:00
推 crosstony256: 打線版本 換線版本 全局+厄塔汗版本 03/24 17:00
→ crosstony256: 你要全面性的強 03/24 17:00
→ crosstony256: 但單年是可以任務版本 只要上下路強 03/24 17:00
推 qwe8982 : 單年上下路強 不就回到怎麼維持狀態一整年 03/24 17:01
推 zxm50191 : 我倒覺得難就是難在那些過度的垃圾版本但那是拳頭 03/24 17:02
推 oo2751394 : T1就是敢在其他賽段搞耍試誤或是莫名輸給後段隊伍, 03/24 17:02
→ zxm50191 : 問題,季中和S賽都能說是相對穩定的版本的 03/24 17:02
→ oo2751394 : 才能在每次逆風局或Bo5的4,5把這麼強 03/24 17:02
→ zxm50191 : 現在插一個先鋒和EWC 03/24 17:02
→ Fanatio : B站虎撲都討論過了 大家共識是啥 很明顯 03/24 17:03
推 a125g : 22歲的bin能強一整年難 還是 @5歲的bin表現跟22的b 03/24 17:03
→ a125g : in差不多哪個難 03/24 17:03
推 hyperfrog : 啊還有改全局bp,這個也差很多 03/24 17:03
→ a125g : *25歲的bin 03/24 17:03
→ Fanatio : 2025/11/12 T1拿完3冠 不會有已經達成濾鏡 03/24 17:03
→ a125g : 一整年狀態浮動 通常是老選手上才會出現 03/24 17:04
推 irosehead : 這種問題把歷史翻開來看不就有答案了 一個是每幾年 03/24 17:04
→ irosehead : 就有隊伍有機會達成 一個是至今只有一個隊伍有資 03/24 17:04
→ irosehead : 格挑戰 你不要說那個隊伍挑戰成功了所以比較簡單捏 03/24 17:04
→ irosehead : 這樣很白癡 03/24 17:04
推 qwe8982 : 世界賽奪冠也只說明那個隊伍在賽事期間有適應版本 03/24 17:04
→ qwe8982 : 但能放大到一整年? 03/24 17:04
推 a33352099 : 每年的版本變動才是最大的吧..一定是三連霸更難 03/24 17:05
→ a125g : LPL自己都沒辦法賽區三連霸了 03/24 17:05
→ qwe8982 : 需求的東西根本不同 03/24 17:05
推 zxm50191 : 不要看隊伍有達成了覺得比較簡單,但要看隊伍有機會 03/24 17:05
→ zxm50191 : 達成會比較簡單? 邏輯打架了? 03/24 17:05
推 Fanatio : B站虎撲觀點 三連冠最難 AI加入變因 三連冠最難 03/24 17:06
推 crosstony256: 對線版本也是冠軍 換線版本也是冠軍 全局版本還是 03/24 17:06
→ crosstony256: 冠軍 03/24 17:06
→ crosstony256: 對對對 很簡單 03/24 17:06
推 atrareara : 三連霸不用維持三年狀態嗎,講的好像T1平時多爛只有 03/24 17:06
→ a125g : 自己打lol 現在跟三年後的操作都不一定能一樣了 03/24 17:06
推 irosehead : 怎麼就打架了 前置條件就差很多 自己邏輯亂七八糟 03/24 17:06
→ atrareara : 世界賽強,玩玩梗別當真了,事實T1 3年所有賽事基本 03/24 17:06
→ atrareara : 前3,每年MSI都有打,而且外網有統計這3年所有賽事 03/24 17:06
→ atrareara : 平均名次 T1就是最低的,比GG還低 03/24 17:06
推 zxcasd328 : LPL打了十五年也就三個冠軍跟我說三連冠簡單 03/24 17:06
→ shucole : T1就是規格外啊 不然不要說奪冠了 有誰能三年都進 03/24 17:06
→ shucole : 到冠軍賽 03/24 17:07
推 ssddff123 : T1三連霸這幾年都是國際賽常客 他這不也是一種保持 03/24 17:07
→ ssddff123 : 狀態? 03/24 17:07
推 a125g : 是4年 03/24 17:07
推 zxm50191 : 條件不一樣硬比,比到自己邏輯錯亂不就是在說。 03/24 17:08
推 Fanatio : c87那蝦雞巴亂問,證據出來了 03/24 17:08
推 irosehead : 要不然別說三連啦 舉例一個二連的來看看 03/24 17:08
推 crosstony256: BLG亞軍隔年16強 只要保持世界版本強很簡單? 03/24 17:09
推 mekiael : 燦金也難,但硬要說比三連難就有點特別,因為事實上 03/24 17:09
→ mekiael : S賽就是當年度難度層級最高、榮譽也最高的賽事 03/24 17:09
→ zxm50191 : 不是不要看有誰達成嗎 03/24 17:09
→ irosehead : 有沒有達成前置條件二連的其他隊伍過 03/24 17:09
推 ssddff123 : 世界賽難不難 問左右手最清楚 03/24 17:09
推 zxcasd328 : 黃金之路衝擊過的人不少,二連冠想必很多隊伍拿了吧 03/24 17:10
推 airbase : 燦金是一年曇花,三連霸是王朝 03/24 17:10
→ irosehead : 我給你降低點難度啊 還是沒有嘛 03/24 17:10
→ zxm50191 : "不要看有誰達成">>>>"你舉例一個看看" 03/24 17:11
→ irosehead : 降低難度都沒人達成前置條件 連門票都沒有 呵呵 03/24 17:11
→ a125g : 以沒人達成當論點 如果現實是有人燦金沒人三連霸 03/24 17:11
→ a125g : 那現在答案會反過來 03/24 17:11
→ zxm50191 : 要講舉例不就又回到"你舉一個燦金的隊伍出來" 03/24 17:11
→ juto0722 : 不要說二連 光是挑戰二連的 撇開T1SKT也只有DK... 03/24 17:11
→ zxm50191 : 黃金鎮魂是不是== 03/24 17:12
推 ilove640 : 三連霸有人達成了 燦金沒有 那當然是燦金難= = 03/24 17:12
→ irosehead : 反正你就是有人達成了所以簡單點啦 我看是頭腦簡單 03/24 17:12
→ a125g : 6冠肯定比燦金簡單 03/24 17:12
→ irosehead : DK當年勢頭不錯啊 就是沒能達成 03/24 17:13
→ zxm50191 : 我從來沒說簡單,但一邊說不要看達成一邊問有誰達成 03/24 17:14
→ zxm50191 : 我覺得偏錯亂 03/24 17:14
→ a125g : 很多冠軍隊隔年世界賽就烙賽啊 連決賽都打不進 然 03/24 17:18
→ a125g : 後說維持狀態比一整年簡單 03/24 17:18
→ Flyroach : 這倒也沒錯,奪冠後基本一定弱化,ZOGK其實也沒S13 03/24 17:19
→ Flyroach : 時那麼強了 03/24 17:19
推 irosehead : 就沒錯亂啊 不知道你在錯亂什麼 03/24 17:19
推 Erurize : T1四年冠亞 S11也是四強 有些隊伍一輩子摸到冠亞就 03/24 17:20
→ shucole : 而且也不要說維持一年狀態比三連霸難 實際上接近燦 03/24 17:20
→ Erurize : 是難事 還能把亞軍當榮譽了 不是難 純粹T1自己太超 03/24 17:20
→ shucole : 金的隊伍在輸掉的賽事也沒多弱 燦金難就難在你超威 03/24 17:20
→ Erurize : 模 03/24 17:20
→ shucole : 會手軟 LPL要給飛可孝敬 03/24 17:20
推 forest204c : 進世界賽挑戰二連冠的隊伍跟接近燦金的隊伍哪邊多 03/24 17:22
推 isaka : 誰最接近就看你從哪個角度出發,T1差一小分但是季中 03/24 17:22
→ forest204c : 不就知道哪個難了嗎 03/24 17:22
推 az880929 : 很多得冠就拆了 要怎麼比連冠啊 事實上就是黃金之 03/24 17:22
→ isaka : 打完就沒希望出局了,G2是撐到最後一天才確定失敗 03/24 17:22
→ az880929 : 路沒人完成才會覺得不可能 16年沒人完成 03/24 17:23
→ isaka : 但不管怎樣都沒有JDG的事就是了 03/24 17:23
推 qwe8982 : 世界賽奪冠就是整年都強喔 那燦金不就更難了 強整年 03/24 17:24
→ qwe8982 : 都還拿不到 03/24 17:24
推 az880929 : 如果今天有人完成三連跟燦金才能比吧 目前就沒人完 03/24 17:25
→ az880929 : 成所以就是比較難 03/24 17:25
推 ilove640 : 奇怪 不同隊就算了 一樣強如T1 他打出三連冠卻沒能 03/24 17:26
→ ilove640 : 完成燦金 然後說三連冠奇蹟超難 燦金比較簡單 ? 03/24 17:26
→ juto0722 : 都是T1害的 沒T1這題不會有人討論 03/24 17:27
→ juto0722 : 用有沒有人完成當標準 燦金比拿六冠難 03/24 17:28
推 qwe8982 : 奪冠前誰會說T1強整年 好奇 03/24 17:28
推 Maxfree1999 : 有先鋒賽後兩個難度其實一樣,都需要在三個版本達 03/24 17:28
推 zxm50191 : 沒辦法雖然說不要看達成 但還是會問誰達成二連誰 03/24 17:29
→ Maxfree1999 : 到最強,一個要在一年內,一個要剛好在三年的最後 03/24 17:29
推 forest204c : 沒人完成就等於最難 不就是沒來的最強 03/24 17:29
→ Maxfree1999 : 一個版本 03/24 17:29
→ zxm50191 : 達成三連,只能說T1的鍋吧 這兩個東西就很難比 03/24 17:29
→ forest204c : 最好是三連冠只要抓末版本啦 你連聯賽都出不去是要 03/24 17:30
→ forest204c : 抓什麼 03/24 17:30
推 a2881105 : 三連霸最難欸,三年版本差多少 03/24 17:30
→ zxm50191 : 出去又不用冠軍才能出去,從17強開始打也能冠軍啊 03/24 17:31
→ qwe8982 : 燦金之路不只要出去 還要奪冠耶 03/24 17:31
推 az880929 : 本來要比誰比較難就是都要發生過才能比 有發生過跟 03/24 17:32
→ az880929 : 發生過當然是沒發生機率比較低 因為是0 還在沒來的 03/24 17:32
→ az880929 : 本來要比誰比較難就是都要發生過才能比 有發生過跟 03/24 17:32
→ az880929 : 發生過當然是沒發生機率比較低 因為是0 還在沒來的 03/24 17:32
→ az880929 : 最強 哪來的邏輯 03/24 17:32
推 fhirdtc98c : 不強整年可是還是三連冠 那聽起來好強 03/24 17:33
推 qwe8982 : 強整年沒拿燦金 燦金比較簡單吧 03/24 17:34
推 a125g : s7s8 SSG s8s9 IG s9s10 fpx s10s11 DWG s11s12EDG 03/24 17:34
→ a125g : 都是冠軍隊隔年烙賽 FPX還沒出國 03/24 17:34
→ a125g : 三連霸也要出國啊 又不是保送世界賽 去年前年T1不 03/24 17:35
→ a125g : 就在蠕動進世界賽 03/24 17:35
→ juto0722 : DWG不能算隔年烙賽啦 他是少數挑戰過連霸的 03/24 17:35
推 Maxfree1999 : 現實是有人成功在三年的最後一個版本成為最強,但 03/24 17:35
→ Maxfree1999 : 還沒人一整年都是最強,不過這個難度比較根本沒啥 03/24 17:35
→ Maxfree1999 : 意義 03/24 17:35
推 promaxnose : 燦金只要一年 三連霸要三年 03/24 17:36
推 a125g : 現實是有人6冠 沒人燦金所以燦金難 03/24 17:36
推 natsu123 : 這題就唯世冠論爭議的變體 所以仍那句話 去問選手吧 03/24 17:38
推 ianchen1223 : 三連霸難吧 選手會轉會或退化欸 03/24 17:38
→ a125g : 世界賽前提也是要能進世界賽 說只強世界賽 你整年 03/24 17:38
→ a125g : 烙賽 不能出國 世界賽版本強有什麼用 03/24 17:38
→ a125g : 整年烙賽 代表版本不適應欸 還要能夠前幾名出國 03/24 17:39
推 Fanatio : 某些人邏輯變相燦金比6冠難 去哪個論壇一定都被洗臉 03/24 17:40
推 style84625 : 三連霸難吧 一堆人幾乎都只能拿到一冠 03/24 17:40
推 forest204c : 所以只要抓到世界賽版本就能連冠? 你想一下S4的SK 03/24 17:41
推 Maxfree1999 : T1在23-25拿了三連冠,但msi跟lckㄧ冠都拿不到 03/24 17:41
→ forest204c : T倒在哪裡 03/24 17:41
推 Shume : 三連霸最難,因為中間只要一斷掉就沒了,燦金每年 03/24 17:41
→ Shume : 都有機會挑戰 03/24 17:42
推 zxm50191 : 要出國不簡單,整年都要出國肯定也不簡單吧 03/24 17:42
推 tim111444 : 有沒有一種可能 不是燦金比三連霸難 而是11月T1真 03/24 17:42
→ tim111444 : 的牛逼 03/24 17:43
→ Maxfree1999 : 如果看了整年lck比賽直到s賽,這三年應該很少人會 03/24 17:43
推 qwe8982 : 燦金跟三連霸哪個沒有進世界賽? 03/24 17:43
→ Maxfree1999 : 覺得Geng比t1弱,只是geng都喜歡拉一個大的 03/24 17:43
推 RodrigueZ810: 肯定三連霸 三年陣容很難維持 03/24 17:45
→ RodrigueZ810: 燦金只要一個陣容無敵一年就好 03/24 17:45
推 crosstony256: 這邏輯就是 燦金含金量比faker生涯高 因為faker的成 03/24 17:45
→ crosstony256: 就他達成了 03/24 17:45
→ a125g : 實際上你要連續三年隊伍都有前3-4名競爭力 不論版 03/24 17:45
→ a125g : 本 才有世界賽打 03/24 17:45
→ crosstony256: 燦金和四五六連冠 誰先達成誰難度低 03/24 17:46
→ shucole : 反而你陣容異動越小三連霸越難 因為你選手狀態會掉 03/24 17:46
→ shucole : 換陣容你還可以年年組大團 03/24 17:46
推 IaKoMu : 確實拉很大,S13在韓國自己主場有三個LPL隊伍,要是 03/24 17:46
→ IaKoMu : 那年被LPL隊伍拿冠,不知道韓網會多精彩 03/24 17:46
推 a125g : 換選手也要磨合啦 03/24 17:47
推 zxm50191 : 這就是不同條件成就硬要比會產生的謬論 03/24 17:47
→ Maxfree1999 : 不能量化的東西硬要比那不就是個人感覺嗎 03/24 17:47
→ zxm50191 : Faker也沒有LMS冠啊,難到媽寶會>飛可嗎== 03/24 17:48
推 qwe8982 : GG無敵一年了 哪年拿燦金了 03/24 17:48
→ a125g : 討論變數啊 三年的變數就是比一年多 03/24 17:48
→ RodrigueZ810: 說已發生=比較簡單 那出現過一個Faker 03/24 17:49
→ a125g : 大家也忽略選手奪冠後的心態 像是超威我覺得他奪冠 03/24 17:49
→ RodrigueZ810: 難道說要出現一個Faker比燦金簡單嗎 03/24 17:49
推 crosstony256: 連燦金聽牌都沒做到 哪來的無敵啊 GG粉 03/24 17:49
→ a125g : 後 大概率就沒熱情了 03/24 17:49
→ a125g : 二連冠很難 03/24 17:50
→ crosstony256: 無敵11月洗腦包聽多了真以為無敵了 03/24 17:50
推 Fanatio : 發現很多人用根據去佐證難度 但某人一直反覆跳針 03/24 17:50
→ Fanatio : 其他國家論壇都在T1奪冠後討論過結果 真沒啥異議 03/24 17:52
→ Fanatio : 一個全世界幾乎所有賽事認同的衛冕難度 甚至2次 03/24 17:53
推 TabrisKai : 絕對三連霸難啊 03/24 17:55
推 Retangle : 肯定三連霸 但是有人做到了 燦金沒人做到 03/24 17:58
推 TwoBNineS : 過去很多隊伍都只差一個冠軍燦金 三連霸只有一隊 03/24 17:59
→ TwoBNineS : 不用比吧 03/24 17:59
推 Frozn : 三連霸難一點吧 有些賽制隔一年就大改了 03/24 17:59
推 terry2640 : 三連霸難一點 人員可能會變動 03/24 18:00
推 Retangle : 除了T1 接近三連霸的只有BeryL 03/24 18:01
推 tenshou : 現在沒隊伍燦金已經有隊伍三連霸了 03/24 18:01
推 loveconan : 三連霸絕對比較難啦 03/24 18:02
推 fizzez951 : 三連霸還經歷無懼選角的變動根本超難 03/24 18:03
→ shucole : 這三連霸還不是傳統意義的強隊連霸 T1第四種子 該 03/24 18:05
→ shucole : 贏的沒贏 不該贏的贏了 反而變成三連霸比較簡單 完 03/24 18:05
→ shucole : 全沒道理XD 03/24 18:05
推 atat101537 : 說實在是三連霸,很多選手奪冠後狀態都會變 03/24 18:06
推 u987u : 肯定三連霸阿 燦金你一個隊伍狀態好 是有點可能的 03/24 18:12
→ u987u : 三連霸代表著這三年的大版本變更他們都能適應 還要 03/24 18:12
→ u987u : 有辦法扛著三年隊伍內是否有變動等更多場外因素 03/24 18:13
噓 Magic0312 : 燦金,踢萬聯賽軟手只能靠世界賽強迫大家摸索新me 03/24 18:29
→ Magic0312 : ta取勝 03/24 18:29
推 Amulet1 : 都難 03/24 18:30
推 NEKOWORKi : 廢話 沒人達成的最難 03/24 18:32
推 NEKOWORKi : 還有個比燦金還難的是全年無敗 NBA幾年了都沒隊伍 03/24 18:34
→ NEKOWORKi : 能做到一年無敗 03/24 18:34
推 Atima : 其實絕對是三連霸比較難 只是大超都同意了 03/24 18:39
→ Atima : JDG也是被T1幹碎 03/24 18:40
推 Kai877 : 餐巾是稱霸1年 三連霸是稱霸3個月 03/24 18:41
→ jk182325 : JDG燦金就差S賽 但是李哥驚天一推法洛士直接粉碎 03/24 18:48
噓 ronan113021 : 當然三連 你版本狀態三年不能變差 03/24 18:50
推 mozo : 1年的版本變動跟3年的比還有3年的人員變動 誰扛的住 03/24 18:51
推 shoshosho69 : 三連吧 二連都很難了何況是三連 03/24 18:56
推 hsueh00 : 三連霸 一個狀態維持一年 一個狀態維持3年 03/24 18:57
推 samsam80821 : 燦金基本上不太可能 以Riot的改版習慣來說 03/24 19:00
推 Solosea : 燦金等同你要在各時期版本都維持最強的理解 最難 03/24 19:04
推 faelone : 那是因為現在有人三連霸而且是T1才會貶低三連難度zz 03/24 19:08
→ faelone : 在那邊吹燦金的真的來搞笑的 03/24 19:08
推 secret0409 : 要在一個三連霸難上加難 燦金相對簡單 也是現在還有 03/24 19:13
→ secret0409 : 點機會爭奪的 03/24 19:13
推 sky5576 : 講的好像三連霸打的都是同一個版本一樣 03/24 19:13
推 ATND : 三連霸 三年變動都要有競爭力捏 03/24 19:20
→ sing60905 : 前無古人的紀錄最難阿 當然是年度金滿貫 03/24 19:20
推 squalljack : 燦金,因為目前沒人達成 03/24 19:25
推 jeremylouee : 一年內都最佳狀態絕對比較難吧,不然怎麼在打FST,MS 03/24 19:35
→ jeremylouee : I的常常換人 03/24 19:35
推 feketerigo15: 三連霸更難吧 幾乎所有選手都拿到一冠就沒了 03/24 19:36
推 rogernl : 三連霸比較難吧,誰知道拿完一冠後隔年會不會進不去 03/24 19:38
→ rogernl : 世界賽或烙賽 03/24 19:39
推 shoshosho69 : 不是 上面說的好像之前每年冠軍都一樣的人 03/24 19:39
→ shoshosho69 : 連二連冠都只有t1有達成而已 03/24 19:39
→ rogernl : 而且每年版本變動這麼大 03/24 19:40
推 AikawaJyun : 當然三連霸難啊 一堆人一冠難求 你他媽拿6冠 03/24 19:48
推 hsiehhsing : 那四連霸呢 03/24 19:58
推 SYUAN0301 : 絕對是三連霸,現在有二連以上的也只有T1 03/24 20:20
推 ccyi995 : 燦金每年每個人都可以挑戰 三連霸99.9%的人連挑戰的 03/24 20:25
→ ccyi995 : 資格都沒有 不是沒人達成就比較難喔 不是這樣喔 03/24 20:25
→ kuku780 : 覺得是三連冠 賽程長度、出賽隊伍跟賽制決定了難度 03/24 20:38
→ kuku780 : 燦金當然也很難,只是相對三連冠來說比較簡單 03/24 20:39
推 stanley8851 : 其實可以比照網球 單年大滿貫含金量絕對也很高 03/24 20:50
推 jackjoke2007: LOL我覺得燦金最難 版本一直變 03/24 21:05
推 zxcasd328 : 按有沒有達成那六冠都沒燦金難了 03/24 21:16
推 SYUAN0301 : 大滿貫四個是同等級的比賽,燦金之路又不是== 03/24 21:19
推 Tohkachan : 沒有faker 你看現在有幾個三連霸 03/24 21:23
→ Tohkachan : 沒有faker 燦金跟三連霸都不會有人 03/24 21:24
推 Since2006tw : 奇怪了有人說燦金難因為一年中的變數多,三連霸三 03/24 21:46
→ Since2006tw : 年的變數絕對比你一年的多拉,光是陣容、教練團要 03/24 21:46
→ Since2006tw : 穩三年就很難了,版本變動三年變動的更多,甚至為 03/24 21:46
→ Since2006tw : 了要出國也是要適應一年的版本,怎樣都是三連霸比 03/24 21:46
→ Since2006tw : 較難好嗎== 更何況是世界賽別鬧了,所有人只在乎世 03/24 21:46
→ Since2006tw : 界賽好嗎?誰會在乎先鋒跟其他冠軍啊== 03/24 21:47
推 forest204c : 都怪Faker把世冠冠軍弄得太廉價 至今15屆大賽一人 03/24 21:49
→ forest204c : 拿走了六座冠軍 03/24 21:49
→ forest204c : 搞得拿世冠冠軍跟喝水一樣簡單 03/24 21:50
→ shoshosho69 : 亂講 沒有faker大概有三個燦金了 人家擋燦金的 03/24 21:53
→ honlan : 三連霸比較難 03/24 21:55
推 Since2006tw : 不要因為有人奇蹟般達成了覺得比較簡單好嗎?光是 03/24 21:56
→ Since2006tw : 時間成本這點就一定比燦金難了== 三連霸你就算拿 03/24 21:57
→ Since2006tw : 了二連霸只要第三次失敗就從0開始算欸,沒得討論好 03/24 21:57
→ Since2006tw : 嗎 03/24 21:57
→ Since2006tw : 時間成本是這世界上最貴的東西== 03/24 21:57
推 astel : 想吐槽一堆連二連霸都沒辦法辦到的在那喊三連比較簡 03/24 22:01
→ astel : 單 03/24 22:01
噓 Minguo1016 : 當然是燦金之路 03/24 22:23
→ Minguo1016 : 連T1都做不到,難道還不難嗎? 03/24 22:23
→ Minguo1016 : 不知道前面推文怎麼想的? 03/24 22:24
→ Minguo1016 : 燦金之路是一年都要維持聯賽前二加上包辦所有國際 03/24 22:28
→ Minguo1016 : 賽,為什麼不難? 03/24 22:28
→ Minguo1016 : 三連霸,前面聯賽用不用盡全力打,MISI石油杯還可 03/24 22:28
→ Minguo1016 : 以適應bp,只要最後拿到世界賽資格,然後適應meta 03/24 22:28
→ Minguo1016 : 就好了 03/24 22:29
→ Minguo1016 : 完全不知道前面在說什麼? 03/24 22:29
→ LoveTaenggu : 都很難 但讓選手選 應該全部都想要三連霸吧 03/24 22:35
→ astel : 所以那麼簡單 撇開T1怎麼連一個二連霸隊伍都沒有? 03/24 22:43
→ astel : 你才在說什麼 03/24 22:43
噓 SKTDoinb : 中間斷了怎麼還能叫燦金之路 那之前DWG只差兩個小 03/24 22:43
→ SKTDoinb : 局就能達成 最接近當然是G2 03/24 22:43
推 ahomegod : 幾年後再來說吧這遊戲倒了之後看有沒有人燦金 03/24 22:48
推 airbear : 明顯三連霸難== 講燦金難是因為三連霸有人達成過了 03/24 23:12
推 airbear : 什麼叫前面不用盡力打只要備戰世界賽就好== 03/24 23:14
推 dooodle : 那咖就反T1的 03/24 23:18
噓 Ycowmo : 查一下達成二連霸+進世界賽(有機會挑戰三連霸) 03/24 23:34
→ Ycowmo : VS 贏整年+進世界(有機會燦金)的隊伍,就知道哪種 03/24 23:35
→ Ycowmo : 比較難了 03/24 23:35
推 ATND : 超好笑 03/24 23:42
推 Dreamer11705: 不是t1的話肯定三連難 一冠就解體去拿大約了 03/25 00:13
推 fucckk : 原來要三連霸 聯賽不用盡力打 學到了… 03/25 00:15
推 haworz : 燦金最難的一步只是三連霸的開始 03/25 00:28
推 haworz : 而且燦金每年都有機會,三連霸三年才有一次機會,L 03/25 00:32
→ haworz : OL倒了都難有下一個三連霸。 03/25 00:32
推 lusifa2007 : 燦金吧 尤其今年一堆國際賽事 03/25 01:57
推 quick511413 : 雖然燦金還沒有 但比起來三連還是比較難 03/25 02:06
→ sep1412 : 一直貼那種自己跑去問ai的圖看起來真的很蠢 03/25 03:36
推 aegis80728 : 三連霸難多了,不信你問選手他們想要達成哪個 03/25 07:14
→ Xerchieh : 對現在的faker來說,老了很難一整年都維持高檔,但 03/25 07:30
→ Xerchieh : 對其他選手來說肯定是三連霸,連一冠都難求更別提 03/25 07:30
→ Xerchieh : 連霸,反倒是燦金就連G2都差點成功過 03/25 07:30
推 fmradio : 說有人達到所以比較簡單有夠好笑,所以6冠比燦金還 03/25 08:12
→ fmradio : 簡單嗎?怎麼有人被吹了現役最強中單那麼久連一冠都 03/25 08:12
→ fmradio : 沒有 03/25 08:12
→ wu19911009 : 五個人要強三年跟強一年的差別,應該很好比吧 03/25 08:15
→ fmradio : T1還是連續2年屌車尾進世界賽的,就說明要連續進世 03/25 08:16
→ fmradio : 界賽都很難了更何況連霸,燦金一直都有人在挑戰 03/25 08:16
推 http : 理論上三連霸比較難,但三連霸有人做到過了燦金卻 03/25 08:42
→ http : 沒有,所以 痾 兩者皆有可能,這就是答案 03/25 08:42
推 nckux56 : 三連冠比較難 燦金好幾隻都有機會 只是沒達成 03/25 09:29
→ nckux56 : 三連冠從以前到現在 只有一隻隊伍挑戰過 03/25 09:29
→ nckux56 : 並不是說有人達成就比較簡單好嗎? 03/25 09:30
→ nckux56 : 難道燦金有比六冠難? 03/25 09:30
推 nckux56 : 燦金好幾隊挑戰過 而且隊伍成員基本一樣 03/25 09:38
→ nckux56 : 而且核心目標 最後的S冠還沒拿到 還有那個拼勁 03/25 09:38
→ nckux56 : 連冠難多了 光是核心成員會因為錢的原因拆夥 03/25 09:38
→ nckux56 : 多少冠軍隊伍隔年能維持同一人馬的 03/25 09:39
→ nckux56 : 就算一樣的人 心態也差多了 03/25 09:39
→ nckux56 : 一個什麼都沒有 一個是有冠在身 03/25 09:39
推 zoids0308 : 其實到現在連要二連冠都有點難MSI有二連冠嗎 03/25 09:44
推 shoshosho69 : geng有msi二連 03/25 09:49
推 laputaca : 燦金 03/25 10:50
推 nckux56 : SKT也是MSi連冠 03/25 11:23
推 focustage : 結果論來說燦金難啊,根本沒人達成過 03/25 12:19
推 qd6590 : 敢不敢提出除了T1以外其他二連霸的隊伍?一個就好 03/25 12:46
推 qd6590 : 今年如果T1又奪冠是不是又要改成燦金比四連霸難 自 03/25 12:52
→ qd6590 : 己想一想要幾連霸你才會發現這個沒達成比較難的邏 03/25 12:52
→ qd6590 : 輯有問題 假設BLG今年達成燦金了 三連霸跟燦金都有 03/25 12:52
→ qd6590 : 人達成 你會說哪個難?用沒人達成當理由根本不合理 03/25 12:52
推 csy0922 : 多了FST跟EWC之後明顯燦金更難 以前只有MSI+世界賽 03/25 13:15
→ csy0922 : +聯賽不算 一年內4個國際賽事+聯賽都要短期調整到 03/25 13:15
→ csy0922 : 最佳狀態對比3年內每年有半年以上可以調整狀態是無 03/25 13:16
→ csy0922 : 法比擬的 03/25 13:16
→ AHEAD099 : 除非你能假設勝率 不然這種問題就是無解 03/25 16:23
→ AHEAD099 : 嚴謹的數學邏輯推論完全進行不了 03/25 16:23
推 Smallpiggy : 認真跟你說 兩個同等級難 只是三連霸有人過了所以 03/25 17:45
→ Smallpiggy : 以為三連霸比較簡單 兩者都難 只是看誰先達成而已 03/25 17:45
推 AHEAD099 : 這種問題問AI就是GIGO 03/25 18:22
→ AHEAD099 : 講什麼針對性壓力版本變動隊員組成調整時間長短 03/25 18:23
→ AHEAD099 : 其實就已經預設立場了 憑什麼說影響多少 正面還負面 03/25 18:23
→ AHEAD099 : 你去質疑它的邏輯他最後的答案也是無解 03/25 18:23
→ AHEAD099 : 無法假設勝率 所有推論就是基於主觀假設 03/25 18:25
→ AHEAD099 : 可以出講其中一個比另一個難的其實都半斤八兩啦 03/25 18:25
→ AHEAD099 : 可以說主流觀點是什麼 但要嚴謹數學就是無解 03/25 18:27
→ stabber8426 : 當然三連霸阿 你忽略了最大一個問題 三連霸隊友是 03/26 00:04
→ stabber8426 : 很有可能換人的 而燦金都是同一批人遇到的對手基本 03/26 00:05
→ stabber8426 : 也是 03/26 00:05
推 womanloveme : 不能因為有一個已經完成了,就說比較簡單吧?先看前 03/26 15:15
→ womanloveme : 置條件阿,你看二連霸(扣除T1)有多少人完成?燦金 03/26 15:15
→ womanloveme : 至少都可以說差一點 03/26 15:16
推 wa410489 : 一定是三連霸比較難啊,燦金要一整年維持狀態很難沒 03/26 17:35
→ wa410489 : 錯但也好幾個隊伍有過機會,反觀不要說三連霸,連下 03/26 17:36
→ wa410489 : 一個二連霸都不知道在哪裡呢 03/26 17:36
推 Sephiroth : 燦金跟三連霸的份量差太多了 03/28 18:24