推 WebATM : 但630是有寫回復原資費 基本上 他們應該不會買單的 01/07 18:24
→ WebATM : 合約上 他們站住腳 但社會觀感難看 264小時換3合約 01/07 18:26
→ erain : 但是沒有"月租原資費" 只有通話原資費 01/07 18:27
→ WebATM : 而且帳單上都是月租99 再減免99 所以我續偽留客49了 01/07 18:27
→ erain : 偏偏回復原資費 是寫"以下" 剛好又一個原資費$0.05 01/07 18:27
→ erain : 爭爭看囉 就合約內容來看 完全沒有提到月租費是99 01/07 18:28
→ erain : 反而白紙黑字的寫月租費$0 01/07 18:28
推 WebATM : 這點我也與他們論過了 他們會講那是合約之間內月租0 01/07 18:39
→ erain : 畢竟公司立場肯定要凹的 只能交給第三方來看了 01/07 18:47
推 WebATM : 我是覺得應該很難 因為所有人都是99-99 而不是0月租 01/07 19:06
推 amilkamilk : 我看我的到現在都是0月租耶,所以現在是沒有這個方 01/07 19:12
→ amilkamilk : 案了嗎? 01/07 19:12
→ amilkamilk : 我也是合約過了他繼續給我0元 01/07 19:12
推 amilkamilk : 寫目前沒合約,無綁定優惠再給一年 01/07 19:15
→ hcoaf : 也可能是預繳款扣完剩0元,點開帳單可看有沒有減免 01/07 19:25
→ hcoaf : 99 01/07 19:25
→ erain : 就試試看囉 畢竟他不該用帳單來解釋合約 有條文修 01/07 19:40
→ erain : 改 都要通知對方才對 跟信用卡條文修改要寄信 不是 01/07 19:40
→ erain : 用帳單顯示 我個人的看法 01/07 19:40
→ ckingsu : AD537訂單確認函都已經寫明月租費0元 01/07 19:47

推 pttuserbbs : 12/10申請,反應客服無效,已投訴NCC及消保會 01/07 20:00
→ pttuserbbs : 消保費申訴網址 01/07 20:02
→ hcoaf : 已申訴+1 01/07 20:05
推 pttuserbbs : 建議直接申訴,客服只會話術並且毫無任何決策權,只 01/07 20:07
→ pttuserbbs : 會讓人更生氣 01/07 20:07
→ ckingsu : 前面有人說個案處理,有申訴過關才把你改? 01/07 20:12
推 frank77830 : 我昨天向消保會申訴的案件,又被轉到TCMC(我第一次 01/07 20:14
→ frank77830 : 是直接向TCMC申訴),估計應該又是再轉去台哥大... 01/07 20:14
推 pttuserbbs : 與客服反應加上等待客服回電,花時間最後回覆無決 01/07 20:15
→ pttuserbbs : 策權... 01/07 20:15
→ erain : 客服立場可以理解 畢竟吃人頭路那可能真幫消費者爭 01/07 20:15
→ erain : 取 不過越多人申訴 NCC會比較重視 01/07 20:15
→ ckingsu : 沒申訴的每月都照收99元(最低)? 01/07 20:15
→ frank77830 : 我每次都像客服告知,本件「對事不對人」,畢竟有是 01/07 20:15
→ frank77830 : 公司端出的方案有問題造成的 01/07 20:15
→ erain : 的確是台哥大兵慌馬亂的合約 我對照很多版本 發現V 01/07 20:25
→ erain : N630是拿一個12/2號以前的合約(可能更早的草約) 01/07 20:25
→ erain : 放在續約的合約(可能續約的人太少 忘記這件事) 1 01/07 20:25
→ erain : 2/7趕緊拿掉免綁約 但是沒有像新申辦正式合約有加 01/07 20:25
→ erain : 入明訂月租費 就連改成AD537都沒有把這個約修正 01/07 20:25
→ erain : 只能說他把續約跟新申辦的合約沒有合併 01/07 20:25
→ erain : 搞太多版本搞亂他自己 01/07 20:25
推 summer17299 : 我AD523初版近線申訴也想唬我說系統看不到,要收費 01/07 20:44
→ summer17299 : 想等台哥全包,看狀況應該有點難度,有空就近線聊聊 01/07 20:47
→ ahule : 真的很誇張,謝謝大家了。 01/07 20:55
→ iComeInPeace: 要爭就直接申訴 不然客服也只能照公司要求回覆 01/07 20:58
→ iComeInPeace: 公司要求基本上就是會寫請跟用戶婉釋xxxx 01/07 20:59
→ CREA : 12月底續的VN630 合約文字和原po又有點不一樣 01/07 21:06
→ CREA : 語音/行動上網優惠都多了一行期滿恢復依原資費計費 01/07 21:06
→ CREA : 這樣是不是沒戲唱了?? 01/07 21:06
→ erain : 樓上也可以試一下 申訴 因為他的原資費都是寫在通 01/07 21:24
→ erain : 話費跟上網費 並沒有寫原月租費的金額 01/07 21:24
→ erain : 就合約內容來看 可能爭取的路線是 語音$0.05 的原 01/07 21:27
→ erain : 資費 月租費0 上網就解釋空間很大 01/07 21:27
推 bbbb25487 : 因為我只有最初版的AD523 其他的就靠你們了 01/07 21:42
推 WebATM : b大方便截圖一下 看看2026/01掛上的月租減免優惠 01/07 22:18
→ erain : 目前不管什麼版本應該都被收了 但是的資費會合併帳 01/07 22:41
→ erain : 單兩個月收一次 所以可能這期應該都會被比到下期結 01/07 22:41
→ erain : 算 01/07 22:41
推 libra0tw : "掛上"的意思是台哥大內部的系統有沒有把月租減免優 01/07 23:13
→ libra0tw : 惠掛到你的門號上,目前出帳的通通沒有,客服的說法 01/07 23:13
→ libra0tw : 是已經掛上了,但出帳最快也是一月下旬了 01/07 23:13
推 WebATM : 我12/11的VN630 與您12/10也是有所出入 但與CREA大 01/08 01:28
→ WebATM : 相同... 看來你的VN630 應該是比照AD523後的版本了 01/08 01:29
→ WebATM : M01有網友說 他的AD523後 台哥大也是妥協 不知真偽 01/08 01:30
→ ckingsu : ad523初綁約期間結束續享優惠,它都不認帳, 01/08 06:57
→ ckingsu : 到消保會才認帳 所以要堅持打到消保會第三階段法院 01/08 06:57
→ ckingsu : 提起上訴 01/08 06:58
推 wtfconk : 所以台哥大的支線是不是還沒完哪?之前有人稱讚太早 01/08 07:19
→ wtfconk : 了哦? 01/08 07:19
→ erain : 目前肯定沒完 是看多少人願意堅持跟台哥玩 01/08 08:12
推 jinzong : 如果紙本合約不見的,可以帶雙證件到直營門市申請 01/08 08:48
→ ckingsu : 前面有人提到台哥大想個別一一擊破,所以有申訴成功 01/08 09:22
→ ckingsu : 才有糖吃?它是對個別門號修改?不適用同方案的所有 01/08 09:22
→ ckingsu : 門號? 01/08 09:23
→ erain : 目前看起來是打算各別擊破 已經很多人轉約了 01/08 09:54
→ erain : 有申訴的最多是個案調整 大多數的人都是備號懶得爭 01/08 09:55
→ erain : 甚至01那邊的人連初代都懶得打電話爭取了 直接退 01/08 09:56
推 jokkson1 : AD523初版,剛打客服,說12月扣的月租費不會退 01/08 10:42
→ jokkson1 : 終身0月租優惠,從1月1日開始掛回去。感覺回答很亂 01/08 10:43
→ jokkson1 : 有在意12月份月租費的建議打客服問,我是放給他去了 01/08 10:45
推 libra0tw : 昨天客服主管說多收的月租會批次退,時間不清楚,應 01/08 11:24
→ libra0tw : 該最晚二月底以前,樂觀估計下一期帳單也許就能退回 01/08 11:24
→ libra0tw : 不可能不退啦,真的沒退就是去申訴爭取 01/08 11:24
→ libra0tw : 不知道做這個決策的是哪個部門,搞到許多使用者與基 01/08 11:37
→ libra0tw : 層員工,浪費許多資源成本也只是讓事情回到原點 01/08 11:37
推 WebATM : 您目前能打的點 大約就是APP 過去2年內都沒出現 月 01/08 13:43
→ WebATM : 租99 再減免99 這個優惠2 所以會有錯覺是0月租 XD 01/08 13:44
→ erain : 的確阿 合約沒有 我的合約也是"簡訊"帳單 01/08 14:12
→ erain : 簡訊也沒提 大多數個月都是0元 沒有管道得知是減免 01/08 14:13
→ erain : 應該說台哥大的有利地方只有帳單上有寫 然後用"慣 01/08 14:18
→ erain : 例" 99型代表月租99 那看消保會接不接受這種約 01/08 14:19
→ erain : 因為他沒有在合約裡說明"月租費"優惠或減免 01/08 14:22
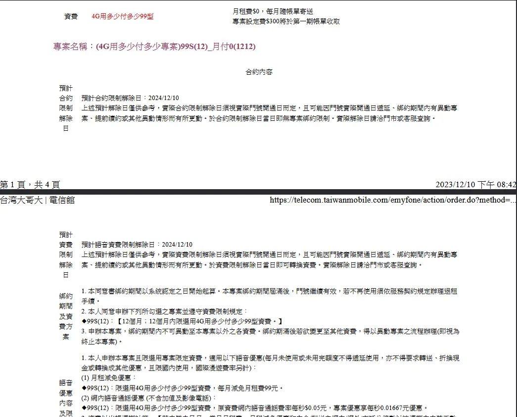
→ erain : 我又翻到公平會文件了 上面真的有月租0的方案 01/08 15:03

→ aalittle : 檔,預計合約解除日跟你同一天,推測是差不多時間申辦 01/08 21:40
→ aalittle : 的,不過我的合約內容跟你貼的有些細節卻有些差異 01/08 21:41
→ aalittle : 裡頭是有寫減免月租費99的相關條文 01/08 21:42
→ jinzong : 你的合約右上就標示 月租費0 01/08 22:37
→ erain : 因為公平會當初要求的是月租0 台哥大想用月租99-99 01/08 22:46
→ erain : 來給自己退路 但是合約匆匆上路 搞了超級多版本 01/08 22:46
→ erain : 當初在跟公平會談的時候牌告費率是0 所以我猜續約 01/08 22:52
→ erain : 的合約當初用這個草約擬的(內部跟公平會講的第一 01/08 22:52
→ erain : 版合約) 後來Ad523出的時候直接拿台星合約修改 01/08 22:52
推 aalittle : 畢竟幾天內他們就改了好幾種合約版本,所以也可能就 01/08 23:11
→ aalittle : 算同份合約電子檔、官網、紙本合約可能也會有差異 01/08 23:12
推 rrosy : 我去翻了當初申請,後來台哥大掛號寄來紙本合約。在 01/09 00:06
→ rrosy : 正面第一頁下方重要條款內容,三:選用資費:語音 01/09 00:06
→ rrosy : 資費:4G用多少付多少99型公告費率:月租99元 https 01/09 00:06
→ rrosy : ://i.mopix.cc/BKz23p.jpg 01/09 00:06
→ erain : 有趣的是 續約的vn630 是沒有紙本合約的 他合約裡 01/09 00:14
→ erain : 說採數位紀錄 01/09 00:14
推 frank77830 : 合約沒有寫期滿恢復收費99元,那廣義也能解釋成期 01/09 00:20
→ frank77830 : 滿繼續折減99元。 01/09 00:20
→ aalittle : 樓上的想法也是一種切入點,就像中華的家用網路,有些 01/09 00:24
→ aalittle : 綁約的優惠,其實約滿後沒續約,即便沒合約的無約狀態 01/09 00:25
→ aalittle : 也會維持之前的優惠方案 01/09 00:25
→ rrosy : 其實電子合約內在資費方案中已經有列出:12個月內 01/09 00:34
→ rrosy : 限選用4G用多少付多少99型資費。只是它沒有把這個 01/09 00:34
→ rrosy : 資費方案像紙本合約有一併附上更進一步內容。但是 01/09 00:34
→ rrosy : 紙本合約上有列出:4G用多少付多少99型公告費率:就 01/09 00:34
→ rrosy : 是月租99元。 01/09 00:34
→ rrosy : 至少在其他紙本合約上,台哥大已經有明確列出 用多 01/09 00:42
→ rrosy : 少付多少99型公告費率:月租99元。已經公告周知, 01/09 00:42
→ rrosy : 當時網站上應該也有公告。你不能因為你的合約上只是 01/09 00:42
→ rrosy : 沒有列出用多少付多少99型更詳細說明,就是月租99, 01/09 00:42
→ rrosy : 就否認它原本方案內容吧! 01/09 00:42
推 libra0tw : 對照rrosy的合約版本,選用資費那裡是公告費率0元的 01/09 00:49
→ libra0tw : 就有所本可以爭取不綁約0月租 01/09 00:49

→ erain : 差別在就是VN630是沒有紙本的 當初看別人說有要 但 01/09 08:04
→ erain : 是台哥大是說續約是沒有紙本的合約 也沒有寄發類似 01/09 08:04
→ erain : 的掃描檔 用戶唯一能拿到的就是訂購中合約說明 01/09 08:04
→ erain : 網站公告這一點 AD523 同專案名稱 內容卻不同 台哥 01/09 08:07
→ erain : 大卻堅持要有合約免綁約字樣才能認 那ad523 應該也 01/09 08:07
→ erain : 可以要求同方案公告事項大家已知 不應該合約內沒免 01/09 08:07
→ erain : 綁約就不認 這是我的認知 01/09 08:07
→ rrosy : 而且我去找了之前的電子帳單,裡面已經詳細列出基 01/09 09:48
→ rrosy : 本月費$99:4G用多少付多少99型,下面再減免$99,大 01/09 09:48
→ rrosy : 家應該都一樣,也很明確顯示4G用多少付多少99型就是 01/09 09:48
→ rrosy : 有基本月費$99,只是優惠期間能減免。只因在你的電 01/09 09:48
→ rrosy : 子合約上沒有進一步詳細顯示,你就不認這個4G用多 01/09 09:48
→ rrosy : 少付多少99型,字面上月費99,但你又只認0月租咬著 01/09 09:48
→ rrosy : 不放,我覺得也不太合理吧 01/09 09:48
→ erain : 但是我合約裡也沒有減免月租費(? 如果照你的合約判 01/09 09:54
→ erain : 斷 我不應該有減免月租費的情況產生 應該打從一開始 01/09 09:55
→ erain : 我合約優惠內容沒有月租費 就是該繳月租費99的情況 01/09 09:56
→ erain : 我可以理解大家基本都一樣 但是大家合約內容都不同 01/09 09:57
→ erain : 修正 我的合約內容沒有寫優惠期間 減免月租費 01/09 09:57
→ erain : 當然台哥大可以說 帳單有明列 我需要注意 01/09 10:02
→ erain : 就交給第三方來判斷雙方誰比較合理了 01/09 10:04
→ rrosy : 我是指台哥大每月帳單上也有明示:4G用多少付多少99 01/09 10:21
→ rrosy : 型基本月費$99,下面再減免。就算大家合約內容在文字 01/09 10:21
→ rrosy : 上可能不盡相同,但是這個專案每人每個月的帳單顯 01/09 10:21
→ rrosy : 示4G用多少付多少99型資費明細應該都一樣,除非你 01/09 10:21
→ rrosy : 之前台哥大每月帳單也沒有列出來,你可以秀一下你 01/09 10:21
→ rrosy : 之前收到台哥大每月帳單內容,因為我很好奇 01/09 10:21
→ rrosy : 你的電子合約上已經明顯指出,你的適用專案資費就是 01/09 10:33
→ rrosy : :12個月內限選用多少付多少99型資費,而這個資費在 01/09 10:33
→ rrosy : 其他每月帳單、當時網站、紙本合約都有表明月費99。 01/09 10:33
→ rrosy : 你卻一直執著於只因你合約上沒有明確列出月費99,就 01/09 10:33
→ rrosy : 不認這個用多少付多少99型專案資費。 01/09 10:33
→ aalittle : 反正有異議就申訴看看,有可能討到也有可能討不到 01/09 10:50
→ erain : 我是簡訊帳單 台哥大沒有寄給我電子帳單 大多數0 01/09 10:51
→ erain : 當然我這兩期有用 上去看有看到月租費減免 01/09 10:51
→ erain : 當然你可以認為我是無理要求 台哥大也這樣認為 01/09 10:53
→ aalittle : 裝台哥大的APP也可以調出前幾期的帳單 01/09 10:53
→ erain : 那就只能給第三方評斷一下了 01/09 10:53
→ erain : 可以啊 我就是這兩期出帳有看到這個字眼 01/09 10:54
→ erain : 不過早就過了合約期了 01/09 10:54
→ erain : 台哥大客服來電 依舊態度強硬 寫說以完整說明但客 01/12 19:49
→ erain : 戶不接受的回文 01/12 19:49