作者a386036 (骷髏怪)
看板home-sale
標題Re: [新聞] 不再買「空氣坪」!虛坪改革拚明年上路
時間Sat Nov 22 01:51:21 2025
依據建築技術規擇
法定機車位 甚至自行車位
行動不便車位
必須設置於B1
而法定機車位基本上都是一戶一個以上看面積
我忘記看到是哪一個案子,還有自行車
如果買房子必須要搭售一個機車位300萬,你能不能接受
行動不變車位建商要賣,買家要符合身份
所以都留給公設所以基本上整個B1都必須共同持有
至於B2以後為專有
也就是社區電梯不應該下B1以外
包含逃生梯也要獨立
但是有些機房設施必須設置地下室底層
那就獨立設置或是夾心餅乾上層跟下層是共同持有
不然你大樓設備壞了,維修車輛不能走車道
不過漏洞一定有其實建商很簡單
1.每戶都要買車位,車位價格以面積計算,而非數量
2.把法定車位變成公設,坪數就均分給大家,單價低一點,管委會統籌運用
簡單說公設比高最大元兇建築技術規範
車道管給住戶基本上很簡單變識,車位面積格子內就是4-5坪,坡道不算的話
基本上車道看單向雙向3.5-6米,假設單線雙邊都有停車,很擠的
坡道平面車位來說
本體4.3-4.7含車屁股柱子邊等5-5.5
2.25*(5.5+3.5/2)=16.3約5-8坪等於這面積代表車道只有坡道部分全體住戶分,但是
車位變外(柱子邊 車屁股),大家住戶分
但很少5那麼畸形,除非很老的房子
但不會有人蓋那麼怪的房子
3.5米車道雙邊停車應該沒人買
7-9代表柱子邊車屁股車,車位前方車道一半以上,都是車位持分
8.5-9.5車位前方車道幾乎是車位持有
9.5-10代表B2以後坡道均由車位持有
10以上代表地下室依據法規做,面積過大
或是擔心公設比過高,B1及部分機房撥給車位持有
這都是發生在停獎年代
但早期自設機車位可以無上限搞,獎勵車位放一樓,二工成公設沒人管
這時就弄一堆違法公設,公設比就上升5-10%
頂蓋式開放空間,捷運共構的交通空間,獲取獎勵,可是跟你收錢當面積賣給你,頂蓋開
放空間二工使用,被抓公眾使用你買單
而吃公設比怪物,獨立排煙室,防災中心,中繼水箱機電室,屋凸的機房,法定機車位行
動不便車位更,雙逃生梯
一個獨立排煙室,電梯,逃生梯,基本上就吃掉10-30坪看大樓規模,那種3-4台電梯的這
一間就40坪去了
梯廳走道以前的80公分90公分100公分120公分
到現在最窄處點對點150公分以上,你們把手吐出來也算,對講機也算
如果設計外開門(商業用要外開)則是雙邊門打開後最窄處
所以一般事務所,商業用,工業用,門都會內凹吃主建物面積,不然公設比會超級可怕
而這些法規都是每次有重大意外,就會改一次
室內裝修管理辦法 衛爾康大火
921 鋼筋結構
大喜事 雙逃生梯
東方大樓大火我忘記修什麼
獨立排煙忘記那個事件
--
※ 發信站: 批踢踢實業坊(ptt.cc), 來自: 42.79.166.86 (臺灣)
※ 文章網址: https://www.ptt.cc/bbs/home-sale/M.1763747483.A.D3A.html
噓 jessicaabc98: 好了啦 11/22 02:12
房仲時期我接過換屋的,公寓換新房子
新房子公設面積扣掉,陽台外推陽台面積不算,還繳管理費吃虧 新大樓消磨大吃虧
這樣主建物面積一坪30萬買
權狀50主建物30附屬5
他要用30*30=900買
他的房子委託,我房子沒公設 免管理 以前蓋的房子用料好 水泥日本來的
我單價要40萬
權狀30,陽台推出去5坪我土地40坪一樓蓋上來違建10坪,頂加30+5+10=45
這樣一算90坪3600,稅金我不繳歐,仲介費我很大方自己加,我這房子隨變都5000
發財屋,我要讓其他人住了發財做功德才賣
標準買屋實坪制,賣屋唬爛灌水制
※ 編輯: a386036 (42.79.166.86 臺灣), 11/22/2025 02:25:00
推 prostar: 反應不用這麼大吧11/22 03:47
推 darkangel119: 一樓反應真好笑11/22 04:38
推 ilovejesus: 推買屋賣屋不同腦袋XD11/22 07:21
推 madd: 認真討論空空也可以惱怒 笑死 11/22 07:57
推 silentsand: 惱怒王 笑死 11/22 08:26
推 kissu5566: 雙逃生梯真的沒必要11/22 08:38
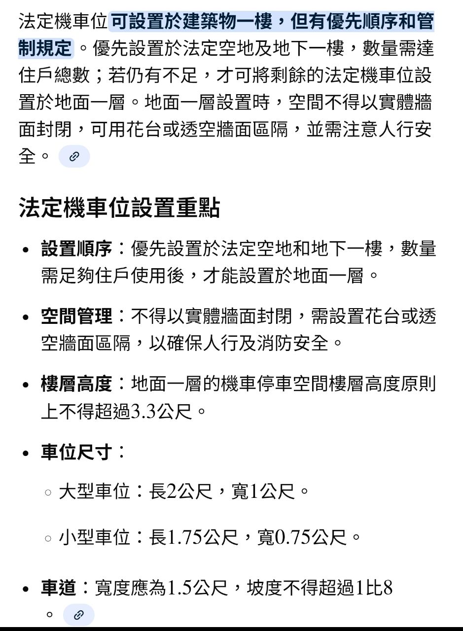
→ sdhpipt: 沒有吧 法定機車位甚至可以設在一樓法定空地11/22 08:47
→ sdhpipt: 沒有規定一定要設在地下一樓 11/22 08:47
→ sdhpipt: 那個郵局旁邊空地的白色格子就是法定機車位11/22 08:52
自設跟法定
https://i.mopix.cc/y0MHQy.jpg
※ 編輯: a386036 (42.79.154.124 臺灣), 11/22/2025 09:37:40
→ IBIZA: 法定空地跟地下一樓是同順位啊 sdhpipt是對的 11/22 10:23
→ IBIZA: 地面層(指的是建築物內) 才是第一順位不足時可以設在地面層 11/22 10:24
推 kcy05785: 嘎飛狗在無能狂怒,哈哈哈哈 11/22 15:17