看板 home-sale 關於我們 聯絡資訊
這篇文章:你的年齡,決定了你的房貸賽道!從25歲到55歲的「房貸成年禮」全解析 最近在網上瘋傳,現在人沒法看太長文章,所以我請AI幫你摘要了: https://i.mopix.cc/1hbUVr.jpg
https://i.mopix.cc/19boeH.jpg
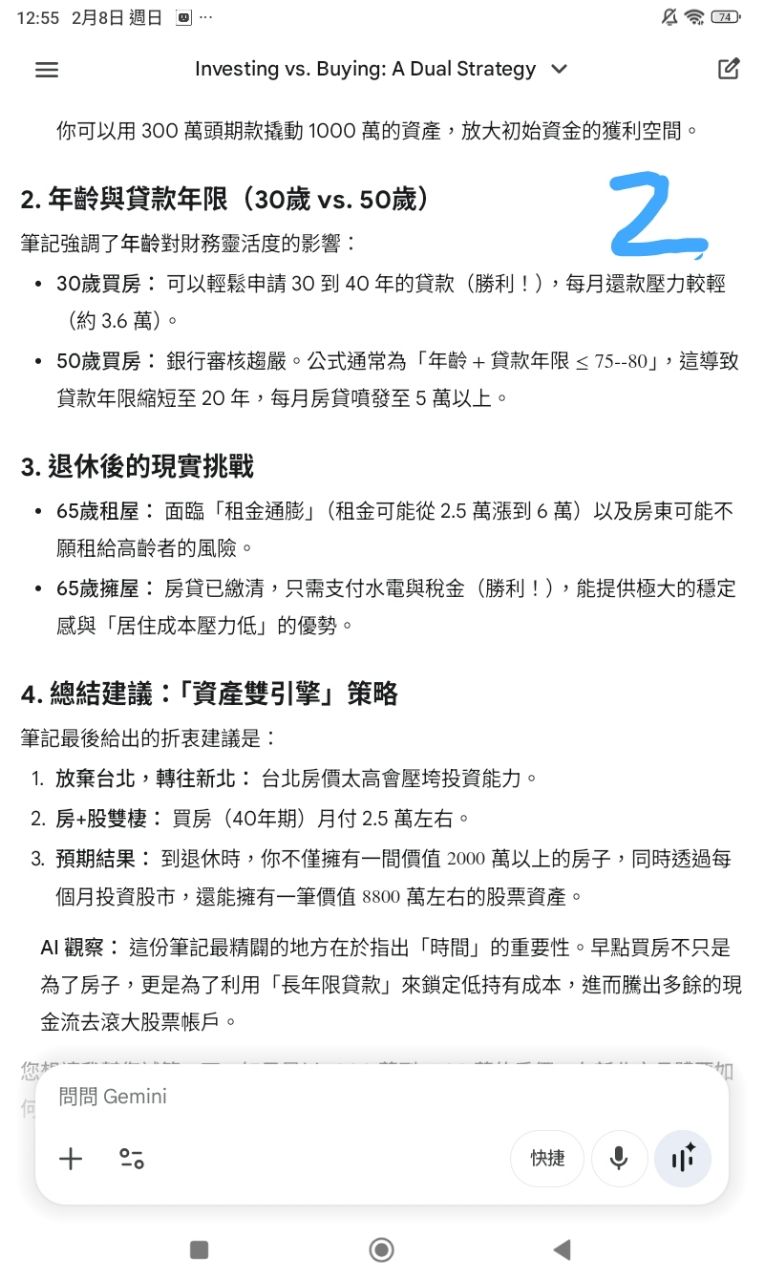
小盆栽的心得: 最近大家從房地產聊到價值觀,聊到什麼是自由?剛好看到這篇文章順便分享一下,自由 到底是什麼??自由就是擁有選擇權! 選擇是什麼選擇就是主動可以決定要或不要,主動的相反就是被動和被迫,年輕的時候你 以為你要的自由,是不背房貸的自由,很容易理解,無債一身輕!!! 但是你不知道,被資本主義洗腦的你,正在一點一滴的錯過你的機會,那就是年紀!!! 買房跟生小孩一樣是有黃金時間的,一旦錯過了這個時間,每個月買房的負擔從40年變成 30、20年,負擔就會變重很多! 你以為的主動選擇,選擇買股票,選擇出國打卡,選擇趁年輕多多享受人生,你以為的自 由,其實正在剝奪你未來的可能性! 一旦錯過了可貸款的年紀,可能這輩子都沒有機會,再利用40年長時間攤提的方式,去買 到自己的房子! 年紀和房子的屋齡,還有貸款的時間是有相關的,不是被迫月付款負擔變大,就是被迫買 新房 子,建商新房子單價提高,你被迫買單!不然就是被動的放棄,擁有一個穩定的歸屬感! 所以20到30是關鍵的時間,除非你打定主意此生絕對不買房,不然真的不要錯過黃金時間 !!錯過五倍槓桿! 投資賺不賺錢不是最重要的,如果你連一間自己住的房子都沒有,應該想的是你的第一桶 金和第一間房,而不是後面的!什麼獲利,你自己住沒有要賣都不重要!歸屬感和安全感 最重要! 之前看過一本書是長壽新人生,他就有在說過去的人20幾歲到30出社會,工作65歲退休, 以前人工作30年存錢養老是夠的,因為平均壽命大概只有70幾,退休時間了不起20年;但 現在人動不動活到80 100歲,只賺30年根本不夠存錢! 所以只能存在房子裡面,老了以房子來養老,租房子要是依照銀行的潛規則被淘汰了貸款 的權利,那就變成沒有選擇了!!!被迫要租 房子一輩子,就算老了有人願意租給80歲或是100歲的你,從30歲租到100歲整整70年,這 樣真的劃算嗎?就算租的到租一輩子,替人家付一輩子房貸,感覺不是更吃虧嗎? ........ 網路上傳這篇文章,全文如下: 你的年齡,決定了你的房貸賽道!從25歲到55歲的「房貸成年禮」全解析 當25歲的小美看到「40年房貸、月付3萬4」的廣告時,她不知道這只是銀行為她這個年齡 層設定的「專屬賽道」每個年齡都有自己的房貸遊戲規則。 走進銀行,房貸專員桌上都藏著一本無形的「年齡賽道手冊」。 從25歲到55歲,每個年齡段都有銀行系統預設的房貸年限賽道。這不是選擇題,而是現實 給出的單選題。 今天我們來揭開這本手冊內容,看看你在哪條賽道上。 25-35歲:被分配的「40年馬拉松賽道」 如果你在這個年齡段走進銀行,櫃檯人員會對你露出最燦爛的笑容。因為在銀行系統裡, 你正站在 「40年超長馬拉松」 的起跑線上。 35歲申請,最多能貸40年,這是銀行對年輕人「財務潛力」的最大信任票。但這張票的代 價是:你要跑到75歲才能衝線。 現實是,即使拿到40年賽道資格,多數25-35歲年輕人根本跑不進場。 月付3萬4的入場費,需要家庭月收至少6.8萬的「財力證明」。這等於要求雙薪夫妻每人 月薪超過3.5萬,或單身者月薪近7萬,這是多數初入職場年輕人難以企及的門檻。 銀行給了你最長的賽道,卻沒告訴你起跑線前還有一道高高的「收入跨欄」。 36-45歲:多數人的「30年標準賽道」 來到這個年齡段,銀行對你的笑容變得務實。系統自動將你分配到 「30年標準賽道」。 45歲申請,最多貸30年,這是銀行對壯年族「收入穩定度」的評估結果。你要跑到75歲才 能完賽,但比起40年賽道,每月要多付近8,000元。 這條賽道上的跑者,通常正面臨 「家庭開銷高峰」 與 「房貸壓力」 的雙重夾擊。 子女教育費、父母孝親費、生活品質開銷,加上每月4.2萬的房貸,組成了一張緊繃的財 務網。雙薪家庭月收入需達12.6萬以上(按房貸不超過收入1/3計算),才能在這個賽道 上跑得不那麼氣喘吁吁。 46-55歲:壓縮的「20年衝刺賽道」 如果你在這個年齡段才首次購屋或想換屋,銀行的表情會變得嚴肅。系統只為你保留 「2 0年衝刺賽道」。 55歲申請,最多貸20年,這是銀行對中高齡者「退休倒數」的風險控管。你要在75歲前衝 刺完畢,每月負擔高達5.5萬元。 這條賽道最殘酷的地方在於 「時間壓縮效應」。 銀行假定你60-65歲退休,所以還款期必須壓縮在退休前後。每月5.5萬的還款額,要求個 人或家庭月收入至少16.5萬,且收入穩定性要經得起放大檢視。 每條賽道背後的「隱形淘汰機制」 年齡決定了你的賽道長度,但 「財力」才是決定你能否站上起跑線的關鍵。銀行系統中 還有一套隱形的淘汰機制: 負擔率審核:銀行要求 「月付佔收入比不超過50%」,實務上更安全的線是 33%。 收入穩定性檢驗:公教人員、大型企業員工通常能拿到較好條件;自由業、中小企業員工 則面臨更嚴格審查。 資產負債表評估:名下已有其他貸款、信用卡債過高,都可能讓你從賽道上被請下來。 被賽道排除的人,去哪了? 當我們談論「幾歲適用幾年房貸」時,其實已經忽略了一個龐大群體:那些根本無法達到 任何賽道起跑標準的人。 25歲年輕人看到40年賽道的月付3萬4,發現是自己月薪的80%甚至100%,直接選擇「退賽 」。 35歲壯年族面對30年賽道的月付4.2萬,計算著孩子的補習費和父母的醫療費,最終決定 「棄權」。 50歲中年族看著20年賽道的月付5.5萬,想著退休存款還未夠,只能「觀望」。 這些人沒有消失在統計數字裡,他們轉向了 「場外賽道」:社會住宅、租金補貼、長期 租賃,或是選擇離開高房價區域。 房貸年齡學的真相:賽道早就鋪好,但多數人連起跑線都碰不到 銀行的年齡加房貸年限不超過75歲的規則,看似公平地為每個年齡層鋪好了賽道。但真相 是:這些賽道是為「已具備一定財務條件」的人設計的。 真正的「房貸年齡學」應該是:先計算「你能負擔的月付佔收入比」,再回頭推算「你能 買多少總價的房子」,最後才是「根據年齡選擇合適的貸款年限」。 下次聽到「你的年齡可以貸幾年」時,記得問自己更重要的問題:「以我的收入,應該選 擇多少總價的房子,才能讓生活不被房貸綁架?」 ? ....... AI不會害你失業, 和你競爭工作的人是比你還會用AI的人! 你的競爭對手不是機器人AI, 是那些比你還早開始研究AI善用AI的人! https://i.mopix.cc/Efeh9K.jpg
https://i.mopix.cc/HQETYl.jpg
https://i.mopix.cc/nOjPaV.jpg
小盆栽2026.02.08 -- ※ 發信站: 批踢踢實業坊(ptt.cc), 來自: 114.36.144.117 (臺灣) ※ 文章網址: https://www.ptt.cc/bbs/home-sale/M.1770530133.A.98A.html ※ 編輯: planta (114.36.144.117 臺灣), 02/08/2026 13:59:35
straggler7: 寒冬送暖02/08 14:01
xup6fm06: https://i.imgur.com/m5z3hWx.jpeg02/08 14:06
※ 編輯: planta (114.36.144.117 臺灣), 02/08/2026 14:16:24
jinso7410: 購物那邊你還要看購屋百分比02/08 14:19
jinso7410: 如果人數少一半 購屋百分比上升呢02/08 14:19
jinso7410: 更不用說通膨 和資產繼承極端化02/08 14:19
jinso7410: 空空隨便拿個數據就拿來烤秋琴02/08 14:19
jinso7410: 頗有學店仔的味道02/08 14:19
jinso7410: 反正個人業障問題 不用勸太多 嘻嘻02/08 14:20
planta: 金桑所言極是!02/08 14:21
jinso7410: 空空單細胞思維 我剛出社會也當過02/08 14:34
jinso7410: 我知道他們在想什麼02/08 14:34
jinso7410: 想看崩盤 任何數據都會放大當浮木02/08 14:34
jinso7410: 只求讓自己安心度日 不會fomo02/08 14:34
jinso7410: https://i.mopix.cc/NQj862.jpg02/08 14:42
jinso7410: 資產繼承極端化,年輕人買房比例會升高02/08 14:42
jinso7410: https://i.mopix.cc/kyxiZx.jpg02/08 14:46
planta: https://i.mopix.cc/cWSpSE.jpg02/08 14:53
planta: https://i.mopix.cc/Q4iqkr.jpg02/08 14:53
planta: 原來20歲=有無敵星星02/08 14:54
quiet93: 買到自己的房子有什麼難啦 02/08 14:58
quiet93: 價錢問題而已02/08 14:58
planta: https://i.mopix.cc/2ytqST.jpg 02/08 14:59
quiet93: 20歲當然拿來衝收入,衝什麼買房賽道啦02/08 14:59
quiet93: 拿錢出國也不是沒爽到02/08 14:59
quiet93: 以前的人工作30年?!以前的人15歲就開始工作,就算只工02/08 15:01
quiet93: 作到55歲,也是40年,好嗎02/08 15:01
quiet93: 如果你都知道選擇多少房價的房子才不會被房貸綁架,那怎02/08 15:02
quiet93: 麼會有老了買不到房的問題啦02/08 15:02
stanly3092: 20歲買房呀...本金哪裡來問一下02/08 15:04
quiet93: 首先,租金通膨這個假設是很幽默的02/08 15:07
quiet93: 不可能一邊說都心化一邊租金通膨啦02/08 15:08
quiet93: 沒有錢又不繼續工作,住在高房價地方的意義是?02/08 15:09
quiet93: 高房價地方的公園比較香嗎?02/08 15:10
quiet93: 把自己年輕的生活過得精彩點,老了只要有健康的身體跟良02/08 15:14
quiet93: 好的人際關係,不會慘去哪裡啦02/08 15:14
quiet93: 反過來,老了沒健康的身體跟良好的人際關係,有錢也很慘02/08 15:14
touchbird: 一個月三萬去買0050 20年後就可以全款買房了 還有剩不02/08 15:18
touchbird: 少錢02/08 15:18
planta: https://i.mopix.cc/ST1weW.jpg02/08 15:22
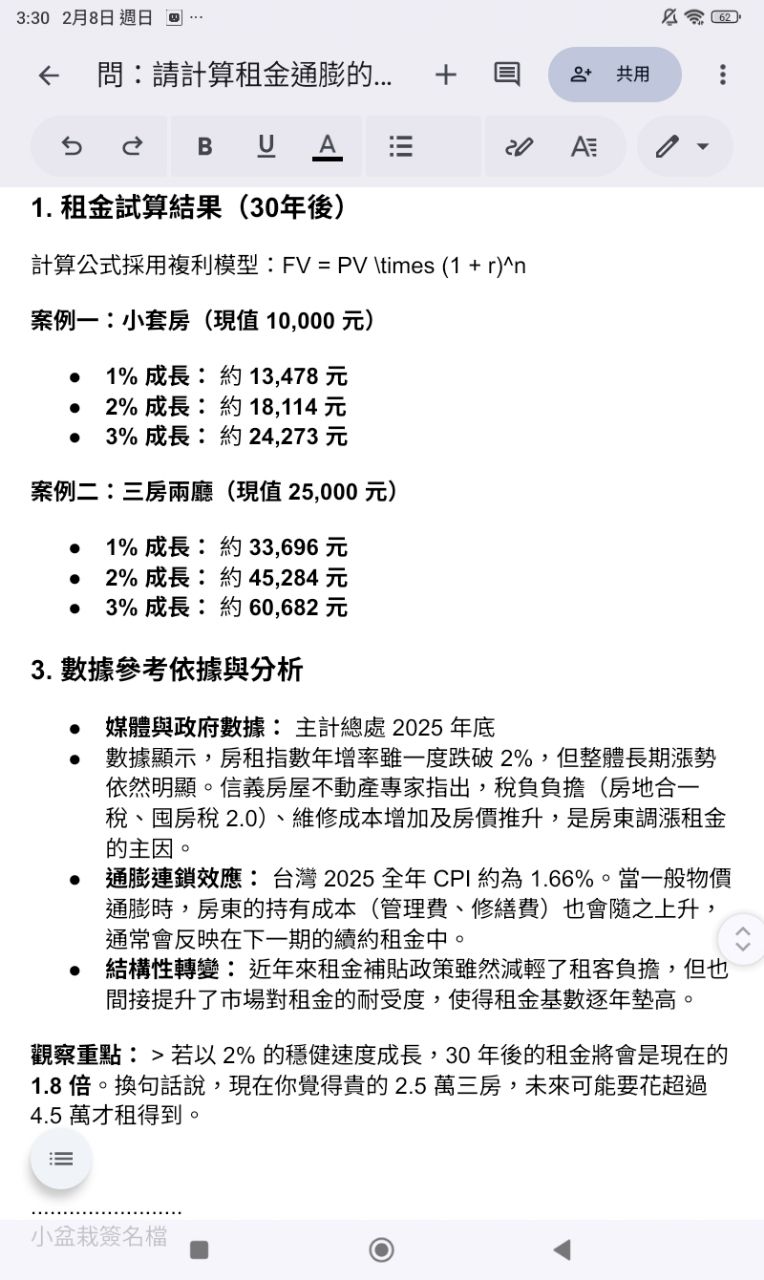
planta: 但是買股票不能槓桿,老了也沒有人要煮給你,重點是租金6502/08 15:23
planta: 歲通膨會變成60000元,這個是AI回覆的02/08 15:23
planta: 設定的條件是35歲有300萬,要買房子還是租屋買股?如果現 02/08 15:25
planta: 在租房子25000未來的租金是多少,AI用2到3趴通膨算出來的,02/08 15:25
planta: 是65000!你65歲還要付60000多的租金喔?! 02/08 15:25
Pipline: 股票不能槓桿?02/08 15:25
yourfans: 不是不能 而是房貸不會被追繳02/08 15:28
planta: https://i.mopix.cc/hA0xSX.jpg02/08 15:31
planta: https://i.mopix.cc/9Ecokj.jpg02/08 15:31
planta: https://i.mopix.cc/nysUA5.jpg02/08 15:32
planta: https://i.mopix.cc/S7EHUV.jpg02/08 15:32
planta: AI是用通膨物價2到3趴去算,這個租金的老實說如果不是他02/08 15:33
planta: 算出來,我也不會想到25000會變六萬,太誇張了!變成4000002/08 15:33
planta: 就已經翻倍了耶?!!!時間和複利可能是最可怕的事!02/08 15:33
yourfans: 大大 好像 沒有看懂 阿姨 說的話 阿姨 是說 老了 就不會02/08 15:34
yourfans: 去住 這種很貴的 所以 不能假設 房租是固定成長 因為 一02/08 15:34
yourfans: 個人老了 沒房子住 去鄉下住 是不可能 跟都市 一樣貴02/08 15:34
yourfans: 所以 我 小弟 不才 我 覺得 趁年輕 在都心 找便宜的 買02/08 15:36
yourfans: 一下 就可以一直爽住 何樂不為02/08 15:36
※ 編輯: planta (114.36.144.117 臺灣), 02/08/2026 15:46:55
planta: https://i.mopix.cc/d2DFV0.jpg 02/08 15:47
planta: 老了不需要工作也不需要學區宅要去住哪裡是個人選擇,這也 02/08 15:49
planta: 是考古題了有人覺得老了住鄉下就好,有人覺得老了更需要 02/08 15:49
planta: 住在醫療設備好的都市裡,價值觀沒有對錯,你自己想好就好 02/08 15:49
planta: 了,我不任意批評別人,我們喜歡AI中肯跟週延的回答,他 02/08 15:49
planta: 說雖然年輕有優勢,可以貸款比較久,但是也不要硬去買,會 02/08 15:49
planta: 影響生活品質! 02/08 15:49
planta: 至於想買又沒有錢的,就應該把注意力集中在如何存第一桶金, 02/08 15:50
planta: 畢竟就算打房成功,機會也是留給,有準備頭期款的人! 02/08 15:50
yourfans: 不才 小弟 我 覺得 老了 能選擇 都市 還是 鄉下住 也是 02/08 15:57
yourfans: 一種 奢侈 因為 老了 萬一 沒錢 的話 都市 就 不會是個 02/08 15:57
yourfans: 選項 02/08 15:57
quiet93: 台灣因為健保,很多地方有醫療啦 02/08 15:58
quiet93: 就連現在大家看不起的高雄台南,也都有醫學中心 02/08 15:58
quiet93: 到底要住什麼鄉下啦 02/08 15:58
quiet93: 都市爛房子,不貴好嗎 02/08 15:59
quiet93: 算那麼多,請問你月付25000貸款40年的總價是多少,這不是 02/08 16:00
quiet93: 標準答案了嗎 02/08 16:00
quiet93: 講來講去都是買1000萬的房 02/08 16:00
yourfans: 老了 的人 租房子 也有 可能 租不起阿 你說南部 也有 醫 02/08 16:01
yourfans: 療中心 眾人皆知 但 以後 大家都老人 都想住 離都市近 02/08 16:01
yourfans: 的醫療中心 這個也會 反應在 價格上 02/08 16:01
yourfans: 1000萬 我們 講起來 很簡單 但你跟 某些族群講 就 不是 02/08 16:03
yourfans: 這個回事 但我基本 同意 都市爛房 便宜 但以後 還是會有 02/08 16:03
yourfans: 很多 只租的老人 買不起 可能也 租不起 只能 鄉下 02/08 16:03
quiet93: 幹嘛租啦,老了就看手上多少錢買一間,很簡單 02/08 16:03
yourfans: 年輕 都買不起了 老人 你要他 花養老金 買 不是要了他 02/08 16:04
yourfans: 的 命 嗎 02/08 16:04
planta: 如果老的時候可以買為什麼現在不能買?如果以後越來越貴 02/08 16:05
planta: 怎麼辦? 02/08 16:05
planta: 還是年輕的時候住都市,老了以後去住中南部有醫學中心的地 02/08 16:06
planta: 方?那如果連中南部醫學中心房貸有變貴了怎麼辦?畢竟以 02/08 16:06
planta: 後是我們說就會搶一樣的需求? 02/08 16:06
quiet93: 以後越來越貴又怎樣,你年輕時都享受過了啊 02/08 16:07
quiet93: 一堆爛房怎麼越來越貴啦? 02/08 16:08
quiet93: 沒人跟你搶,好嗎 02/08 16:09
planta: 還是有什麼中南部有醫學中心,但還沒有被大家發現房價凹陷 02/08 16:10
planta: 的地方?我本來想說老了去住高雄,結果發現了高雄也漲, 02/08 16:10
planta: 都是台積電害的?!還是台積宅也會跌?但如果是這樣,你 02/08 16:10
planta: 的錢放在股票,連台積電都跌,不是更可怕?! 02/08 16:10
quiet93: 因為現在買是你去配合你的錢,而不是錢去配合你的需要 02/08 16:10
quiet93: 要什麼凹陷啦,只有台北才會那麼貴,其他地方又不貴 02/08 16:11
yourfans: 沒事 我發現 好多人 都是 南部 雪崩仔 就 讓我們 一起 02/08 16:11
yourfans: 看下去 能不能 老了 一起去 團購 南部 醫療中心 旁邊 的 02/08 16:11
yourfans: 破房 一起組建 南部 快樂 樂活 養老村 好不好 02/08 16:11
quiet93: 台北市老公寓大家都能住了,大家對於居住品質要求不高啦 02/08 16:12
quiet93: 南部雪崩是房版教的阿,沒看房版嗎 02/08 16:12
quiet93: 什麼叫都心化,要不要叫大神解釋一下 02/08 16:13
yourfans: 一起組 南部 雪崩 快樂 養老 宅 台北 就租給 小朋友 好 02/08 16:13
yourfans: 不好 02/08 16:13
planta: 可以喔真的可以喔!我前一陣子才去高雄看房子,我打的主意 02/08 16:14
planta: 也是跟q姨一樣,去中南部找醫學中心買,但我發現南部也不 02/08 16:14
planta: 便宜了,但當然是沒有台北這麼貴,至少以房子養老,最後只 02/08 16:14
planta: 能借五六成,頭期款拿不回來劃算一點! 02/08 16:14
quiet93: 雪崩是房版大神講的 02/08 16:17
quiet93: 我講的是不貴,你沒有買不了的問題而已 02/08 16:17
jaricho: 台南高雄房價翻倍 真是太讓沒吃到的眼紅了 02/08 16:18
planta: 但是我跟我媽說,我媽說老了他不要換生活環境,他死也要住 02/08 16:18
planta: 在原本的地方,好像老人都這樣耶???這要怎麼解決? 02/08 16:18
k798976869: 年輕享受其實也不錯 大腦感受多巴胺的爽度比較高 老了 02/08 16:23
k798976869: 一身小病小痛也不舒服 直接安樂死就好 02/08 16:23
k798976869: AI很恐怖的 高薪職業大幅度減少 只剩底薪賣純勞動力的 02/08 16:27
k798976869: 職業缺人 根本不可能買房 02/08 16:27
yourfans: 年輕 一定 要 享受 才 不枉此生 享受的同時 能夠 也買房 02/08 16:28
yourfans: 子 自住 爽爽過 這就是人生 這就是 老 X 珍 02/08 16:28
quiet93: 沒辦法解決阿,所以都更才那麼慢 02/08 16:31
k798976869: 享受存錢買房很有安全感當然也可以 只是這種比較老派 02/08 16:31
k798976869: 在上上一輩的人中才比較多 現在年輕人只想換iPhone 再 02/08 16:31
k798976869: 去歐洲旅遊買名牌 存不了一點錢 02/08 16:31
quiet93: 所以要嘛老了就回去顧爸媽,要嘛就把爸媽丟給別人顧,就 02/08 16:31
quiet93: 這樣而已 02/08 16:31
quiet93: 別說安樂死啦,還不如不打流感疫苗,中肺炎死掉可能比較 02/08 16:33
quiet93: 快 02/08 16:33
yourfans: 大家 不要 這樣 一直 想死 好嗎 我們要 正向 樂活 02/08 16:34
planta: 所以我覺得AI很中肯他說你還是要看一下你的負擔比例去回 02/08 16:34
planta: 推你的總價,不要買太貴保留餘裕,每個世代的價值觀不同 02/08 16:34
planta: 對生活品質的定義也不同,有些人重視手機出國和打卡,有 02/08 16:34
planta: 些人則覺得自住安全感,歸屬感很重要! 02/08 16:34
yourfans: 也是有 能出國 買iPhone 也能 買房的 年輕人啦 我們 眼 02/08 16:35
yourfans: 界 可以 寬一點 02/08 16:35
planta: 其實我覺得退休不需要工作機會把台北的房子留給年輕人,去 02/08 16:36
planta: 中南部醫學中心,不一定是比較差的選擇!但是這好像也得 02/08 16:36
planta: 提早佈局 02/08 16:36
yourfans: 其實 一點 也 不難 布局 北部 多間 大於 少間 因為多間 02/08 16:37
yourfans: 坪數 小 以後 比較好租 然後 用台北 的租金 養 南部 雪 02/08 16:37
yourfans: 崩房 快樂 樂活 好嗎 02/08 16:37
planta: 樓上太厲害,又用別人的錢,來替自己繳房貸,計畫通 02/08 16:39
azcooper: 五倍槓桿跌20% 02/08 16:43
guestwhat: 空空看不到系列 02/08 16:59
UrFather: 感謝您幫國有局打拼貸款一輩子☺ 02/08 17:19
clisan: 30之前衝本業吧,除非家裡贊助不然頭期都沒有 02/08 18:05
thinksilver: 好險我有認真的爸媽 不用讓我買房XD 02/08 18:39
jackson15988: 這篇有人在那邊說通膨假議題? 數學體育老師教的嗎? 02/08 19:09
jackson15988: 如果是假議題 那你要不會回推這幾年的便當漲多少? 02/08 19:09
jackson15988: 這件事情已經告訴你很清楚了,我也算過到我退休基本 02/08 19:10
jackson15988: 工資 ,台灣基本工資就是6萬元! 你不要不信邪 02/08 19:10
jackson15988: 還在那邊覺得自己是少年股神喔?! 02/08 19:11
ganninian: 同意 自住房是人生最划算投資 先有自住房再談其他投資 02/08 19:50