推 zeroyaking: 哪裡來的部將 那麼勇猛!!! 02/25 21:45
→ EvilJustice: 魯空只會用AI,笑鼠。AI要泡沫化了啦!! 02/25 21:47
※ 編輯: soulknight (1.164.15.10 臺灣), 02/25/2026 21:48:41
→ soulknight: 如果有修到推文的 先說聲抱歉 02/25 21:49
推 childeviler2: 隨意哥不是兩年賺20萬嗎?我記得他有分享給bl看 02/25 21:52
推 ddey: GG地位跟其他能比嗎 02/25 21:52
推 childeviler2: 如果一年賺10萬就是他所謂的20~30%報酬,那本金不就 02/25 21:54
→ childeviler2: 30萬? 02/25 21:54
推 pz5202: 1F 哈哈哈 我也是這樣想 02/25 21:59
推 OMIHomie: 這篇務實。這年代遇到左膠要好好呵護帶著惻隱之心,不 02/25 22:08
→ OMIHomie: 然大家都是正常人就沒辦法形成階級 02/25 22:08
推 hermitwang: 兩年賺20萬?這是剛出社會工作,還沒存到什麼錢吧? 02/25 22:11
→ hermitwang: 難怪那麼左派思想啊,不怪他啦,哈。 02/25 22:11
噓 hwei9582905: 看不完就覺得,你爸才該把你射在牆上 02/25 22:12
→ hermitwang: 希望他趕快認清這社會 02/25 22:12
噓 stevenme: 同意hwei...... 02/25 22:15
※ 編輯: soulknight (1.164.15.10 臺灣), 02/25/2026 22:16:35
→ kukumalu819: 真要炒股光這三天就不止20萬了吧.... 02/25 22:19
→ soulknight: 不管有沒有射 記得繳房租啦 或者不要當賴家蟲 02/25 22:23
→ fluffyradish: 尊重他人命運 放下助人情節 02/25 22:38
→ chal: 2020年就PO過對帳單了啦 把那時乘以四就是現在的對帳單 02/25 22:39
→ chal: 你覺得我來這裡這麼久 可以逃過對帳單這第一關嗎 02/25 22:40
→ soulknight: 你覺得你拿四五年前的帳單 到現在直接X4 這麼簡單喔? 02/25 22:46
推 alexstag: 嘻嘻 不意外啦 02/25 22:49
→ chal: 你用邏輯想就知道了 房版是最愛嗆人拿對帳單的 例如你這篇 02/25 22:49
→ chal: 這第一關 不會輪到你來把守 02/25 22:50
推 hermitwang: 邏輯就是這中間可能賣掉了,可能虧了,所以還是得 02/25 22:55
→ hermitwang: 有新的對帳單啊,現在詐騙那麼多,怎麼可能輕易相 02/25 22:55
→ hermitwang: 信別人呢。 02/25 22:55
推 alexstag: 最近見獵心喜瘋狂推文的幾個都沒看過對帳單,真的 02/25 22:55
→ alexstag: 賺很大早就發文了,直接貼出來ko 不就好了 02/25 22:55
→ alexstag: 寧可推幾十串文也不要截圖一張 02/25 22:56
→ hermitwang: 何況現在AI時代想要有假的也不難,股板聽說就有假 02/25 22:56
→ hermitwang: 的對帳單。 02/25 22:56
→ chal: 可我這幾年講的方向沒變 我如果把股賣了來講長投 豈不變態 02/25 22:57
推 sunnytravel2: 推推推! 02/25 23:02
→ fluffyradish: 信的QQ 02/25 23:04
推 JKjohnwick: 沒貼對帳單就可以維持租屋股神人設阿 02/25 23:06
→ JKjohnwick: 最愛放對帳單其實是股版吧 02/25 23:06
→ chal: 2012年以前系統找不到了 02/25 23:06
→ soulknight: 推文總是有清醒的 有時候自己沒做 勸別人做 笨又壞 02/25 23:06
→ chal: 可以看得出來 我每次買賣都是以年為單位 02/25 23:07
→ chal: 8年賺450萬 績效應該還可以吧 愈年輕資本比較少 02/25 23:08
推 alexstag: 我看圖片都賣出? 02/25 23:08
→ chal: 台光電是我賺最少 但後來台光電漲超多 我沒抱住 02/25 23:09
→ chal: 這些經驗都形成我長抱的個性 02/25 23:09
→ chal: 還有幫我媽買的長榮也是錯過十倍漲幅 所以現在不會輕易賣飛 02/25 23:10
推 alexstag: 那你這幾年的幹嘛不發 02/25 23:10
→ chal: 那對帳單其實沒有把股利算進去 所以我的績效不止如此 02/25 23:10
→ chal: 講話有道理的話 不用靠對帳單啦 而且跟股票幾億比 實不足道 02/25 23:11
推 alexstag: 我相信你績效更好啊,更好發一發就直接擊潰房蟲了 02/25 23:12
→ alexstag: 吧 02/25 23:12
推 sunnytravel2: 其實沒人care chal你股票賺多少錢,股市房市都是可 02/25 23:12
→ sunnytravel2: 以好好投入的,但chal一天到晚只會在房版一直po 一 02/25 23:12
→ sunnytravel2: 些令人啼笑皆非的文章,這篇回覆你的文章就非常好 02/25 23:12
→ chal: 跟股版神人700萬到3億多比 我實在是覺得沒什麼好PO的 02/25 23:13
→ soulknight: 拜託 擊潰我就好 我只是房蟲 奈米股蟲 02/25 23:16
推 alexstag: 講你自己就好了,扯別人幹嘛,每年都有人賺破億啊 02/25 23:16
→ alexstag: ,也每年都有人破產,講自己就好 02/25 23:16
→ soulknight: 以前的找不到沒關係 至少 兩三年內的肯定有 02/25 23:18
→ chal: 就是2020年的資產乘以四倍 不信就算PO 你也可以說是AI圖 02/25 23:22
噓 rainingkid: 好了啦 第一段爆粗口你就輸了 02/25 23:23
→ soulknight: 又如何? 關你屁事? 我只找chal啊! 記得繳房租 02/25 23:24
推 flexin: 哇 股神 歡呼 02/25 23:27
推 alexstag: 那你po以前的也可能是AI圖啊,既然覺得人家不會相 02/25 23:28
→ alexstag: 信,那你幹嘛要發一個以前的? 02/25 23:28
→ alexstag: 直接發最近的不就好了 02/25 23:29
→ chal: 2020年還沒有AI吧 我是去找舊文的連結的 舊文還在 02/25 23:29
→ alexstag: 特別找一個以前的超奇怪 02/25 23:29
→ soulknight: 給的都是謬論 實戰根本就是死一片 還亂PO文 給建議 02/25 23:29
→ chal: 可以證明我是長投 以年為單位買賣的 02/25 23:30
→ alexstag: 供三小,有AI那一年做不出來,公元202年的都能做啦 02/25 23:30
→ alexstag: ,改個數字而已 02/25 23:30
→ soulknight: 又會扯東扯西 這幾年的對帳單 電腦版很容易找 02/25 23:30
→ chal: 我當然可以手機截取一下就有目前的總資產 但意義是什麼 02/25 23:31
→ fluffyradish: 未實現也可以呀…我也是秉持一張不賣奇蹟自來 02/25 23:31
推 kcy05785: 人家是政黑常客捏,放尊重點 02/25 23:32
→ chal: 假設我真的賺4倍 你們就會聽我的 說我有道理嗎 02/25 23:33
推 alexstag: 這個素質太差了啦,發幾年前的跟不發裝神秘差不多 02/25 23:33
→ alexstag: 爛 02/25 23:33
→ alexstag: 發了舊的,最後結尾說自己發了也沒用所以不發,那 02/25 23:34
→ alexstag: 你一開始是…? 02/25 23:34
→ chal: 我不是發了舊的 是舊的早就發了 你沒發現有些人從不質疑我嗎 02/25 23:35
→ childeviler2: 看了一下,原來不是隨意哥 02/25 23:36
→ chal: 因為2020年就PO過了 所以那些反對我看法的人也不質疑我講話 02/25 23:37
推 alexstag: 笑死,你搞不好這幾年一年賠500,不然幹嘛躲躲藏藏 02/25 23:37
推 kcy05785: 能在糞坑蝶泳的我都抱以極高的敬意 02/25 23:37
→ soulknight: 所以我是奈米股蟲 加房蟲 02/25 23:37
→ alexstag: 真的賺4倍早就po了啦 02/25 23:38
推 childeviler2: 這... 02/25 23:39
推 planta: 一樓都說完了 02/25 23:43

→ childeviler2: 我女兒的零股借你,472% XD 02/25 23:48
推 licklabium: 你真好心,我已經懶得回他這種邏輯錯誤又自以為是的文 02/25 23:50
→ soulknight: 覺得這種害人的文 總是要有人去阻止 已經一堆大神 02/25 23:52
→ soulknight: 不爽在這邊發文了 一堆條件差的 張口出來的 以為自己 02/25 23:52
→ soulknight: 活在另一個時空 一堆似是而非的觀念 會害死新手 02/25 23:53
推 kusomanfcu: 他們用的是B I 不是A I 02/25 23:54
→ fluffyradish: 年我也只做這樣 02/25 23:55
→ soulknight: 你女兒報酬完全屌打我 我還是當房蟲好了 02/25 23:55
推 kcy05785: 小道消息,央行最近又跟各銀行要求嚴審貸款,盡量 02/25 23:56
→ kcy05785: 只放給名下沒有房的真首購,央行對房價不降很不滿 02/25 23:56
推 kusomanfcu: LLM一直都是大便好嗎 02/25 23:57
推 alexstag: 真首購不買啊…最後還是要放給… 02/25 23:59
推 kcy05785: 聽經理講央行有聞到價格鬆動的味道,開始緊張 02/26 00:00
→ soulknight: 最近詢問兩家銀行 一家公股一家民營 都推轉增貸 02/26 00:00
推 planta: 他們用的是B I,哈哈哈哈哈哈哈哈笑死我了,這一句精準搓 02/26 00:00
→ planta: 到我的笑點!!! 02/26 00:00
→ kcy05785: 鬆動指的是…..空軍不希望看到的那種鬆動 02/26 00:00
→ soulknight: 問了首購 都興致缺缺 02/26 00:00
→ kcy05785: 問的那間是民營的 02/26 00:01
→ kcy05785: 房貸放貸要收回總行批,年初就這樣玩 02/26 00:02
推 alexstag: 就說啦,真的賺到錢第一個就是改善生活,小錢買房 02/26 00:03
→ alexstag: 買車,大錢辭職搞投資 02/26 00:03
→ alexstag: 最愛收回總行的就是玉山之類的吧…那種跟公股我覺 02/26 00:04
→ alexstag: 得87%像 02/26 00:04
推 kcy05785: 不是玉山XD 02/26 00:05
→ soulknight: 為什麼我們這麼簡單可以調出對帳單?"? 貼過對帳單的 02/26 00:05
→ soulknight: 怎麼近幾年的都沒辦法貼出來? 02/26 00:05
推 alexstag: 沒差啦,換一間銀行就好,沒首購還是只能放給別人 02/26 00:06
→ chal: 有一些在美股 中間有換過券商 所以這不是2020年以來的獲利 02/26 00:09
→ chal: 證明我講的 跟我做的 是一致的 不是在亂講 02/26 00:10


推 alexstag: 讚喔 有發給推 02/26 00:13
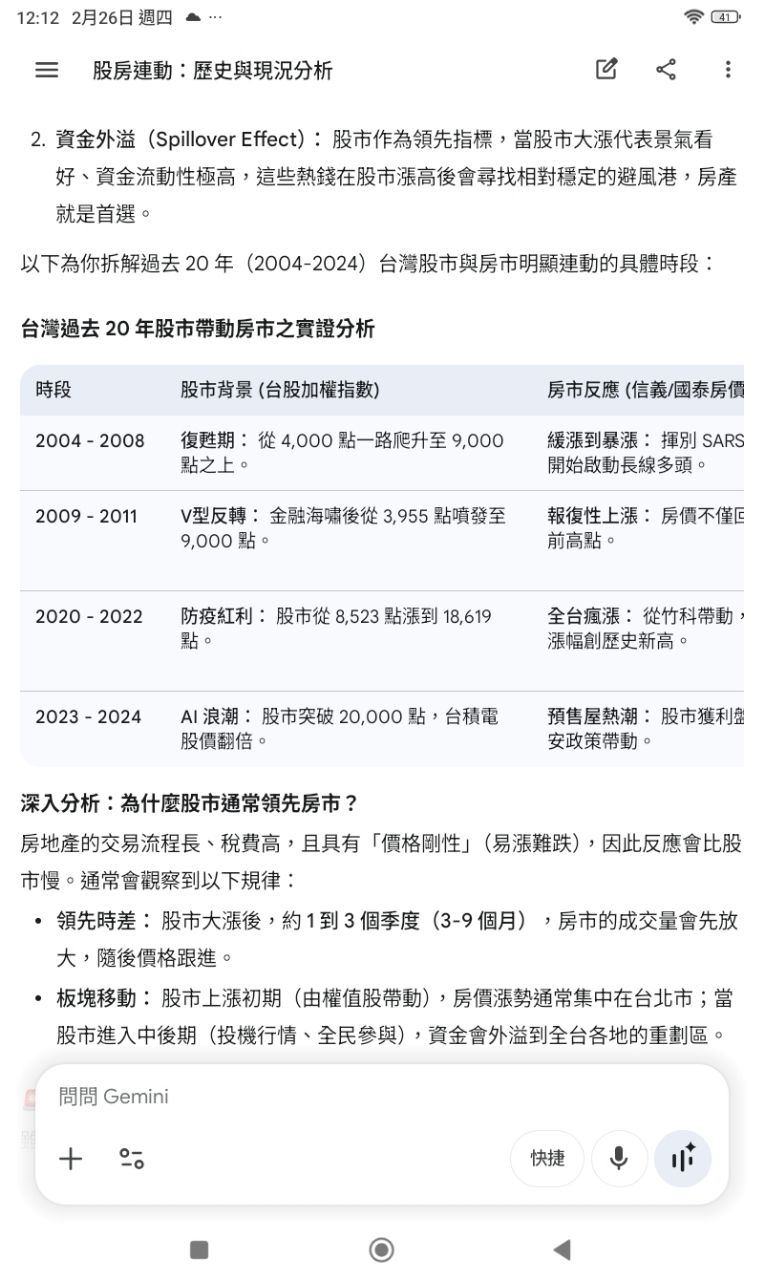
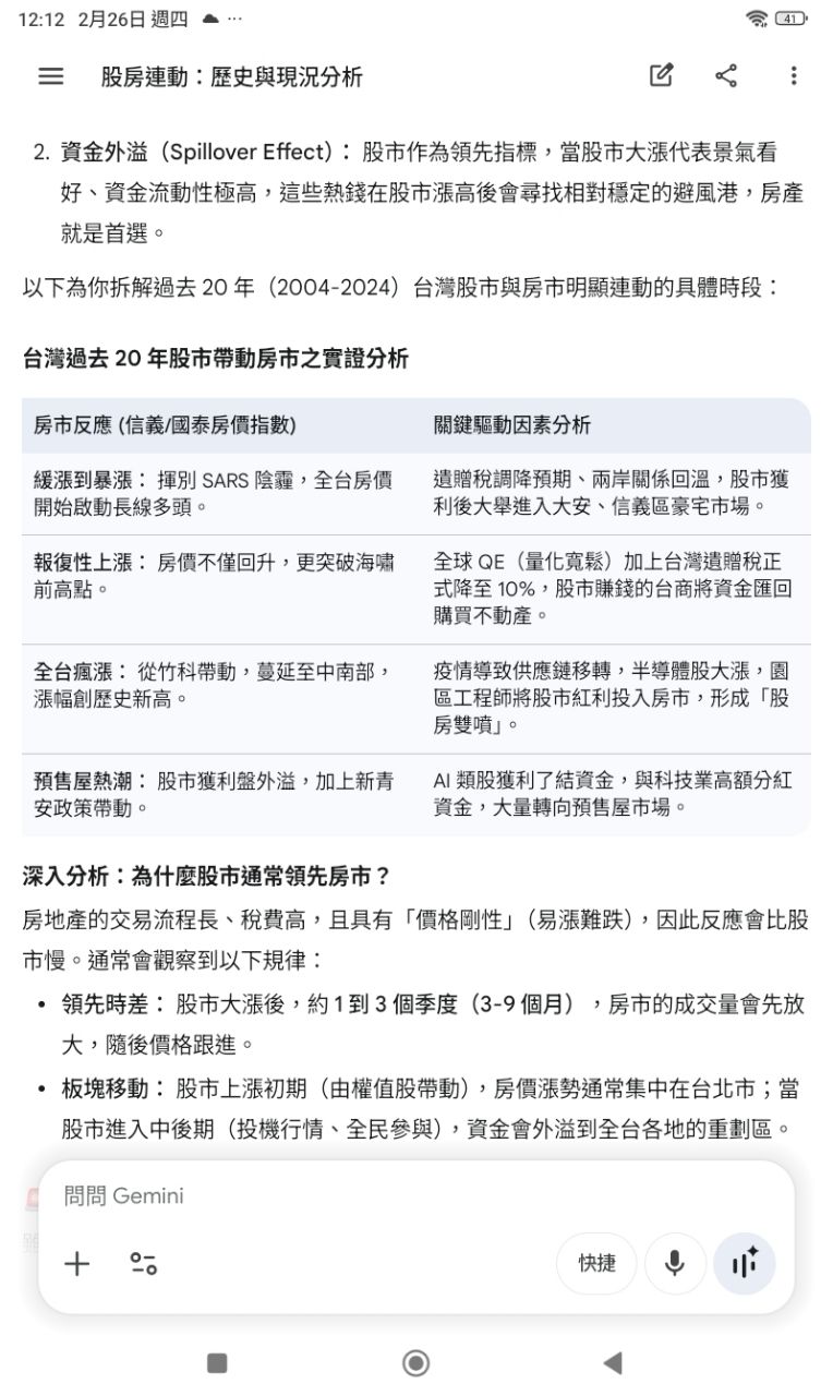
→ planta: 我叫AI查了一下過去20年股票和房子連動的狀態,結論是9個 02/26 00:13
→ planta: 月 02/26 00:13

推 alexstag: 持股也看一下啊 02/26 00:14
→ soulknight: 不是 一堆黑 就一個總額 對帳單ㄟ? 是不是有誤解? 02/26 00:16
推 hermitwang: 不是,提倡0050長投,結果都看到個股,這根本不一 02/26 00:17
→ hermitwang: 樣啊,還說有美股,到底是投資台灣還是投資美國? 02/26 00:17
→ chal: 持股 AI相關 02/26 00:17
推 alexstag: 你這個是元大app吧,要怎麼做到圈圈全部都紅色啊 02/26 00:17
→ chal: 這我有解釋過 我在房版只推大盤ETF與台積電 02/26 00:18
推 jaricho: 有單 這個可以 02/26 00:19
→ fluffyradish: 之前破百時我有留下來紀念… 02/26 00:19
→ chal: 圈圈是紅色是什麼特別的意思嗎 我有綠色的持股 02/26 00:19
推 h44256: 開盤一定往右開很有趣哈哈哈哈 02/26 00:19
→ soulknight: 對帳單是指 買進或者買出 的紀錄 和我的類似那樣 02/26 00:20
→ soulknight: 或者 flu大那種 對帳 02/26 00:20
推 hermitwang: 現在變AI喔AI是2024年的事,而且AI股不少也是炒作 02/26 00:20
→ hermitwang: 啊,我想看到的是你叫大家投資0050,然後定期定額 02/26 00:20
→ hermitwang: ,然後到現在賺了四倍啦 02/26 00:20
→ chal: 結果是賺的 你看中間有意思嗎 02/26 00:20
→ soulknight: 對her大說的 就是我想說的 你叫人家買的股票 你自己抱 02/26 00:21
→ soulknight: 多少和抱多久? 02/26 00:22
→ chal: 因為我覺得在用0050可以取代傳統租房 但要投資個股是另件事 02/26 00:22
→ chal: 就像在腳踏車板宣揚機車 但要選穩定安全的機車給腳踏車友 02/26 00:23
→ soulknight: 答非所問啊 這題我不會了 02/26 00:23
→ chal: 原來紅色圈圈是報酬破百的意思 因為我是4倍 所以一直沒注意 02/26 00:25
推 alexstag: 同個app也有明細可以點啊 02/26 00:26
→ soulknight: 人家的app中間有% 你為什麼沒有? 02/26 00:28
→ chal: 有%數就可以換算所有的資訊了 數學我還懂 02/26 00:29
→ chal: 換券商的原因 可能也是圈圈一直是紅的原因 02/26 00:32
→ chal: 股票是匯到元大 所以成本不正確 %數也不是很正確 02/26 00:33
→ soulknight: 所以你推薦人家的股票 你沒有買 就是我閱讀你回文之 02/26 00:33
→ soulknight: 後 得到的總結 是這樣 對吧? 02/26 00:34
→ chal: 都買台積電的話 不會輸我買的太多 目前只小嬴台積電一點點 02/26 00:35
推 alexstag: 這麼厲害可以公布持股比例,人家發什麼正2還是期貨 02/26 00:38
→ alexstag: 也都有捏 02/26 00:38
→ chal: 現在小嬴不代表以後不會大輸 所以戒慎恐懼 隨時換到台積 02/26 00:39
→ soulknight: 只要回答 你推薦的股票 你自己並沒有這樣操作 對否? 02/26 00:40
→ chal: 不要爭這個了 在股市漲這麼高的這2天逼PO對帳單就不太智了 02/26 00:42
→ soulknight: 你沒買還推薦別人去買 如果之後下跌 你要負責嗎? 02/26 00:44
→ chal: 投資個性會在錯誤失敗中養成 賣飛與槓桿沒及時調節都是經驗 02/26 00:44
→ chal: 如果主力在房市 用小錢投資 那經驗就不會是經驗 02/26 00:44
→ soulknight: 你要不要聽聽看你到底在說什麼? 你這樣會害死新手 02/26 00:45
→ chal: 所以我來房版都推0050或台積電 02/26 00:45
→ chal: 我自己的操作比較進階與槓桿 但我不會在房版講這些 02/26 00:46
→ soulknight: 重點是 你並沒有持續購入 以及持續抱股 別害人了 02/26 00:46
→ chal: 我在腳踏車板說機車比較快 但不會在腳踏車板說機車的改車 02/26 00:46
→ chal: 我買賣是以年為單位的 你看2020的對帳單就可以證明了 02/26 00:47