作者dharma (達)
看板java
標題[問題] Java在鄙視鏈圖的位置?
時間Thu Jan 21 22:11:43 2016
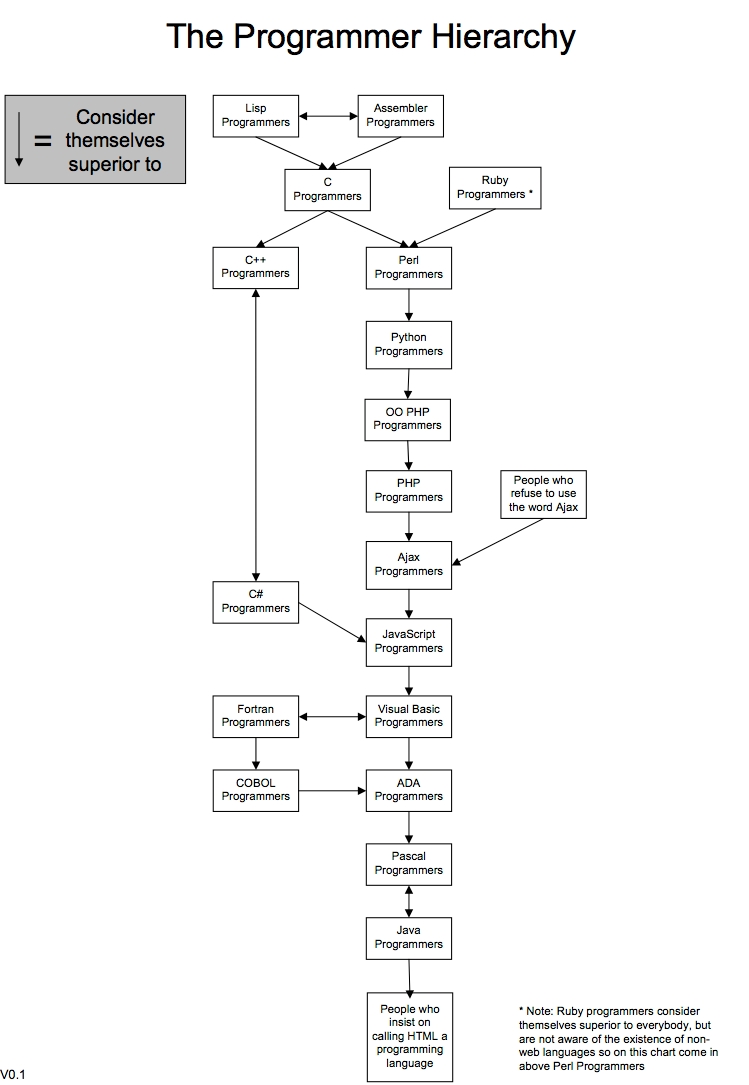
http://img.itc.cn/photo/orGNCiChQCP
上圖
Java在「程序员的鄙视链」裡
怎麼位階那麼下面?
感覺應該是和C#差不多才對吧
而且現在Java的熱門程度
又是世界數一數二
人多勢眾啊
thank
--
※ 發信站: 批踢踢實業坊(ptt.cc), 來自: 210.65.89.53
※ 文章網址: https://www.ptt.cc/bbs/java/M.1453385506.A.B21.html
推 luoqr: 自古文人相輕 身為攻城屍怎麼可以不跟上流行 01/21 22:15
→ Neisseria: 跟這個圖認真就輸了,當趣味插圖笑笑就好 01/21 22:36
→ Neisseria: 不過,我也覺得 Java 位階沒那麼低,應該跟 C# 同等級 01/21 22:38