







推 JustSad: 我覺得是認知落差與主觀視角硬要附加道統思維定義假道學10/28 01:23
推 milk7054: 維琪法國,一定要叫偽,不然面子掛不住10/28 01:23
→ JustSad: 1、全世界各國翻譯成「偽滿洲國」還是翻譯成「滿洲國」?10/28 01:24
→ milk7054: google廣告還規定支持俄國對烏克蘭戰爭就沒廣告收益10/28 01:24
→ JustSad: 2、中國翻譯成「朝鮮」跟「韓國」,我們硬要翻譯成「南韓10/28 01:26
→ JustSad: 」跟「北韓」,都是使用中文漢字就不同步了。10/28 01:26
→ JustSad: 3、我親友有人跟越南、馬來西亞「假結婚」,「假結婚」是10/28 01:28
→ milk7054: 悉尼雪梨10/28 01:29
→ JustSad: 我們的定義,在她們的世界還是真的操辦婚禮且邀親友祝福10/28 01:29
推 selfvalue: 不錯的問題10/28 01:30
→ selfvalue: 我欣賞你注意到:可這時的滿洲國政府根本還沒湊夠人來10/28 01:30
→ selfvalue: 運作。10/28 01:30
→ selfvalue: 我想 一個國家 是否能工作才是關鍵的指標10/28 01:31
→ selfvalue: 是不是能確定出安全 吃東西是不是吃的飽 出去玩是不是10/28 01:33
→ selfvalue: 有好的東西10/28 01:33
→ selfvalue: 簡單的數學 我們可以寫成 H= - Σ [P(i) * log2 P(i)10/28 01:34
→ selfvalue: ]10/28 01:34
→ selfvalue: 像是怎麼防衛== 共產黨 有什麼選擇10/28 01:35
→ selfvalue: 但我想 在舒適度上 例如外交官要常常表達友好 然後又10/28 01:36
→ selfvalue: 不讓別過佔便宜10/28 01:36
推 JustSad: 沖之島礁可以判為島,太平島可以判為礁,定義條件只參考10/28 01:36
→ JustSad: 國際承認的戰亂組織一樣可以成為國,我們不被承認也是國 10/28 01:37
→ milk7054: 宋朝外交兄弟叔侄君臣,相對論而已10/28 01:38
→ selfvalue: 所以另一個指標 我臨時改一下 不知道有沒有想清楚 H_s10/28 01:38
→ selfvalue: (U) = - Σ[ p(U_i) * log2( p(U_i) ) ]10/28 01:38
→ JustSad: 解嚴民選後並不會因為假道學就地圖不能畫真實的蒙古國。10/28 01:38
→ selfvalue: 我臨時想的 可能花的時間太短 不到2秒 應該有錯誤10/28 01:39
→ selfvalue: 可以拿效率來檢查10/28 01:39
→ selfvalue: 這樣應該比法律來判斷還可靠的多10/28 01:40
→ selfvalue: 不錯的數學題10/28 01:40
→ selfvalue: 我想 島根焦(那個字我不會打 我沒學過)其實沒什麼差別10/28 01:43
→ selfvalue: 可以想像: 把海水抽空10/28 01:43
→ selfvalue: 雖然可能會有一些化學上的差別10/28 01:44
→ selfvalue: 我解釋一下我寫得公式 直接跳過解釋可能會讓人覺得很10/28 02:01
→ selfvalue: 奇怪10/28 02:01
→ selfvalue: 減少不確定性(確保人們安全 吃的飽) 跟維持多樣性(可10/28 02:02
→ selfvalue: 以戀愛 有好的東西)10/28 02:02
→ selfvalue: 我是覺 我贊同m大那一行看法 所以我做個補充10/28 02:04
→ selfvalue: u是意義的容器 希望寫法不會太奇怪10/28 02:05
→ HarunoYukino: 邦交國數量甚至多於ROC 所謂的邦交國基本上都是10/28 03:30
→ HarunoYukino: 更正,所謂的滿洲國邦交國數量有一半以上是德國和10/28 03:31
→ HarunoYukino: 日本建立的傀儡政權居多10/28 03:32
→ HarunoYukino: 或者是軸心國的邦交國--+10/28 03:33
推 mangle: 我覺得…跟一群沒知識的講法理真的很浪費生命,他們就是 10/28 03:41
→ mangle: 基礎知識與素養不完備,才整天在那邊耍憨。就跟狂熱者說10/28 03:41
→ mangle: 明地球繞太陽公轉,他們第一件事是燒死你10/28 03:41
→ mangle: 但很佩服你的資料10/28 03:42
→ mangle: 但其實證明「偽」之用法不用那麼麻煩就是了,基本上清朝10/28 03:47
→ mangle: 過渡到中華民國政府就包含大清的領土,也包含東三省,外10/28 03:47
→ mangle: 國自己跑來建立政府,又沒讓中華民國政府正式簽約承認,10/28 03:48
→ mangle: 當然就是「偽」,用法合情合理,基本國際法規則就可以理10/28 03:48
→ mangle: 解了,其實不用那麼麻煩。所以我才說台派腦袋都是空的。10/28 03:48
→ mangle: 他們只想藉此提高獨立之合請合理性10/28 03:48
推 swfswf: 建國過程合法非法都是假命題,滿洲國的建立就是大日本帝國10/28 07:18
→ swfswf: 的軍事暴力,以及對中華民國的掠奪,中華民國自然要稱之為10/28 07:19
→ swfswf: 偽滿洲國。10/28 07:19
推 selfvalue: 我調查了台派的意思10/28 08:02
→ selfvalue: 我是覺 不一定10/28 08:02
→ selfvalue: 我以前去台北參加cosplay的時候 有遇到一個男生是台派10/28 08:03
→ selfvalue: 他是臉很普通 打扮成賽菲羅斯(square enix的一個遊戲10/28 08:03
→ selfvalue: ) 跟我講台灣的事情10/28 08:03
→ selfvalue: 我一開始我是低頭== 覺得 我的天哪 後來我是教他口腔10/28 08:04
→ selfvalue: 衛生 教他怎麼說話吐氣才是香的 用手機給他看論文10/28 08:04
→ selfvalue: 看論文的速度還可以 能吸收10/28 08:05
→ selfvalue: 我是覺 台派有一些哥德 emo discord moderator 那些10/28 08:06
→ selfvalue: 但是人還可以 10/28 08:06

→ selfvalue: 我右下就是那時候的衣服 前一天在旅館穿的 差不多 三10/28 08:13
→ selfvalue: 年多了 快要四年前10/28 08:13
→ selfvalue: 賽菲羅斯 == 記得很清楚10/28 08:14
→ selfvalue: 偷貼 當沒看到 抱歉== 離題了10/28 08:15
推 leptoneta: 所以中華民國是合法建國???10/28 09:19
→ moslaa: 建國的合法性有三個10/28 11:10
→ moslaa: 1. 你武力革命,幹爆前政權,這完美大家最沒話說10/28 11:11
→ moslaa: 2. 你展現民意,全民公投,或起碼有頭有臉的政治人物出來10/28 11:12
→ moslaa: 保證這是大家的意思。10/28 11:13
→ moslaa: 3. 阿知為啥,反正前政權願意傳承給你 (古代叫禪讓 XD)10/28 11:14
→ moslaa: 中華民國是1加3,滿洲國是2。其實2與3,一定很多內幕10/28 11:15
→ moslaa: 但這就難釐清,反正起碼形式上要滿足。10/28 11:17
→ moslaa: 滿洲國的問題是,它連形式上都無法滿足。10/28 11:18
避免超過十行,還是換這個形式 XD
2與3肯定很多內幕。
比如 3 滿清退位詔書,說把統治權交給中華民國。
但這個背地裡,明顯被武力脅迫吧?被脅迫而說的話,算數嗎?
算了,不管,至少表面上滿清有明確的統治者出面,表達轉讓國家的意思。
比如 2 蒙古公投獨立 當時在蘇聯軍隊的監督下執行 有沒有可能民眾被脅迫?
算了,不管,反正真辦過公投了,蒙古人真去投票了,至少表面投票結果就是獨立。
準此,我們來看滿洲國獨立。
獨立宣言與建國宣言,列名者就算被日本關東軍脅迫,形式上也要簽下名字吧。
結果...
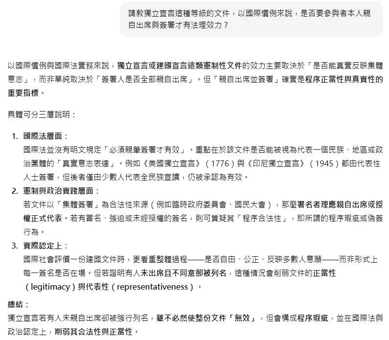
我特別為這件事,跟chatGPT討論幾次,
chatGPT表示,獨立與建國,在國際上屬於重大文件,
一般要列名者親自簽名,萬一無法親臨,則要有明確的授權書給代表。
如果被抓到有人被列名,但其實沒有去,或是代表被授權不明確。
則文件的法理正當性,將被強烈質疑。
補充旁例1. 我記得,馬關條約開會時,
日本第一個動作,就是要李鴻章出示滿清皇帝給他的全權委任狀,才開始討論。
補充旁例2. 中華民國在1912年1月1日宣告建國。
宣告者是孫文,以中華民國臨時大總統的名義,
當時孫文是先就任大總統一職,再宣告,
而他的大總統,則是各省革命軍推舉。
這過程,無論有什麼神秘的內幕,至少形式上沒問題:
有明確的負責人,這個負責人的來源是明確的各省革命軍推舉。
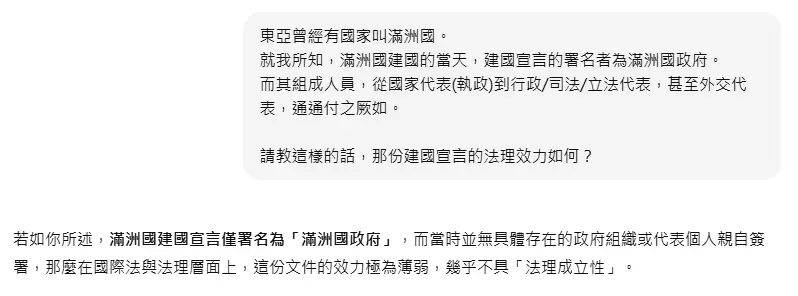
反觀前述"建國宣言"的滿州國政府,
具體人名呢,搞不好連國璽都還沒做好,根本沒蓋上去咧 (噗哧)
推 duriamon: 你講孫文代表中華民國這個觀點的確切中了核心,要類比的10/28 13:19
→ duriamon: 話偽滿洲國也有一個代表人物,就像孫文之於中華民國;溥10/28 13:19
→ duriamon: 儀之於偽滿洲國,結果溥儀在東京審判說了他是被逼迫的, 10/28 13:19
→ duriamon: 所以偽滿洲國這件事直接結案,呵呵!10/28 13:19
噓 brbear: 沒有附上史料還是條約依據,跟ai討論結果不能作論證依據10/28 15:09
→ JustSad: AI是從網路查找資料,跟維基一樣可以利用盲點餵錯誤信息10/28 15:31
→ JustSad: 我覺得中共遲早會發現可以這樣玩派大量人員餵養錯假資訊10/28 15:33
→ JustSad: 就算無法誤導我們,至少能讓牆內的奴民無法鑒別影響判斷10/28 15:34
→ JustSad: 就類似現在正夯的于朦朧案,丟一堆以假亂真資訊大家錯亂10/28 15:35
→ JustSad: 逆反效應會讓有些人拒絕真相,甚或像我有段時間極度厭惡10/28 15:36
→ JustSad: 關羽與諸葛亮一樣;而且問法與丟關鍵字也會影響AI回答。10/28 15:38
噓 leptoneta: chatgpt.....10/28 16:10
推 duriamon: 感覺有一堆人中文閱讀能力不行呀!原po是說他除了自己的10/28 18:11
→ duriamon: 觀點跟查找到的證據還丟去讓AI判斷,結果有人只看到Chat10/28 18:11
→ duriamon: GPT?要論證原po的證據很簡單吧?上網查他附的證據不就10/28 18:11
→ duriamon: 搞定了?呵呵!10/28 18:11
→ requiem: 滿洲國獲得的國際承認(建立邦交),比現在中華民國還多11/06 19:52
→ requiem: ………………考量當時世界國家數比現在少…………11/06 19:52
我不否認滿洲國歷史上存在,所以它有邦交國沒什麼問題,
此點本文開頭亦有提及 (所以你真有看過本文內容嗎?)。
※ 編輯: moslaa (101.10.220.159 臺灣), 11/08/2025 12:16:11